机构调研丨商业航天+北斗导航+IT服务 这家公司商业航天收入占比约40% 正稳步推进太空感知星座项目
3月31日,多家上市公司发布投资者关系活动记录表公告,披露各自与机构之间的业务交流内容,其中透露出公司业务布局的诸多进展与亮点。
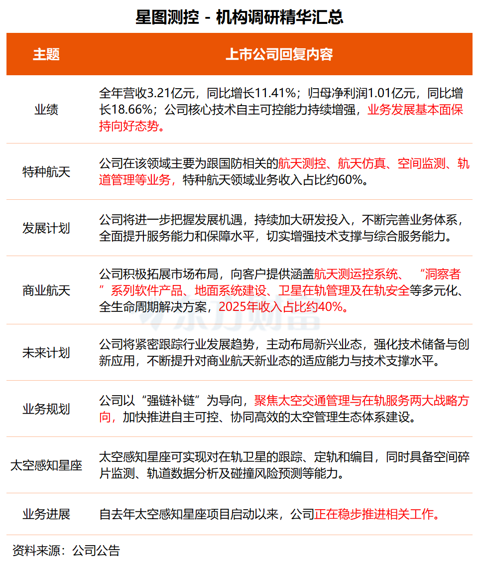
星图测控:将加快推进自主可控、协同高效的太空管理生态体系建设
星图测控近日举行业绩说明会,公司管理层就经营数据、产品与技术、市值管理、未来发展战略等进行了介绍。
星图测控表示,2025年度,公司在商业航天领域业务收入占比约40%,短期内预计也将维持现有占比。公司以“强链补链”为导向,聚焦太空交通管理与在轨服务两大战略方向,加快推进自主可控、协同高效的太空管理生态体系建设。
据悉,在商业航天领域,星图测控积极拓展市场布局,向客户提供涵盖航天测运控系统、“洞察者”系列软件产品、地面系统建设、卫星在轨管理及在轨安全等的多元化、全生命周期解决方案。同时,公司将紧密跟踪行业发展趋势,主动布局新兴业态,强化技术储备与创新应用,不断提升对商业航天新业态的适应能力与技术支撑水平,助力我国商业航天高质量发展。
“自去年太空感知星座项目启动以来,公司正在稳步推进相关工作。”星图测控表示,太空感知星座可实现对在轨卫星的跟踪、定轨和编目,同时具备空间碎片监测、轨道数据分析及碰撞风险预测等能力。其主要商业业务模式预计可分为三类:一是提供卫星监测数据服务;二是面向卫星及火箭制造商,提供碰撞预警、变轨策略建议等增值服务;三是依托数据积累,开展定制化软件系统的开发与部署服务。

星图测控控股股东为中科星图,实际控制人为中科院空天院,是一家以太空管理服务业务为核心,专业从事航天测控管理、航天数字仿真、太空态势感知、卫星在轨服务的国家级专精特新“小巨人”企业。
年报显示,公司2025年实现营收3.21亿元,同比增长11.41%;归母净利润1.01亿元,同比增长18.66%;拟向全体股东每10股转4股并派现1.28元(含税)。
华源证券最新研报指出,公司是领先的太空管理服务商,随着我国各类卫星互联网建设稳步开展,公司有望受益于航天测控管理、航天数字仿真等市场发展。
二级市场方面,星图测控股价今日上涨2.88%,近5个交易日涨4.17%。
潍柴动力:数据中心用发动机销量大增259% 将着力攻关氢内燃机关键技术
在调研中,潍柴动力表示,公司数据中心电力产品的规划、开发、客户拓展进展顺畅,目前产品可覆盖全场景电力市场需求,为客户提供多元电力能源解决方案。
潍柴动力介绍称,2025年公司销售M系列发动机近1.1万台,数据中心用发动机1401台,同比增长259%。2026年,公司将大力发展电力能源板块,重点做好产品规划和产能建设,以满足不断增长的客户需求。SOFC产品将按照市场需求节奏逐步加快投产进程,持续推进产能落地。
“未来,公司研发投入将重点契合公司绿色化转型,重点投入发动机、数据中心、新能源三大方向。”潍柴动力表示,公司将重点完成国七产品升级;开发高端工程机械发动机;加快甲醇发动机新技术路线落地,着力攻关氢内燃机关键技术;燃气发电产品向更大排量、更高功率升级;继续加码新能源研发投入,完成下一代电池、电机、电控产品开发;推动SOFC系统效率和功率提升。
关于今年的增长点,潍柴动力称,预计2026年重卡行业规模在120万辆左右,公司将全力实现核心市场占有率、高端产品贡献率、整体盈利能力的稳步提升;加快数据中心产品推广,聚焦细分市场打造差异化产品组合,持续推进燃油发电产品升级与燃气发电产品市场推广等。
未来规划方面,潍柴动力表示,公司将加快推进绿色化、全球化、数智化和生态化四大战略转型。公司将提供新能源一体化解决方案,并加快甲醇、氢等替代燃料内燃机产业化落地;同时深化海外市场开拓和本地化布局,确保海外产业安全健康发展;此外,公司将扎实推进领航级智能工厂培育,打造一批可复制的智能化解决方案等。

潍柴动力是中国综合实力最强的汽车及装备制造产业集团之一,公司2025年实现营收2318亿元,同比增长7.5%;归母净利润109亿元;拟10派3.74元(含税)。
国海证券最新研报指出,公司正从传统动力系统供应商向“高端动力+能源解决方案提供商”转型,AIDC电源业务有望成为中期业绩增长与估值提升的核心变量。在数据中心电力基础设施景气上行与重卡行业周期回暖的共振下,公司进入新一轮成长周期,估值体系有望迎来重构。
二级市场方面,潍柴动力今日微跌0.78%,近5个交易日上涨2.24%。
(来源:天天基金网)

