机构调研丨商业航天+MLCC+6G概念 这家公司拓展第二家北美卫星客户 产品已批量交付
3月26日,多家上市公司发布投资者关系活动记录表公告,披露各自与机构之间的业务交流内容,其中透露出公司业务布局的诸多进展与亮点。
信维通信:拓展第二家北美卫星客户 产品已批量交付
信维通信昨日接受熙宁投资、加乘资本、沐德资产等机构调研。
在调研中,信维通信透露,公司自2021年起服务北美卫星客户,是其地面终端主要零部件供应商,同时也拓展了第二家北美卫星客户,产品已批量交付。同时,公司已为北美头部消费电子客户批量供应芯片级导热散热材料及器件。
信维通信当前正推进定增事项,公司拟募资不超60亿元,用于商业卫星通信器件及组件、射频器件及组件、芯片导热散热器件及组件三大项目,布局紧扣商业卫星、算力芯片、智能终端通信等产业趋势,强化材料-零件-模组全产业链,突破产能瓶颈,加快打造第二增长曲线。
据信维通信介绍,公司为全球泛射频龙头,具备LCP薄膜、柔性覆铜板自主量产能力,供应北美消费电子客户,天线模组全球市占率领先。同时,公司将消费电子射频技术延伸至汽车领域,供应车载天线、毫米波雷达模组等射频器件,已进入国内头部车企供应链。“汽车电子业务收入快速增长,成为重要增量板块,后续将持续拓展全球车企客户。”
信维通信还透露,信维电科已实现关键料号突破与国产替代,部分产品在北美大客户验证中,性能对标国际龙头。未来不排除进一步增加信维电科股权的可能性。

信维通信主营业务包括天线及模组、无线充电模组及相关产品、EMIEMC器件、高精密连接器、声学器件、汽车互联产品、被动元件等,客户涵盖全球知名科技企业,应用领域包括消费电子、商业卫星通信、智能汽车、物联网/智能家居等。
二级市场方面,信维通信今日逆势上涨3%,近三个交易日,公司股价已反弹8.58%。
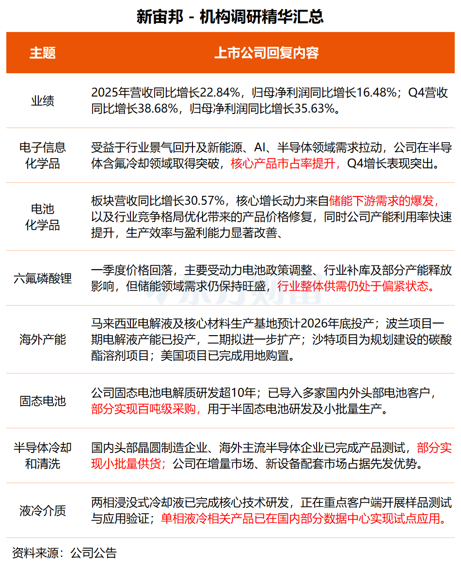
新宙邦在近日举行的业绩说明会上表示,受益于行业景气回升及新能源、AI、半导体领域需求拉动,电子信息化学品业务实现快速增长。公司在半导体含氟冷却领域取得突破,核心产品市占率提升,“产品+解决方案”模式增强客户粘性,收入与毛利率稳步改善。
据介绍,半导体冷却和清洗用含氟产品的客户认证方面,国内头部晶圆制造企业、海外主流半导体企业已完成产品测试,部分实现小批量供货;目前公司在增量市场、新设备配套市场占据先发优势,存量市场将随原有企业产品库存消化加速渗透,未来目标是进一步提升全球市场占有率,增强行业话语权。
针对数据中心液冷场景,新宙邦已完成各场景全技术路线的液冷产品与解决方案布局,覆盖单相、两相全系列冷却工质。其中,两相浸没式冷却液相关产品已完成核心技术研发,正在重点客户端开展样品测试与应用验证;单相液冷相关产品已在国内部分数据中心实现试点应用。相关产品已完成完善的专利布局,未来将持续推进客户产品认证与商业化落地。
固态电池方面,新宙邦表示,公司固态电池电解质研发超10年,聚焦硫化物、卤化物电解质(高离子电导率优势),同步推进氧化物、聚合物电解质研发,目前已导入多家国内外头部电池客户,部分实现百吨级采购,用于半固态电池研发及小批量生产。

新宙邦主营业务是新型电子化学品及功能材料的研发、生产、销售和服务,主要产品包括电池化学品、有机氟化学品、电子信息化学品三大系列。
年报显示,公司2025年实现营业总收入96.39亿元,同比增长22.84%;归母净利润10.97亿元,同比增长16.48%。
国泰海通证券最新研报指出,未来随着半导体显示、数据中心和绿色低碳产业的快速发展,公司有机氟化学品业务凭借长期的技术积累将会迎来快速增长契机。
二级市场方面,新宙邦今日收涨2.65%,近五个交易日累涨7.50%。
(来源:天天基金网)

