机构调研丨燃气轮机+天然气+数据中心 这家公司连签大单 在北美已具备设备总装配生产能力
2月26日,多家上市公司发布投资者关系活动记录表公告,披露各自与机构之间的业务交流内容,其中透露出公司业务布局的诸多进展与亮点。
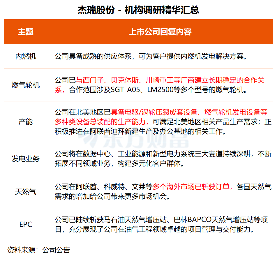
杰瑞股份:公司在北美地区已具备多种类设备总装配生产能力
杰瑞股份昨日接受UBS、StoneyLake Asset等十余家机构调研。
在调研中,杰瑞股份表示,通过在美国杰瑞原有厂房的基础上进行产能扩建,公司在北美地区目前已具备电驱/涡轮压裂成套设备、燃气轮机发电设备等多种类设备总装配的生产能力,可满足北美地区相关产品的生产需求。此外,公司正在积极推进在阿联酋迪拜新建生产及办公基地的相关工作,可作为相关产品产能的有效补充。
据杰瑞股份介绍,公司注重构建全球化供应链体系,在燃气轮机供应方面,已经与西门子、贝克休斯、川崎重工等燃气轮机厂商建立了长期稳定的合作关系;在内燃机供应方面,公司具备成熟的供应体系,可为客户提供内燃机发电解决方案。
杰瑞股份称,未来,公司将持续引入并整合全球优质技术资源,搭建多元化的燃气轮机、内燃机供应体系,不断提升供应链韧性,为客户提供一体化的电力综合解决方案。同时,公司将在数据中心、工业能源和新型电力系统三大赛道持续深耕,不断拓展不同领域业务,构建多元化客户群体。
天然气业务方面,公司已成功构建起天然气全产业链一体化解决方案能力,并实现设备和工程服务的高度协同。据杰瑞股份透露,公司接连在阿联酋、科威特等多个海外市场斩获订单,各国天然气需求的增加给公司带来更多市场机会。“公司重视天然气业务未来发展机会,并会采取多种措施积极推动该业务板块发展。”

杰瑞股份从事的主要业务包括高端装备制造、油气工程及技术服务、油气田开发、新能源及再生循环等,公司近期接连签下多份燃气轮机发电机组销售合同,引发市场关注。
东海证券最新研报指出,公司是国内油气装备龙头企业,钻完井业务、天然气业务、燃气轮机发电机组业务在国内外市场均实现突破,全球化战略逐渐落实。公司多元化业务协同发展,天然气业务斩获全球多笔大额订单,燃气轮机发电机组业务实现北美数据中心订单突破,给公司业绩增长注入强劲支撑。
二级市场方面,杰瑞股份股价今日上涨5.35%,年内涨幅达55.72%。
顺灏股份:参股公司轨道辰光的太空数据中心建设分为三个阶段
顺灏股份于昨日接受西部证券、太平资产等15家机构调研。
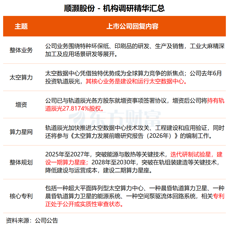
在调研中,顺灏股份透露,参股公司轨道辰光正在申请的核心专利包括一种超大平面阵列型太空算力中心、一种晨昏轨道算力卫星、一种晨昏轨道算力卫星的能源系统、一种空间泵驱流体回路系统。相关专利正处于公开或实质性审查状态。
顺灏股份称,近期公司已与轨道辰光的各方股东就增资事项正式签署《北京轨道辰光科技有限公司增资协议》,增资后公司将持有轨道辰光的股权为 27.8174%。
据悉,轨道辰光的核心业务是建设和运行太空数据中心,其太空数据中心建设分为三个阶段:2025 年至2027 年,突破能源与散热等关键技术,迭代研制试验星,建设一期算力星座;2028 年至 2030 年,突破在轨组装建造等关键技术,降低建设与运营成本,建设二期算力星座;2031 年至2035 年,卫星大规模批量生产并组网发射,在轨对接建成大规模太空数据中心。
顺灏股份表示,轨道辰光将加快推进太空数据中心技术攻关、工程建设和应用验证,同时还将参与《太空算力发展前瞻研究报告(2026 年)》的编制工作,为行业技术洞察、战略指引贡献力量。

顺灏股份坚持“环保低碳新材料+生物大健康”双翼发展的战略布局,是国内较早从事特种防伪环保纸研发、生产和销售的企业。
二级市场方面,商业航天板块今日表现活跃,鸿远电子、应流股份、抚顺特钢等多股涨停,顺灏股份今日收涨3.01%,节后涨幅为7.73%。
ETF产品方面,航空航天ETF(159227)上涨1.13%,实现5连阳,成交额超3.8亿元。该基金近10日有8日获资金净流入,合计“吸金”2.22亿元,份额创成立以来新高,稳居同类第一。
(来源:天天基金网)

