机构调研丨储能+算电协同+智能电网 这家公司迎来政策红利 相关产品可应用于数据中心绿电直连
3月19日,多家上市公司发布投资者关系活动记录表公告,披露各自与机构之间的业务交流内容,其中透露出公司业务布局的诸多进展与亮点。
南网科技:公司新型储能系统及技术可应用于数据中心绿电直连项目
南网科技近日接受中信证券、财通证券、摩根士丹利等近50家机构调研。
在调研中,南网科技表示,公司作为新型储能EPC、设备集成服务提供商,以及国家新型储能创新中心的牵头组建单位,背靠南方电网的区域资源,未来将充分受益于发电侧容量电价机制政策带来的红利。
近期,政府工作报告提及“实施超大规模智算集群、算电协同等新基建工程”,南网科技表示,公司相关业务主要包括能源优化管理、负荷智能调度两方面。
据介绍,公司新型储能系统及技术(构网型储能技术)可应用于数据中心绿电直连项目,为数据中心提供平稳的电力负荷支撑。未来,公司将与国家新型储能创新中心以及其股东单位开展合作,共同研发以SST为核心的供电架构,打造高密度算力配电新范式,以适应“单一备电”到“多层级刚需”的体系转变。
在负荷智能调度方面,公司研发了源网荷储智慧联动平台及边缘调控终端系列产品,面向分布式电源、虚拟电厂、充电桩网络等灵活性资源提供聚合接入、智慧监控及参与电力市场等云化统一服务,打造源网荷储“平台-终端-应用”整体解决方案,可实现电力负荷的智慧调度。
另据南网科技介绍,公司开发了一系列电力电子产品,主要涵盖直流配用电装置(如碳化硅柔直调压装置、柔性互联装置、直流变压器等)、储能变流器装备(包括构网型储能PCS)以及柔性配电网整体解决方案,已形成完整的自主研发产品体系。“目前该业务已实现超3亿元的营收合同,订单覆盖全国多个省份,尤其在广东、广西、内蒙古等地,业务整体稳步增长。”
关于业务布局,南网科技表示,公司的储能市场不局限于南方电网范围内,还积极向国家电网等区域拓展,包含电源侧、电网侧和用户侧的储能项目。海外业务方面,公司正加大国际化业务的市场拓展力度,聚焦南美洲、东南亚、中东、非洲等重点地区,打造可复制可推广的海外电网解决方案和样板工程,并且协同南网国际及产业链上下游合作伙伴资源共同推动国际化业务发展。

南网科技以电源清洁化和电网智能化为主线发展主营产品,发展出技术服务和智能设备的两大业务体系。业绩快报显示,公司2025年实现营收36.88亿元,同比增长22.4%;归母净利润4.21亿元,同比增长15.42%。
浙商证券近日研报指出,公司新型储能业务有望快速放量,试验检测及调试业务实现跨区域突破且下游应用领域高景气,智能设备有望受益于电网数智化需求加速,电力电子产品实现规模化订单突破。
二级市场方面,南网科技今日收跌2.37%,3月以来涨幅为19.56%。
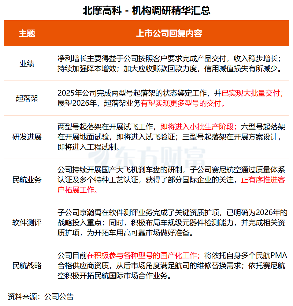
北摩高科:起落架业务今年有望实现更多型号交付
北摩高科昨日接受国盛证券、博时基金等近20家机构调研。
在调研中,北摩高科表示,2025年公司起落架业务收入增长较快。公司完成两型号起落架的状态鉴定工作,并已实现大批量交付。展望2026年,公司的起落架业务有望实现更多型号的交付。
据北摩高科介绍,在起落架研发方面,两型号起落架在开展试飞工作,即将进入小批生产阶段;六型号起落架在开展地面试验,即将进入试飞验证;三型号起落架在开展方案设计,即将进入工程试制。为保证起落架项目的批产交付,正定生产基地扩充产线能力,新购置若干套加工设备。
民航方面,2025年北摩高科持续开展国产大飞机刹车盘的研制,子公司赛尼航空顺利通过航空航天AS9100D质量体系认证,并通过无损检测、热处理、喷丸、火焰喷涂、电镀五个大项的NADCAP特种工艺认证,获得了部分国际企业的关注,正在有序推进客户拓展工作。同时,子公司正在逐步具备承接国内大型航空公司、MRO等单位起落架维修业务中的特种工艺等工序的外协加工能力。
此外,公司子公司京瀚禹2025年实现营业收入2.61亿元,净利润8059.94万元,该公司在软件测评业务完成了关键资质扩项,已明确为2026年的战略投入重点;同时,积极布局车规级元器件检测能力,并完成相关资质扩项,为开拓车用高可靠市场做好准备。

北摩高科主要从事军民两用航空航天飞行器起落架着陆系统及坦克装甲车辆、高速列车等高端装备刹车制动产品的研发、生产和销售,同时在民用航空、轨道交通、检验检测等领域取得了一系列进展。
2025年,公司实现营收9.18亿元,同比增长70.66%;归母净利润2亿元,同比增长1138.28%。公司拟向全体股东每10股派发现金红利1.3元(含税)。
(来源:天天基金网)

