机构调研丨锂电池+人形机器人+PEEK 这家公司储能电池结构件供不应求 大圆柱产品将迎量产关键年
3月30日,多家上市公司发布投资者关系活动记录表公告,披露各自与机构之间的业务交流内容,其中透露出公司业务布局的诸多进展与亮点。
科达利于上周五晚间接受招商证券、国泰海通证券、摩根士丹利等195家机构调研。
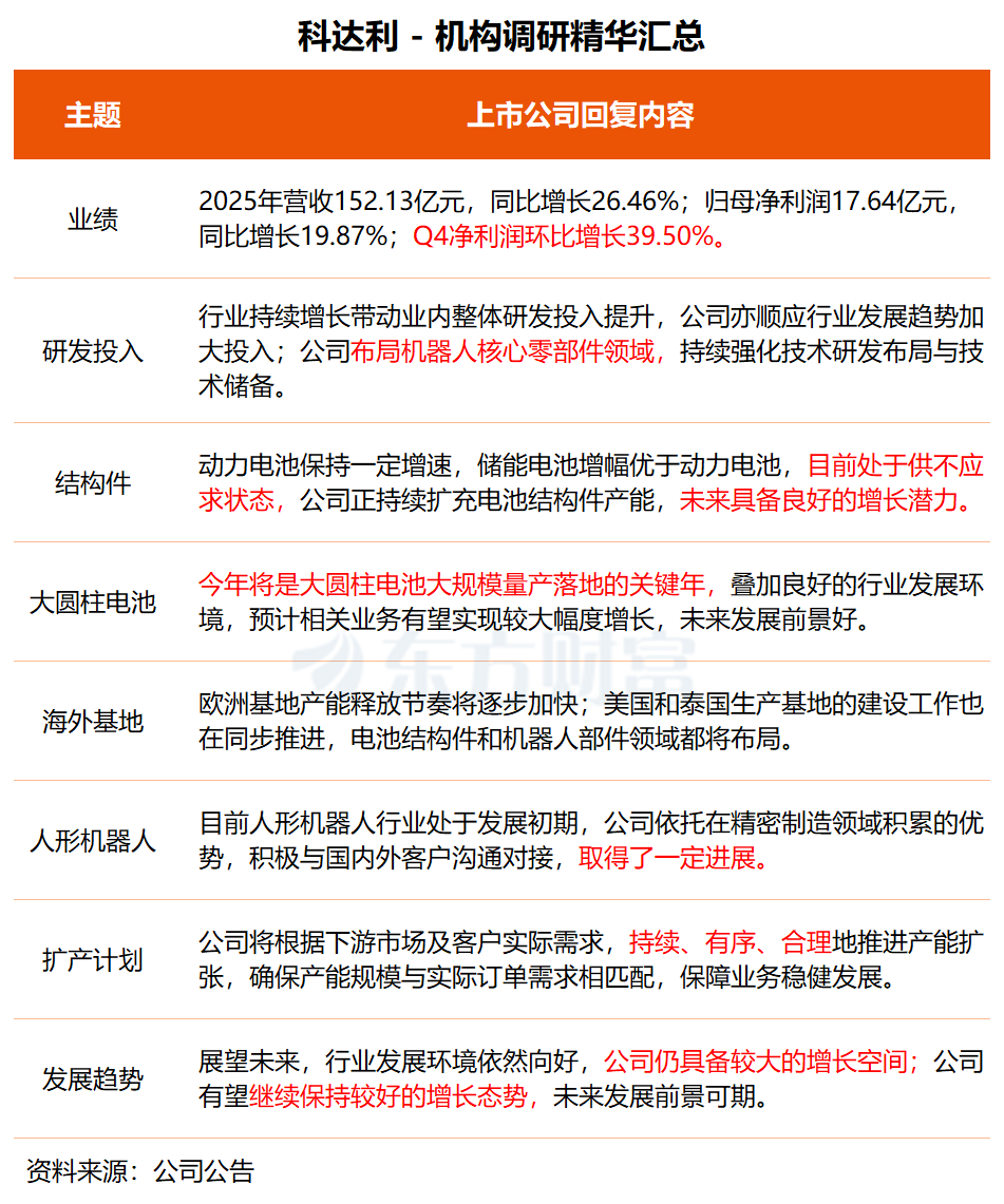
在交流中,科达利表示,动力电池结构件受益于下游新能源汽车行业增长,保持一定增速;储能电池在国家战略加持下,增长幅度优于动力电池,目前处于供不应求状态,公司正持续扩充电池结构件产能,未来具备良好的增长潜力。
科达利称,未来公司将同步发力动力电池结构件和储能电池结构件业务,持续做好产能布局与技术储备,推动整体业务稳健增长。
年报显示,科达利2025年实现营收152.13亿元,同比增长26.46%;归母净利润17.64亿元,同比增长19.87%。其中,四季度受益于行业景气度持续提升,叠加产能利用率保持较高水平,业绩同比、环比均显著增长,净利润率达12.57%。
据科达利透露,公司早在客户提出相关需求前便已启动大圆柱电池的前瞻性技术研究与布局。“今年将是大圆柱电池大规模量产落地的关键年,叠加良好的行业发展环境,预计相关业务有望实现较大幅度增长,未来发展前景好。”
关于人形机器人业务,科达利介绍称,目前人形机器人行业处于发展初期,公司依托在精密制造领域积累的优势,积极与国内外客户沟通对接,取得了一定进展。
“整体海外产能布局按计划有序进行。”科达利表示,公司正稳步推进本地化适配,其中,欧洲基地产能释放节奏将逐步加快;美国和泰国生产基地的建设工作也在同步推进,电池结构件和机器人部件领域都将布局。
展望未来,科达利直言,行业发展环境依然向好,公司仍具备较大的增长空间。“凭借清晰的发展战略、前瞻性的技术布局,以及长期积累的客户信任,公司有望继续保持较好的增长态势,未来发展前景可期。”

科达利已成长为国内领先的电池精密结构件和汽车结构件研发及制造商,产品主要涵盖新能源汽车动力电池精密结构件、储能电池精密结构件、消费类电池精密结构件以及汽车零部件。
中泰证券最新研报指出,公司2025年业绩稳健,Q4增长超预期,彰显龙头强大的经营韧性与成本管控能力。展望2026年,公司主业有望维持高速增长,机器人零部件业务有望实现从0到1的突破,为公司打开全新的估值空间。
二级市场方面,科达利今日跳空高开并于盘初直线封板,近5个交易日累计上涨16.97%。
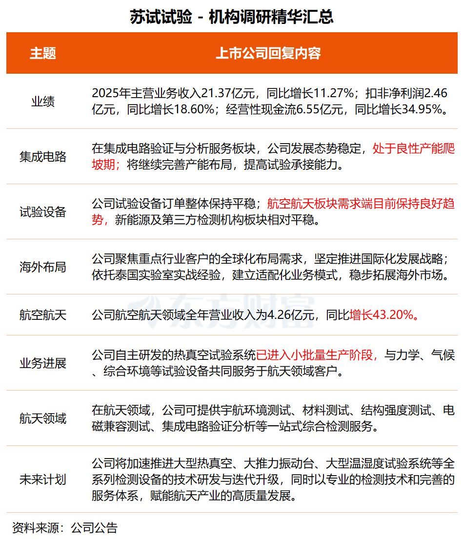
在调研中,苏试试验透露,公司试验设备订单整体保持平稳。航空航天板块需求端目前保持良好趋势,新能源及第三方检测机构板块相对平稳。
在集成电路验证与分析服务板块,公司发展态势稳定,处于良性产能爬坡期。增长动力主要来源于下游客户技术迭代、国内晶圆厂先进制程突破带动检测需求增长、配套产能布局及人员结构持续优化等。
苏试试验称,公司将在新产品新服务方面继续发力,持续加大研发投入,聚焦航空航天、集成电路、新能源等重点产业,向高附加值新兴赛道进军。
年报显示,苏试试验航空航天领域2025年营收同比增长43.20%,试验设备方面,公司自主研发的热真空试验系统已进入小批量生产阶段,与力学、气候、综合环境等试验设备共同服务于航天领域客户;试验服务方面公司不断完善服务能力,坚持以市场需求为导向,不断深化业务布局与资源协同。
“在航天领域,公司可提供宇航环境测试、材料测试、结构强度测试、电磁兼容测试、集成电路验证分析、软件测评及非标测试服务等一站式综合检测服务。”苏试试验表示,航天领域作为公司重要发展方向之一,将持续通过扩大产能布局和深化技术研发创新,加速推进大型热真空、大推力振动台、大型温湿度试验系统等全系列检测设备的技术研发与迭代升级,同时以专业的检测技术和完善的服务体系,赋能航天产业的高质量发展。

苏试试验是一家工业产品环境与可靠性试验验证与综合分析服务解决方案提供商。
东吴证券最新研报指出,公司业绩符合预期,集成电路板块引领增长。展望2026年,基于三点因素,看好公司业绩稳健成长:特殊行业检测需求在“十五五”开局之年将继续提升;商业航天设备与服务需求可期;公司集成电路业务板块从FA向MA拓展,产能将继续释放。
二级市场方面,苏试试验今日收涨2.95%,近5个交易日上涨8.37%。
(来源:天天基金网)

