机构调研丨光伏概念+光通信+小金属 这家公司今日逆势一字涨停 磷化铟晶片已实现批量供货
3月20日,多家上市公司发布投资者关系活动记录表公告,披露各自与机构之间的业务交流内容,其中透露出公司业务布局的诸多进展与亮点。
云南锗业:控股子公司云南鑫耀已批量化向下游客户供货磷化铟晶片
云南锗业昨日接受西部证券、招商基金等近10家机构调研。
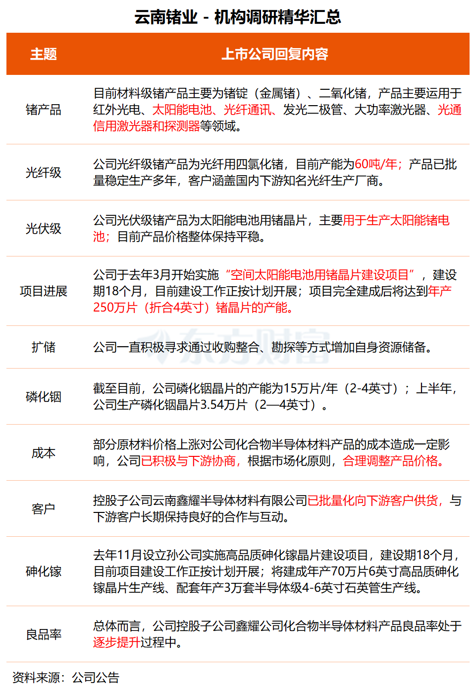
在调研中,云南锗业表示,目前在全球范围内,日本住友电气、美国AXT等国际知名企业从事磷化铟晶片的生产、销售,公司控股子公司云南鑫耀已批量化向下游客户供货,与下游客户长期保持良好的合作与互动。
资料显示,云南锗业材料级锗产品主要为锗锭(金属锗)、二氧化锗,产品运用于红外光电、太阳能电池、光纤通讯、发光二极管、垂直腔面发射激光器、大功率激光器、光通信用激光器和探测器等领域。
据介绍,公司光纤级锗产品为光纤用四氯化锗,目前产能60吨/年,该产品已批量稳定生产多年,客户涵盖国内下游知名光纤生产厂商;光伏级锗产品为太阳能电池用锗晶片,主要用于生产太阳能锗电池,目前产品价格整体保持平稳。
化合物半导体材料产品方面,截至目前,云南锗业磷化铟晶片的产能为15万片/年(2-4英寸)。“受下游光通信市场需求增加及原材料价格上涨的影响,近期磷化铟晶片价格有所上涨。”
关于重大项目进展,云南锗业称,公司于2025年3月开始实施“空间太阳能电池用锗晶片建设项目”,计划建设期18个月,项目完全建成后达到年产250万片(折合4英寸)锗晶片的产能,项目建设工作正按计划开展。孙公司湖北鑫耀实施的“高品质砷化镓晶片建设项目”也正按计划开展。
展望未来,云南锗业表示,未来公司将在做好锗产品的同时,加大现有化合物半导体材料的研发、市场开拓等工作,通过加大深加工产品的销量及销售占比,促进公司内部产业逐步转向以深加工为主,以此不断增强公司综合竞争力。

云南锗业主要业务为锗矿开采、火法富集、湿法提纯、区熔精炼、精深加工及研究开发。公司股票今日一字涨停。
中来股份:计划今年开始进行8GW TOPCon电池产线减银改造
中来股份3月18日下午接受申万宏源、东吴证券、鹏扬基金等7家机构调研。
在调研中,中来股份表示,公司计划今年开始先逐步进行一车间 8GW TOPCon 电池产线减银改造,后续将视业务发展情况继续改造另一车间并输出无银化专利技术在BC与TOPCon 上的应用,促进行业良性共同发展。
目前,中来股份在山西有年产 16GW TOPCon 电池产能,公司计划将无银化技术先行运用至 TOPCon 的背面,以实现在 TOPCon 电池背面的减银,降低金属化成本,提升公司 TOPCon 电池的市场竞争力。
据中来股份介绍,公司改性 BC 技术核心在于采用超细铝浆替代银浆,并搭配“纳米铠甲防护层”,能够阻止铝扩散到多晶硅中,具有良好的垂直导电特性以及极低的水平电导特性,是一种低成本金属化结构方案。“当前银浆价格处于高位,使得电池金属化成本居高,运用铝浆后则具有较大的成本优势。”
在应用板块,中来股份表示,公司对户用分布式EPC业务秉持择优审慎策略,同时积极开展电站运维业务,努力布局工商业光伏、虚拟电厂等。
据透露,目前,中来股份子公司中来智联能源工程有限公司取得了上海虚拟电厂运营商资质,助力业务拓展。

中来股份主要从事光伏辅材、高效电池及组件、光伏应用业务,公司背板出货量多年位居全球第一,高效电池及组件业务技术位居行业前列。
受特斯拉计划采购中国光伏设备消息刺激,光伏板块今日逆势走强,上能电气20cm封板,中利集团亦涨停。
ETF产品方面,光伏ETF(159857)近2个交易日实现连续“吸金”,规模为深市同标的第一。该产品紧密跟踪光伏产业指数,成分股包括特变电工、隆基绿能、阳光电源等行业龙头。截至收盘,光伏ETF(159857)收涨2.87%,成交额近4.9亿元。
(来源:天天基金网)

