机构调研丨光伏设备+储能+HJT电池 这家公司大储业务正加速拓展 预期美国市场价格能进一步向上
3月3日,多家上市公司发布投资者关系活动记录表公告,披露各自与机构之间的业务交流内容,其中透露出公司业务布局的诸多进展与亮点。
阿特斯近期接受大成基金、东方红资管、东吴证券等近五十家机构调研。
在调研中,阿特斯表示,美国政府要求AI大厂自建发电设施以避免推高居民用电成本,将带动光伏、储能及燃气发电等多种电力供应形式的发展。当前美国储能需求较高,预期价格能进一步向上。
“2026年集团全球储能预计出货14-17GWh,整体呈现健康增长趋势。”阿特斯称,对美国市场,随着现有“安全港”项目逐步结束及新项目启动,客户对供应链资质、材料认证能力及长期稳定交付能力的要求显著提升,预期价格和利润能够合理增厚。
美国以外市场,公司大型储能业务正从英国、加拿大、智利、澳大利亚等原有区域,加速拓展至欧洲、日本及其他国家,覆盖范围持续扩大,聚焦以完整资质、抗风险能力、系统集成能力及长期支持能力服务于优质客户,而非陷入硬件价格战。
另据阿特斯介绍,公司参股的美国HJT电池工厂一期2GW预计3-4月启动试生产。HJT在美国的生产优势主要体现在其工艺流程简化,人工干预少,对环境控制的要求低。“公司自2020年起已在嘉兴等地持续开展HJT产业化研究与人才储备,并保持小批量产品出货。”

阿特斯是全球主要的光伏组件和大型储能系统产品制造商之一,公司以光伏组件业务为基础,向光伏应用解决方案领域延伸。光伏应用解决方案包括大型储能产品、户用储能产品、光伏系统业务和光伏电站工程EPC业务。
工信部等六部门近日联合发布《关于促进光伏组件综合利用的指导意见》,其中提出,到2027年,光伏组件绿色生产水平将进一步提高,再生材料使用比例有效提升,组件报废评价标准和检验检测方法得到完善。
受此消息刺激,光伏设备板块盘初一度冲高,欧晶科技、协鑫集成、国晟科技逆势涨停,阿特斯今日收跌1%。
ETF产品方面,光伏ETF(159857)是深市中跟踪中证光伏产业指数规模最大、流动性最好的ETF,最新规模、份额均位居深市同类标的第一。
温氏股份:力争适当提高分红比例 将优先推动肉鸡业务出海
温氏股份近日参加西部证券、财通证券、天风证券和东方证券春季策略会,华泰保兴基金、富国基金、兴证全球基金等25家机构共42位机构投资者参与。
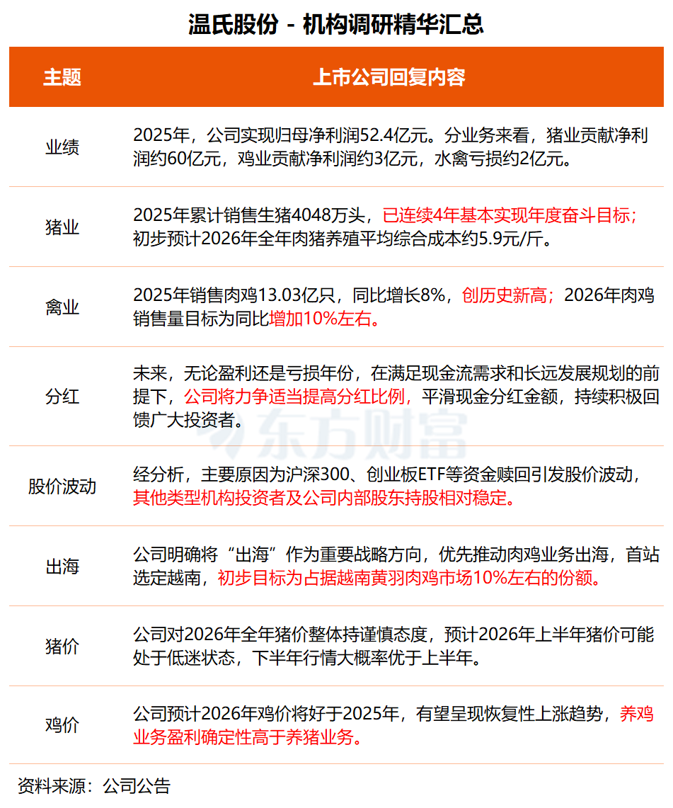
温氏股份在调研中透露,公司董事会已就国际化发展达成共识,明确将“出海”作为重要战略方向,公司计划优先推动肉鸡业务出海,首站选定与我国相邻的越南,初步目标为占据越南黄羽肉鸡市场10%左右的份额。
“近期,公司已与多个国家的企业及政府部门展开初步接洽,积极探索产品贸易出口、技术输出、合资建厂等多元化合作模式,力争在海外市场实现突破。”温氏股份称,全球畜禽产品需求持续增长,海外市场空间广阔,布局国际化业务具备长期战略价值,预计2026年完成海外公司注册、项目选址等前期筹备工作。
据温氏股份介绍,2025年,公司累计销售生猪4048万头,系公司连续4年基本实现年度奋斗目标;销售肉鸡13.03亿只,同比增长8%,创历史新高;公司还销售肉鸭约4800万只。公司各业务总体运营态势良好,实现了降本创收的目标。
养猪业务方面,温氏股份预计,上半年猪价可能处于低迷状态,下半年行情大概率优于上半年。“公司将始终聚焦基础生产管理,持续推进降本增效,提升产品质量,夯实企业核心竞争力。”
关于养鸡业务,温氏股份表示,公司生产指标处于历史高位,养鸡成本也处于历史低位,具备显著的行业竞争优势,未来将聚焦营销模式创新、中华土鸡品牌升级等三方面,提升单只鸡盈利水平。“预计2026年鸡价将好于2025年,有望呈现恢复性上涨趋势,养鸡业务盈利确定性高于养猪业务。”
温氏股份还特别强调,内部原始股东和外部投资者在分红事项上的诉求是一致的。未来,无论盈利还是亏损年份,在满足现金流需求和长远发展规划的前提下,公司将力争适当提高分红比例,平滑现金分红金额,持续积极回馈广大投资者。

温氏股份主要业务是肉鸡和肉猪的养殖及其销售;兼营肉鸭、蛋鸡、鸽子等养殖及其产品的销售。同时,公司围绕畜禽养殖产业链上下游,配套经营畜禽屠宰、食品加工、环境治理、现代农牧设备制造、兽药生产以及金融投资等业务。
太平洋证券最新研报指出,随着产能去化到位,猪周期将会触底并且拐头向上,拐点很可能会出现在下半年。考虑到公司持续降本趋势,未来两年公司业绩仍有望实现增长。
二级市场方面,温氏股份今日上涨1.26%,节后涨幅为4.55%。
(来源:天天基金网)

