业绩预告亏损却未在1月披露 联翔股份致歉!业内人士:理由牵强
4月19日晚间,联翔股份披露延期发布的2025年年度业绩预告,并就当期业绩亏损及公司存在被实施退市风险警示的风险致歉。
公司就未在1月底前披露业绩亏损预告向投资者致歉,并将原因归结为审计机构执行更为审慎的审计原则。
有律师指出,凡年度业绩出现亏损、扭亏为盈或同比大幅波动50%以上的,上市公司均须在次年1月底前发布预告,“属于强制披露情形”,上市公司不得因审计工作尚未完成或审计意见调整为由延迟披露。
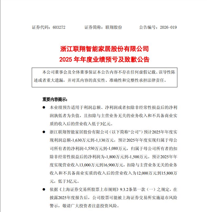
公告显示,联翔股份预计2025年年度实现利润总额-1630万元到-1130万元,预计2025年年度实现归属于母公司所有者的净利润-1550万元到-1080万元,归属于母公司所有者的扣除非经常性损益后的净利润为-1800万元到-1500万元。预计2025年年度实现营业收入1.3亿元到1.69亿元,扣除与主营业务无关的业务收入和不具备商业实质的收入后的营业收入为1.2亿元到1.58亿元,低于3亿元。公告显示,公司股票交易可能在2025年年度报告披露后被上海证券交易所实施退市风险警示(股票简称前冠以“*ST”字样)。

图片来源:联翔股份公告
对于业绩预告事项,联翔股份向投资者道歉:公司就本次业绩预告事项给广大投资者带来的不便深表歉意,未来将避免类似情况再次发生。
公司在业绩预告中提到,随着年报审计工作的推进,审计机构对以下事项采取了更为审慎的原则:
一、因2026年一季度主营业务完成情况不及预期,综合考虑资产评估机构对公司资产重新审慎评估的结论,对公司资产计提减值损失总计约1230万元;
二、2025年公司部分贸易性质的业务已履行合同义务,符合收入确认条件,但因期后收款进度不及预期,审计机构基于谨慎性原则认为应调减2025年未回款部分对应的收入,致使本期利润减少约1000万元。
联翔股份称,2026年年初,公司基于已获取的信息测算,初步预计2025年度经营业绩未在业绩预告披露范围内,因此,公司未在2026年1月底之前披露2025年年度业绩预告。

图片来源:联翔股份公告
一位熟悉上市公司财报编制的业内人士表示,通常业绩预告数据未经审计,出现误差,可能是审计方与公司会计核算口径尚未统一。另一位曾负责上市公司财报工作的证券部人士也表示,业绩预告一般均为未审计数据。
问题在于,既然业绩预告通常采用未经审计或未完全审计的数据,为何联翔股份此次特意将延迟原因归于审计机构的审慎动作?
上海新古律师事务所王怀涛律师表示,凡年度业绩出现亏损、扭亏为盈或同比大幅波动50%以上的,上市公司均须在次年1月底前发布预告,“属于强制披露情形”。
也就是说,正如公司公告所涉业绩情况,其本应在1月底前披露。对于上市公司“审计更谨慎”的说法,王怀涛认为理由过于牵强。
首先,根据证券法及交易所股票上市规则,净利润亏损属于法定强制披露业绩预告的情形,上市公司负有独立测算和及时披露的法定义务,不得以审计工作尚未全面开展为由延迟披露。其次,上交所已明确强调,上市公司的会计责任与中介机构的审计责任不能混同,上市公司及相关人员不能以中介机构意见代替自身应履行的信息披露职责,更不能以审计过程中的会计处理分歧或审计机构意见变化作为延迟披露的理由。
联翔股份主要从事墙布、窗帘等室内家居装饰用品的研发、设计、生产与销售,以及室内整体装饰装修工程业务。
值得注意的是,近月来联翔股份股价异动频频。2026年3月23日至4月10日期间,公司股价累计涨幅一度达69.82%。
(来源:天天基金网)

