6000亿规模公募巨头迎重要人事变动
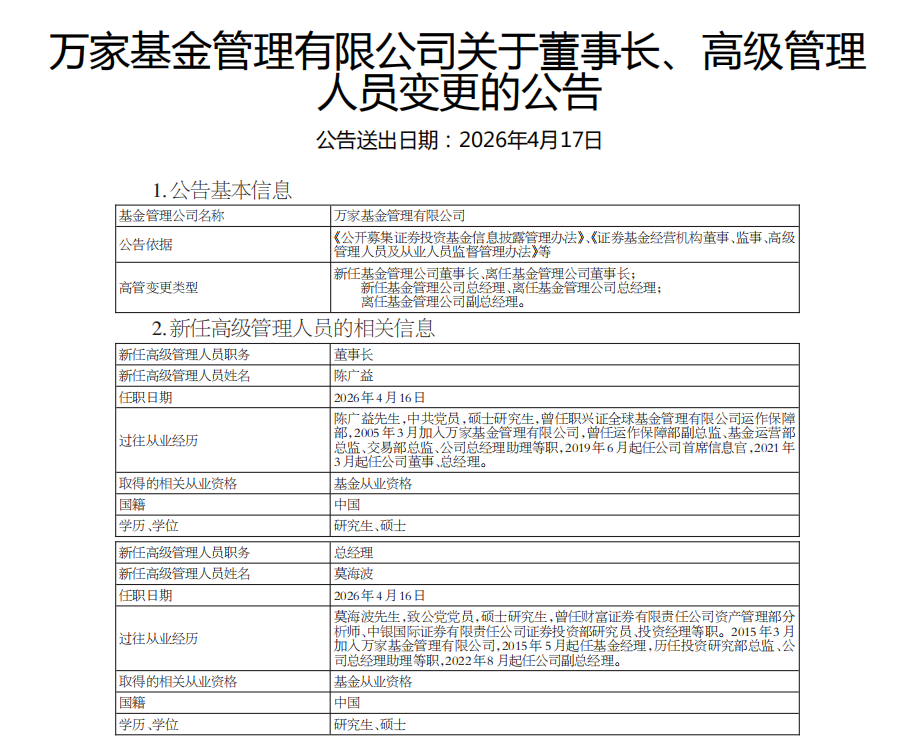
上证报中国证券网讯(记者王彭)公募基金行业再现重磅人事变动。4月17日,万家基金发布公告,执掌公司逾十年的董事长方一天离任,公司现任总经理陈广益将接任董事长,知名基金经理、现任公司副总经理莫海波则升任总经理。

万家基金董事长方一天离任
4月17日,万家基金发布公告,宣布公司董事长方一天离任。据记者了解,方一天下一站或接任上海某基金公司总经理职务。
根据公开资料,方一天曾在上海财政证券公司、中国证监会系统任职,于2014年10月加入万家基金,同年12月起担任公司董事,2015年2月起任公司总经理,并于2015年7月起出任公司董事长。
万家基金董事长和总经理“迎新”
公告显示,方一天离任后,现任总经理陈广益将接任公司董事长职务,现任副总经理莫海波将出任公司新一任总经理。
根据公开资料,陈广益于2005年3月加入万家基金,先后担任运作保障部副总监、基金运营部总监、交易部总监、总经理助理,2019年6月起任公司首席信息官,2021年3月起任公司董事、总经理。
莫海波2010年进入财富证券有限责任公司,任分析师、投资经理助理;2011年进入中银国际证券有限责任公司任基金分析师、环保行业研究员、策略分析师、投资经理。2015年3月加入万家基金,截至2025年末,合计管理规模127.02亿元。
从投资风格来看,莫海波擅长左侧布局,在对投资标的充分了解的基础上敢于重仓买入。同时,他在择时上也有敏锐的判断力,往往卖在“人声鼎沸”时。这更需要对行业有非常前瞻且深入的研究,如果没有深入的研究,在行情波动时很容易恐慌。因此,他会选择比别人研究得更深入的行业进行重配。
在投资过程中,莫海波用四个比较严格的标准来筛选行业:一是行业一定要经过长时间大幅度的下跌;二是行业估值水平,无论是从纵向来看还是从横向来看要达到历史底部区间;三是行业里没有机构扎堆;四是行业的基本面正在悄悄发生变化。在筛选投资标的时,莫海波比较喜欢处于“从0到1”发展阶段的行业。
在进行择时时,莫海波通常会从两个维度进行考虑:一是在判断市场系统性高估时,会降低整体仓位以控制风险;二是如果市场未到系统性高估的程度,但出现结构性高估,会通过调结构来进行防守。
持续强化投研体系建设
从万家基金未来的发展规划来看,在主动权益领域,公司持续强化“平台型、一体化、多策略”的投研体系。具体措施包括:一是加大研发投入,夯实整体投研实力,搭建科学的人才培养体系与完善的人才梯队,依托投研人员在研究背景、从业经历、投资框架与风格上的差异化,打造一体多元的投研平台;二是塑造“积极进取、尊重包容、和而不同”的投研文化,鼓励独立思考、思维碰撞与成果共享,目前公司投研人员稳定性高于行业平均水平。
三是建立科学长效的考核机制,遵循客观公正、量化优先、公开透明、注重实效、长期考核的原则,坚持中长期业绩评价导向,并将考核结果与投资者回报挂钩;四是持续完善投研风控一体化系统建设,坚守合规底线,打造覆盖投前、投中、投后全链条的科学严密投资与风控流程,严格落实监管要求。国泰海通数据显示,截至2026年一季度末,万家旗下主动管理权益类基金最近十年收益率达197.7%。
在被动指数领域,万家基金同样将其作为未来发展的重要方向予以高度重视。自2022年重点布局被动指数业务以来,公司ETF产品规模稳步增长,行业影响力持续提升。目前产品类型已覆盖宽基、行业主题、Smart Beta、港股通、QDII及债券ETF六大类别,逐步构建起较为完善的被动产品体系。
WIND数据显示,截至今年一季度末,万家基金资产管理规模达到6018.57亿元。
年内106位公募高管发生变更
今年以来,公募行业频频出现高管变动。Wind数据显示,截至4月16日,今年以来公募行业高管变更人数为106人,涉及58家基金公司。其中,董事长变动人数为20人,总经理变动人数为22人。
沪上一位第三方基金分析人士向上海证券报记者表示,当前公募行业高管变更较为频繁,本质上反映出行业正处于高质量发展的提速阶段,是治理结构优化与人才体系持续完善的自然结果。随着公募行业步入多元化、国际化、数字化发展的新阶段,治理结构的持续优化与人才梯队的不断升级正在加速推进。在此过程中,既有经验丰富的资深老将担当新使命,也有内部培养的优秀骨干崭露头角,这充分说明行业人才储备日益丰厚,传承与创新已逐步形成良性循环。
“优秀管理人才在行业内适度流动,有助于推动不同机构之间在经营理念与管理经验上的交流互鉴,为行业整体效率与专业水平的持续提升注入了新的动力。”该人士补充。
(来源:天天基金网)
