官宣:李晓西离任
【导读】信达澳亚副总经理李晓西离任
中国基金报记者方丽孙晓辉
又有“投资派”基金公司高管离任。
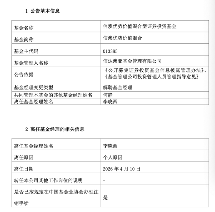
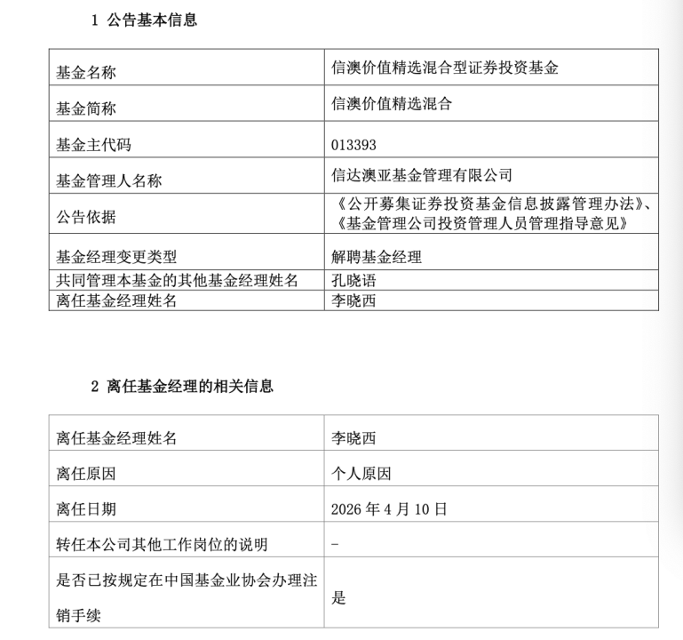
信达澳亚基金最新公告,李晓西因个人原因离任公司副总经理一职,同时将卸任其管理的全部公募基金产品。目前相关产品的投资管理工作已完成平稳交接,信澳优势价值混合、信澳价值精选混合分别由此前共同管理的何静、孔晓语单独管理,将延续产品此前的投资策略及风险收益特征。
李晓西官宣离任
4月10日,信达澳亚基金发布高级管理人员变更公告称,李晓西因个人原因已于4月8日离任公司副总经理一职,未转任公司其他岗位。

与此同时,公告还显示,李晓西于4月10日卸任了其管理的全部公募基金产品。其中,信澳优势价值混合由此前共同管理的何静单独管理,信澳价值精选混合由此前共同管理的孔晓语单独管理。


今年3月6日,信达澳亚基金发布两则基金经理变更公告,涉及的基金均是李晓西所管理的产品。公告显示,信澳优势价值、信澳价值精选分别增聘基金经理何静、孔晓语,与李晓西共同管理。
公开资料显示,两位接棒的基金经理均为“实力派”。何静为武汉大学经济学学士、中国社会科学院工业经济研究所硕士,具备较强的周期敏锐度,能力圈长期覆盖钢铁有色、煤炭等大宗周期行业,通过跟踪行业景气度的变化并精选阿尔法个股。孔晓语是美国罗彻斯特大学金融学硕士,投资风格均衡,通过多策略灵活适应不同的市场环境,积极捕捉成长回报。
平台化投研趋势明显
从2026年的趋势来看,除了李晓西,不少投资出身的基金公司副总经理也出现变化。
数据显示,3月13日,广发基金发布公告称,基金经理傅友兴正式离职,并卸任其管理的全部公募产品——广发稳健增长混合、广发睿阳三年定开混合。两只基金将分别由此前与他共同担任基金经理的周智硕、王瑞冬独立负责,投资运作实现无缝衔接。
1月15日,长盛基金发布关于高级管理人员变更公告,公司副总经理郭堃因工作调整于2026年1月13日离任,未来将“专注于投资管理工作”。
近年来,公募基金经理离任数量维持高位,多位知名基金经理因个人规划、职业发展等调整岗位,核心产品的稳定性成为行业与投资者关注的焦点。
Wind数据显示,截至4月10日,今年以来新上任的基金经理共有192名,离任的基金经理也达132名。而2023年、2024年、2025年离任基金经理的数量也均超过300人,其中不乏知名基金经理。
在业内看来,当前公募基金行业正处于从高速发展迈向高质量发展的转型期,个别基金经理的流动属于行业自然现象。对基金公司而言,衡量其投研实力的关键逐步转向平台化、体系化的投研团队作战能力。
据了解,信达澳亚基金近年来着力打造“平台化、系统化”投研机制。根据基金经理的个人特点及投资风格,将整体权益投研团队划分为科技、医药、消费、周期、港股五大行业,以及质量、成长、价值、GARP四大风格,力争把合适的人放到合适的位置,既尊重个体的差异化特征,又通过高效的团队协作,实现投研资源的深度整合与整体效能的持续提升。
信达澳亚基金(原信达澳银基金)成立于2006年6月,注册资本为1亿元人民币。Wind数据显示,截至2025年末,公司公募管理规模为1175.96亿元,行业排名第60位,其中,非货基金规模为612.31亿元,行业排名第69位。
(来源:天天基金网)
