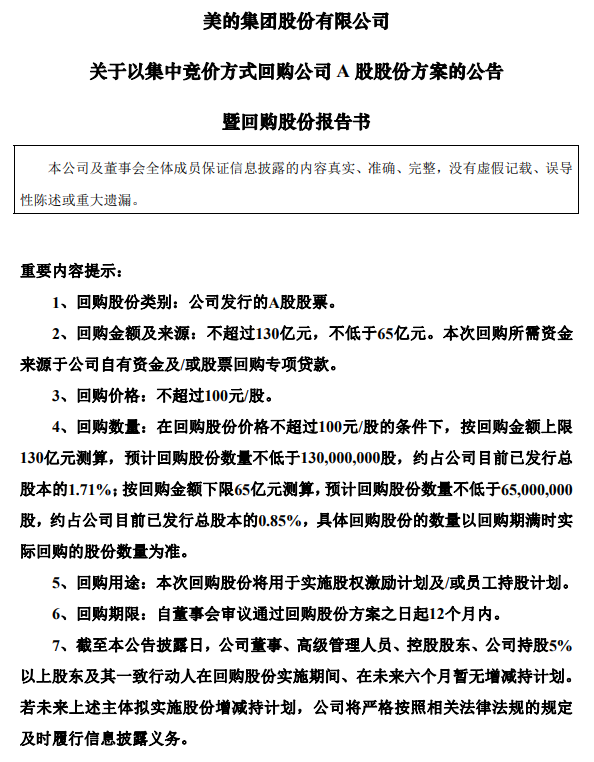
美的集团:拟65亿元至130亿元回购A股股份 2026年03月30日,21时55分27秒 机构观点 阅读 3 views 次 3月30日,美的集团(000333.SZ)公告称,公司董事会审议通过回购方案,拟以集中竞价方式回购A股股份,回购金额不低于65亿元且不超过130亿元,回购价格不超过100元/股。回购股份将用于实施股权激励计划及/或员工持股计划,期限自董事会通过之日起12个月内。本次回购不会导致公司股权分布不符合上市条件,亦不会影响控制权。 (来源:天天基金网) 关联资讯: 荐 3月30日晚间上市公司利好消息一览(附名单) 03月30日 沪深两市多家上市公司3月30日晚间发布重要公告,以下为利好的消息汇总: 摩尔线程... 荐 100%分红!超5400亿巨头突传大动作! 03月30日 刚刚,美的集团2025年成绩单出炉! 这份年报最受市场关注的,无疑是美的大手笔的... 荐 机器人走上流水线 转岗工人涨了工资 02月16日 “以前每逢旺季,我的压力就非常大,今年轻松多了。”近日,在美的集团厨热安徽芜湖... 荐 四大证券报精华摘要:3月9日 03月09日 新华财经北京3月9日电四大证券报内容精华摘要如下: 中国证券报 ·结构优化效益提升... 荐 新型智能家电为主导的“焕新式年货”成为新趋势 这些上市公司正占领市场 02月15日 随着春节的临近,年货的定义正在发生翻天覆地的变化。数据宝联合京东消费及产业发... 荐 特朗普称下一个目标将是古巴 中方回应 03月30日 据北京日报,3月30日,外交部发言人毛宁主持例行记者会。 土耳其阿纳多卢通讯社记...