Nat Commun:为什么你能流畅地跑、退、停、转身?南方医肖中举等揭示小鼠四大运动行为的神经转换机制
文 | 脑声常谈
往前跑,往后退,急停,然后突然又冲出去,这些看似简单的动作,你每天都在做,却从没想过一个问题:大脑是怎么精准控制这些不同方向的运动的?往前跑和往后退,用的是同一套神经回路吗?
2026年3月17日,南方医科大学肖中举/Wen Zhong团队在国际著名期刊《Nature Communications》上发表的研究《 A shared speed encoding model for running and backing away behaviours in segregated neural circuits 》,给出了一个精妙的答案:
大脑用了两套独立的神经回路——颞联合皮层-中脑导水管周围灰质背侧(TeA-dPAG)、上丘-中脑导水管周围灰质背侧(SC-dPAG),一套管奔跑,一套管后退和急停,但它们共享同一个速度编码规则。
![]()
锁定第一个关键脑区:TeA
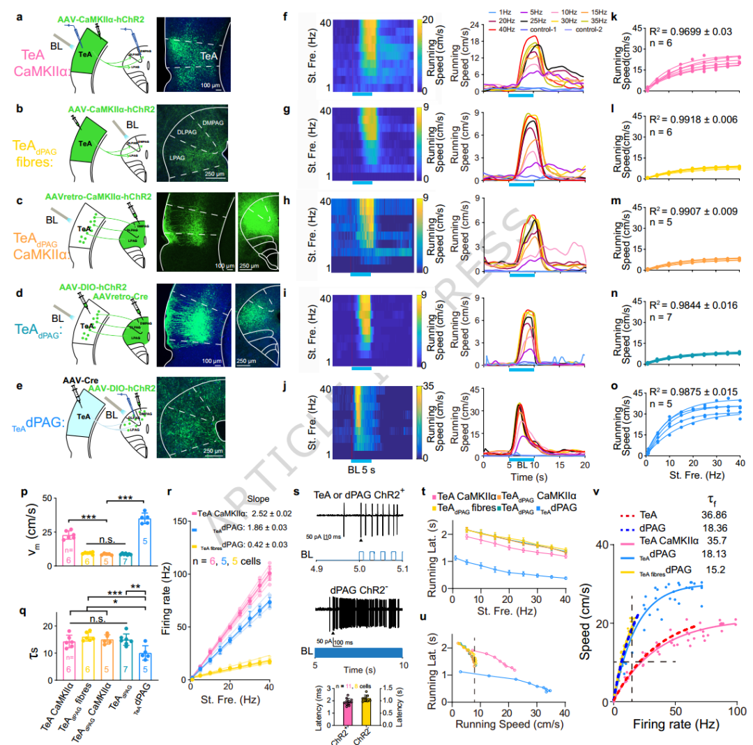
首先,研究者在小鼠大脑的颞联合皮层(TeA)里发现了一类特殊的神经元:只要小鼠一跑,它们就活跃,而且跑得越快,它们放电越频繁。更重要的是,它们的放电先于奔跑行为发生——说明它们是发令者,不是跟随者。放电频率和奔跑速度的关系,可以用一个单相缔合方程完美拟合。
顺着这条线索往下找,发现它们主要投射到中脑导水管周围灰质背侧(dPAG),而dPAG里也有同类神经元,对速度的响应更敏感、延迟更短。
因此,TeA和dPAG里都有能对奔跑速度响应的神经元。
![]()
用光激活TeA-dPAG通路,小鼠就奔跑
研究者用光遗传学直接激活TeA-dPAG这条通路。结果和预想的一样:刺激频率越高,小鼠跑得越快,而且刺激频率和奔跑速度的关系,正好符合那个单相缔合方程。这就证明了这条通路不仅是表观速度变化,而是因果性地驱动奔跑行为。
而且dPAG神经元的编码效率,比TeA高出一倍——说明信号越往下游,处理越高效。
![]()
找到第二条通路:SC-dPAG
用神经示踪发现,还有另一条通路也投射到dPAG,但来源于不同脑区——上丘(SC)。
而且SC-dPAG和TeA-dPAG的神经元群体,几乎没有重叠,说明它们是两条独立的通路。用光激活SC-dPAG,小鼠的反应完全不一样:有的停住,有的往后退,有的退一步后又冲出去(反弹奔跑)。但有意思的是,后退和反弹奔跑的速度,和刺激频率的关系,居然也符合单相缔合方程。
也就是说,SC-dPAG是后退和急停的另一套系统,与 TeA-dPAG 通路共享速度编码模型,只是介导的行为类型不同。
![]()
两条路怎么切换?
两条通路都汇入dPAG,那它们是怎么协调的?研究者发现,dPAG里生长抑素(SOM)神经元是关键调控者,它通过单向抑制实现行为切换:
奔跑:TeA-dPAG激活,SC-dPAG被抑制
后退/停止:SC-dPAG激活,SOM抑制TeA-dPAG
反弹奔跑:SC-dPAG先激活,然后SOM抑制消退,TeA-dPAG反弹
因此,SOM神经元就像个交通指挥员,让两条路不同时开绿灯,从而实现奔跑、后退、停止、反弹奔跑四种行为状态的转换。
![]()
全文总结
该研究解析了TeA-dPAG、SC-dPAG两条分离神经回路的功能,发现其虽分别调控奔跑和后退,却共享单相缔合方程的速度编码模型;明确了 dPAG 内 CaMKIIα 神经元为核心行为单元、SOM 神经元为抑制调控单元,介导四种运动行为状态转换,还验证了编码模型的因果性,揭示了大脑运动中枢的行为调控逻辑。
(来源:钛媒体)
- 原文链接:https://doi.org/10.1038/s41467-026-70755-y
