孕期免疫激活影响后代大脑:《Brain, Behavior, and Immunity》新研究,揭示3个关键发现
文 | 脑声常谈
首先,妈妈怀孕的时候,身体的免疫系统状态特别关键,如果孕期免疫系统被激活(比如感冒、感染引发的免疫反应),就可能间接影响肚子里宝宝的大脑发育。之前科学家已经发现,这种孕期的免疫激活,是导致宝宝出生后可能出现自闭症这类神经发育问题的一个重要环境原因。
![]()
2026年3月12日,东北大学Motoko Maekawa研究团队在著名期刊《Brain, Behavior, and Immunity》发表题为:“Maternal granulocyte colony-stimulating factor alters synaptic maturation and social behaviors in offspring”的研究工作。
这项研究将粒细胞集落刺激因子(G-CSF)确定为介导母体免疫激活(MIA)导致后代神经发育异常的关键因子。在妊娠期MIA模型中,母体与胚胎的 G-CSF 水平显著升高。研究发现,产前暴露于 G-CSF 会导致雄性后代内侧前额叶皮层的树突棘密度异常增加且成熟度降低并引发后代的社交偏好改变。转录组分析显示,G-CSF引起了两性在突触组织及线粒体功能通路上截然相反的表达特征。体外实验进一步证实,G-CSF具有减缓突触成熟并增强小胶质细胞吞噬活性的双重作用。
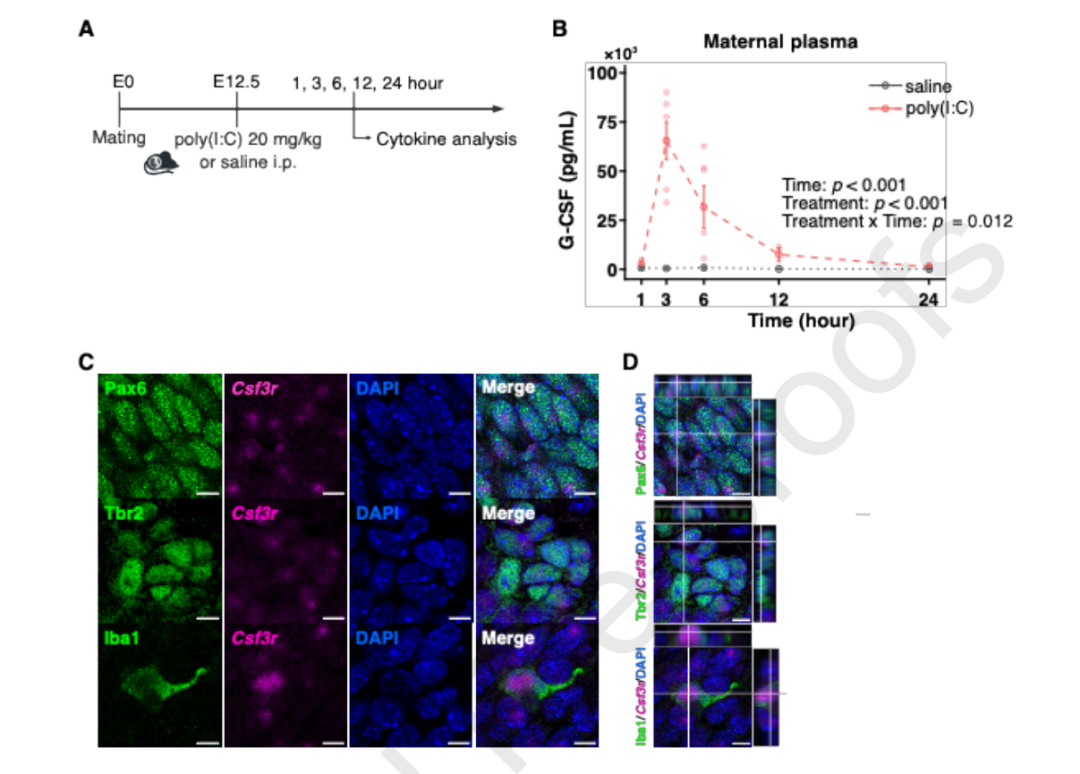
MIA产生的G-CSF 能够跨越屏障进入胚胎
实验显示,孕鼠注射 poly(I:C)后,血浆G-CSF水平迅速飙升并在 3 小时达峰,随后在 6 小时进入胚胎组织。通过高灵敏度的RNAscope技术发现G-CSF受体(Csf3r)在胚胎皮层广泛表达,具体覆盖了 Pax6+ 放射状胶质细胞、Tbr2+中间祖细胞以及 Iba1+ 小胶质细胞。尽管单细胞测序数据因技术灵敏度限制显示受体主要富集于小胶质细胞,但 RNAscope证实了神经祖细胞同样表达该受体。这一发现为G-CSF直接作用于胚胎神经前体细胞和小胶质细胞,进而干扰神经发育提供了坚实的解剖学证据。
![]()
母体暴露于hG-CSF会改变雄性后代的树突棘形态,但对雌性后代无此影响
研究发现,在胚胎期第 12.5 天暴露于高剂量hG-CSF(800 µg/kg)会导致雄性后代成年后前额叶皮层的神经元结构异常,具体表现为树突棘密度显著增加,且伴有明显的发育延迟。相比之下,雌性后代虽有密度增加的趋势。
此外,低剂量组未见明显改变,且该处理并不影响存活率或生长等基本生理指标。结果表明,G-CSF 对突触构建的影响具有明显的剂量依赖性,且初步显现出性别差异的倾向(雄性更敏感),这为 MIA 相关神经发育障碍提供了直接的病理证据。
![]()
母体暴露于hG-CSF会改变雄性和雌性后代的社交行为
作者接下来考察了母体暴露于hG-CSF是否影响后代的行为。在社交偏好测试中,接受高剂量hG-CSF处理的雄性后代表现出社交偏好降低,而同等处理的雌性后代则显示出社交偏好增加。
在同性别的所有动物中,社交指数与树突棘密度在雌性中呈正相关,而在雄性中则无此关联。在两种性别的低剂量hG-CSF后代中均未观察到差异。在其他行为学测试中,高剂量hG-CSF处理的雌性后代在旷场中心区域停留时间更长,而低剂量hG-CSF处理的雌性后代在出生后第8天和第10天发出的超声波叫声较少。
![]()
研究意义
这些发现拓展了MIA研究的概念框架,并强调了探索除经典促炎细胞因子之外的非传统免疫介质的重要性。
这些发现揭示了G-CSF在塑造神经发育中此前未被认识的作用,并为理解母体炎症如何促成神经发育障碍和精神疾病(包括自闭症谱系障碍,ASD)的风险提供了机制层面的见解。
(来源:钛媒体)
- 文章来源:https://doi.org/10.1016/j.bbi.2026.106534
