机构调研丨绿色电力+新型储能+充电桩 这家公司背靠电网巨头 新兴及国际业务已取得阶段性成效
3月11日,多家上市公司发布投资者关系活动记录表公告,披露各自与机构之间的业务交流内容,其中透露出公司业务布局的诸多进展与亮点。
南网储能:公司新兴业务和国际业务已取得阶段性成效
南网储能近日接受西部证券、博时基金等80余家机构调研。
在调研中,南网储能表示,在发展抽水蓄能和新型储能业务的同时,公司围绕储能产业链价值链加快发展新兴业务和国际业务,努力打造“第二增长曲线”,优化业务结构,增强经营韧性。目前公司新兴业务和国际业务取得了阶段性成效,但对利润贡献占比较小。
据南网储能介绍,公司目前在建抽蓄项目8座,装机容量约1000万千瓦,还有一批抽蓄储备项目,将根据国家规划和电力系统需求,适时推进开发。
关于新型储能的技术路线,南网储能称,目前公司已投运的新型储能电站以锂离子储能为主,云南文山丘北储能电站同时采用了锂电池和钠电池。公司还积极关注并跟踪开展液流、压缩空气、液态金属等新型储能技术研究,并将在相关技术路线较为成熟时,选择合适的场景开展新技术应用示范。
近日,国家发改委、能源局联合发布《关于完善发电侧容量电价机制的通知》,南网储能在交流中对此发表了公司观点。
南网储能指出,《通知》实施后,抽水蓄能电站运营将进一步市场化;同时《通知》从国家层面提出了电网侧独立新型储能容量电价政策,预计将有利于推动电网侧独立新型储能发展。《通知》对抽水蓄能和电网侧独立新型储能价格政策作出原则性规定,具体落实有待省级相关主管部门等进一步明确。
“公司将根据新的电价政策,结合新能源发展进程,进一步优化完善抽水蓄能和新型储能发展策略,持续提升市场化条件下的价值创造能力。”

南网储能主营业务为抽水蓄能、新型储能、调峰水电以及技术服务,主要业务经营范围为两广云贵琼五省区。
华金证券此前研报指出,公司是南方电网旗下抽水蓄能与电网侧独立储能运营平台,抽蓄业务稳健发展,有望受益于新型储能行业的高景气度,看好未来公司的成长空间。
储能概念今日表现活跃,首航新能20cm封板,雄韬股份、绿发电力、中国能建等多股涨停;南网储能收涨3.72%,本月涨幅为10.11%。
ETF产品方面,储能电池ETF易方达(159566)紧密跟踪国证新能源电池指数,聚焦储能产业链核心环节,是全市场规模最大的储能相关ETF。截至收盘,储能电池ETF易方达(159566)上涨4.08%,成交额近9亿元。
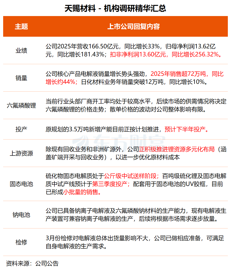
天赐材料:百吨级硫化锂及固态电解质中试产线预计三季度投产
天赐材料昨日举行业绩说明会,与中信建投、长城基金等120余家机构进行交流。
年报显示,天赐材料2025年度实现营收166.50亿元,同比增长33%;归母净利润13.62亿元,同比增长181.43%。
“2025年公司核心产品电解液销量增长势头强劲,全年销售超72万吨,同比增长约44%;日化材料业务年销量突破12万吨,同比增长10%。”天赐材料在交流会议中表示,随着市场需求的持续增长,公司技术、产业布局和供应领先的能力持续转化为业绩贡献,各业务板块协同效应也愈发明显,支撑公司在复杂多变的市场环境中保持稳健增长态势。
据天赐材料介绍,公司新增技改产能的投放节奏主要结合市场的需求及市占率目标综合考虑,原规划的3.5万吨六氟磷酸锂新增产能项目正按计划推进,预计于2026年下半年投产;摩洛哥及美国项目均计划于2027年底至2028年上半年完成建设。
新型材料方面,目前公司硫化物固态电解质处于公斤级中试送样阶段,主要配合下游客户做材料技术验证;公司百吨级硫化锂及固态电解质中试产线预计于2026年三季度投产,为未来固态电池需求做准备;配套用于固态电池的UV胶框目前已形成小批量的销售。
关于钠电池布局,天赐材料透露,公司已具备钠离子电解液及六氟磷酸钠材料的生产能力,现有电解液生产装置可兼容钠离子电解液的生产,后续将根据市场需求逐步放量。

天赐材料主营业务为精细化工新材料的研发、生产和销售,主要产品为锂离子电池材料、日化材料及特种化学品。
群益证券最新研报指出,下游电动车、储能等需求旺盛,目前公司排产饱满,供不应求,预计电解液价格向好的态势将在2026年延续,公司业绩有望大幅增长。
二级市场方面,天赐材料今日上涨8.06%,总市值逼近千亿元,本月涨幅为15.40%。
(来源:天天基金网)

