福建医科大学赖忠盟等揭示连接围术期免疫与神经保护的新通路
文 | 脑声常谈
老年人做完大手术后,有时会出现“脑子变糊涂”的情况:如记性变差、注意力不集中,这被称为术后神经认知障碍(PND)。虽然多数人会慢慢恢复,但部分老人可能长期受影响,甚至加速痴呆进程。
基于此,福建医科大学赖忠盟教授联合美国弗吉尼亚大学医学院王绍彬教授、武汉工业大学赵震环教授研究团队在《Molecular Psychiatry》杂志发表了“Targeting complement C3/C3aR pathway restores rejuvenation factor PF4 and mitigates neurocognitive impairments in agerelated perioperative neurocognitive disorders”揭示了靶向补体C3/C3aR通路可恢复年轻化因子PF4并减轻与衰老相关的围手术期神经认知障碍。
![]()
在本研究中,作者发现围手术期使用长效β-内酰胺类抗生素头孢曲松可预防老年手术患者PND的发生。该作用与血清补体C3水平降低及血小板因子4(PF4)水平升高相关。利用老年小鼠PND模型,发现C3/C3aR轴在神经炎症早期介导了星形胶质细胞与小胶质细胞之间的相互作用。通过基因敲除或药理学阻断C3/C3aR信号通路可有效抑制神经炎症并减轻PND相关的认知功能下降。此外,C3/C3aR轴对术后引起的血小板计数减少和循环PF4水平下降至关重要。补充重组PF4的小鼠表现出神经炎症减轻和认知功能改善。作者的研究揭示了C3/C3aR信号通路在衰老相关PND中调控血小板功能障碍和神经炎症的新作用,为PND的治疗提供了潜在的新策略。
![]()
图一 头孢曲松减轻老年患者术后认知障碍
本研究纳入38名60岁以上接受颌颈根治性手术的老年患者,随机分配至头孢唑林组或头孢曲松组(最终35人完成随访)。
通过术前及术后1周、1个月和6个月的MMSE与MoCA评估发现,两组术后1周认知障碍发生率无显著差异,但术后1个月和6个月,头孢唑林组的轻度术后神经认知障碍发生率显著高于头孢曲松组。血清检测显示,两组C3水平均升高,但头孢唑林组C3更高且C3水平与术后认知评分呈负相关;而头孢曲松组PF4(血小板因子4),PF4水平与术后1个月和6个月的认知评分呈正相关。其他肝肾功能及血常规指标无组间差异,排除了非特异性毒性干扰。
结果提示:补体C3可能促进术后认知障碍,而PF4具有神经保护作用,为进一步验证其在衰老相关围手术期神经认知障碍中的机制,研究者后续在老年小鼠PND模型中深入探讨了C3与PF4在神经炎症和认知损伤中的作用。
![]()
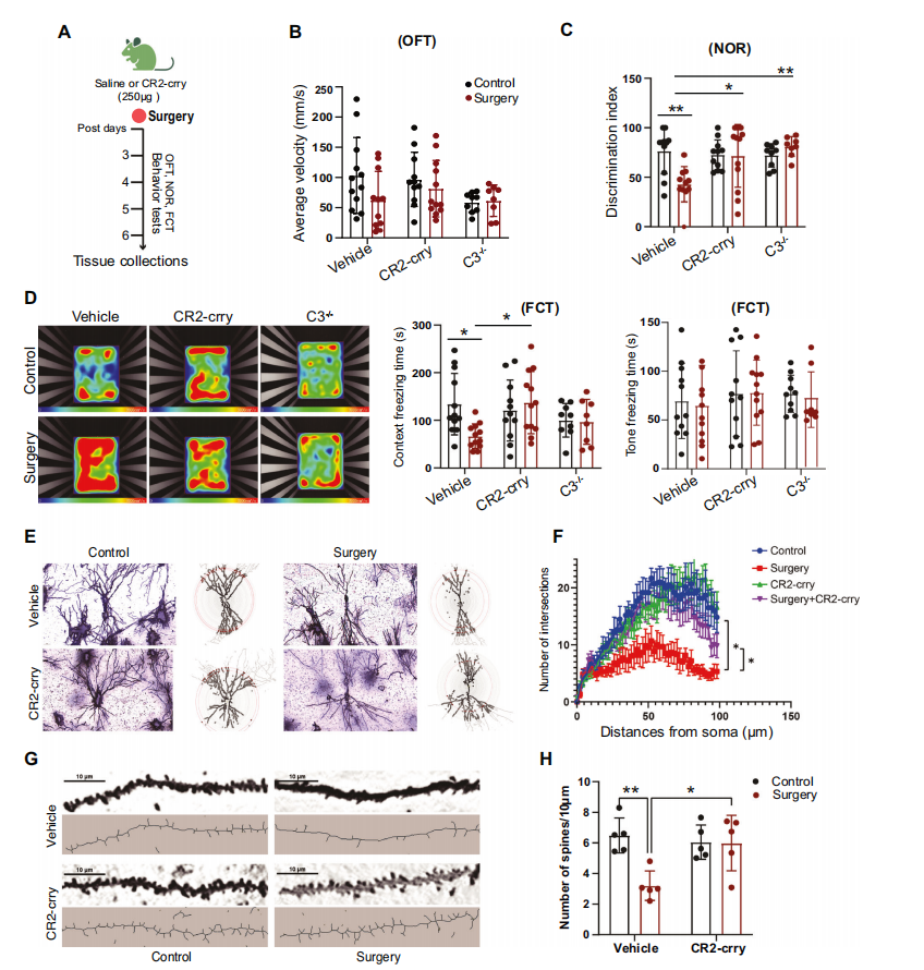
图二 阻断C3可缓解PND小鼠模型中的认知功能下降
鉴于C3抑制剂对PND中神经炎症的抑制作用,作者进一步评估了CR2-crry对PND术后认知损伤的影响。
老年小鼠在颈动脉手术前接受CR2-crry或对照溶剂处理并以C3基因敲除小鼠作为阳性对照。术后第3至第7天,通过旷场实验、新物体识别实验和恐惧条件反射实验评估小鼠的认知表现。
旷场实验中,各组小鼠的运动速度无显著差异。在新物体识别实验中,野生型小鼠术后对新物体的探索偏好明显降低,而术前接受CR2-crry处理的野生型小鼠或C3基因敲除小鼠则未出现此缺陷。同样,在恐惧条件反射实验中,术后野生型小鼠在恐惧刺激下表现出活动减少和僵直行为减弱,而CR2-crry处理组或C3基因敲除小鼠则未见此类异常。
神经元脆弱性表现为树突结构和树突棘密度的改变,是包括PND在内的多种神经退行性疾病的典型特征。为此,作者采用Golgi-Cox染色观察老年小鼠海马神经元的形态及树突分支变化。Sholl分析显示,术后老年小鼠树突分支显著减少,而术前给予CR2-crry的小鼠该结构损伤明显减轻。此外,缺失C3a受体的小鼠在术后对神经元损伤和认知障碍均表现出明显抵抗性。
综上所述,这些结果表明C3/C3aR信号通路在介导衰老相关PND中的神经元损伤和认知功能障碍中起关键作用。
![]()
图三 给予重组PF4可减轻PND小鼠模型中的神经炎症和认知功能下降
PF4是一种由血小板释放的保护性因子能减轻神经炎症、改善认知,也被认为是“运动有益大脑”的关键分子之一。
研究发现,在PND小鼠中,手术导致血小板减少、血清PF4水平下降,而这一过程受补体C3通路调控,抑制C3可维持PF4水平。外源补充重组PF4能穿过血脑屏障,显著改善术后老年小鼠的认知功能:它们在新物体识别和恐惧记忆测试中表现更好,海马神经元的树突结构损伤也明显减轻。同时,PF4治疗降低了脑内IL-6、TNF-α等炎症因子水平并抑制了星形胶质细胞和小胶质细胞的过度活化。
这些结果表明,PF4具有显著的神经保护作用,有望成为防治老年术后认知障碍的新策略。
总结
本研究表明,围手术期使用头孢曲松是预防衰老相关围手术期神经认知障碍的有效策略。C3/C3aR信号通路在驱动神经炎症和降低老年大脑中PF4水平方面发挥核心作用。靶向抑制C3信号通路或补充PF4可能成为预防或治疗衰老相关PND的有前景的新方法。
(来源:钛媒体)
- 文章来源:https://doi.org/10.1038/s41380-025-03103-z
