文 | 伯虎财经,作者 | 林恩
近日,石头科技发布年度业绩快报。
透过财报,我们看到,智能清洁家电行...
哈梅内伊次子当选伊朗最高领袖!特朗普威胁:新领导人“难长久” 以色列扬言要“追杀”
当地时间3月9日,伊朗专家会议确定新任伊朗最高领袖人选为穆杰塔巴·哈梅内伊。
公开资料显示,穆杰塔巴·哈梅内伊出生于1969年,是已故伊朗最高领袖阿里·哈梅内伊的次子。
当地时间2月28日,阿里·哈梅内伊在美国和以色列对伊朗的袭击中遇害。1978年至1979年,宗教人士霍梅尼领导伊朗伊斯兰革命,推翻巴列维王朝。1979年4...
Coinbase CEO:平台目前托管全球超 12%加密货币资产
比推消息,Coinbase CEO Brian Armstrong 在社交媒体发文表示,Coinbase 为数千家金融机构提供服务。我...
原油铁头空军爆仓亏损超 155 万美元后再度做空 648 万美元原油
比推消息,据 Lookonchain 监测,某鲸鱼持有的 72,179 枚 xyz:CL(价值 780 万美元)空头仓位被强制平仓...
《尘白禁区》《恋与深空》双双跌倒,游戏跨界联动为何频频翻车?
文 | 眸娱
接连两起游戏跨界联名翻车事件,在游戏行业掀起轩然大波。
先是《尘白禁区》与中国邮政的联名活动爆发争议。联动消息一经公开便遭到声讨,大批网友po出游戏内的大尺度内容质疑这次联名活动的合理性,毕竟《尘白禁区》一直以成人向内容出圈,擦边低俗争议并不是第一次,舆论集中爆发在意料之中。
但后续的发...
38亿应收账款压顶,比英伟达还赚钱的钛动科技赴港IPO
一旦宏观经济出现波动,或者某几个大客户的资金链出现问题,引发的坏账风险将直接击穿公司利润表。资产...
美伊战争陷入焦灼,最受益的竟然不是军火商?
文 | 华夏能源网
整日痴迷于诺贝尔和平奖的美国总统特朗普先生,先是派兵掳走委内瑞拉总统,随之又联...
油价2022年来首次破百!美伊战火持续蔓延 更多中东产油国减产
由于伊朗战争导致霍尔木兹海峡持续关闭,更多中东主要产油国减少了产量,国际油价周一突破每桶100美元,为自2022年俄乌冲突爆发以来首次。
当前一轮油价上涨行情为20世纪80年代以来最快,且丝毫没有放缓的迹象。
行情数据显示,周一,美、布两油开盘暴涨并迅速突破100美元大关,最高突破110美元关口。截至发稿,WTI...
Etherealize CEO:以太坊是全球最安全、最去中心化的结算层
比推消息,以太坊生态和机构级分析公司 Etherealize CEO Vivek Raman 在美国国会作证时表示,创立 Ether...
国际油价飙涨,Hyperliquid 上原油合约 24 小时成交量跻身第三
比推消息,据 HyperInsight 监测,过去 24 小时 Hyperliquid 上原油合约成交量超 3.85 亿美元,仅少于 B...
呷哺呷哺五年亏15亿,押注新副牌谋破局
文 | 斑马消费,作者 | 陈晓京
火锅赛道内卷加剧,老牌连锁火锅企业呷哺呷哺的经营困境仍在持续。
作...
纳德拉:没有游戏,英伟达可能都不存在
IT之家 3 月 9 日消息,据科技媒体 Windows Central 今天报道,微软 Xbox 新掌舵人阿莎 · 夏尔马...
年内超八成公募自购押注权益类基金;冯明远调研铭普光磁
|2026年3月9日星期一|
NO.1 新疆前海联合基金郑妍履新督察长
Wind数据显示,截至3月5日,今年以来共有...
原油价格达 108 美元,Hyperliquid 用户做空原油浮亏 340 万美元
比推消息, 据 Ai 姨监测,原油价格达到 108 美元,自伊朗封锁海峡以来上涨 67.5%。Hyperliquid 用户 2 ...
AINFT 用户数突破 50 万
比推消息,据官方数据,Web3 原生 AI 平台 AINFT 累计用户数已达 501,016,正式突破 50 万大关。该平台...
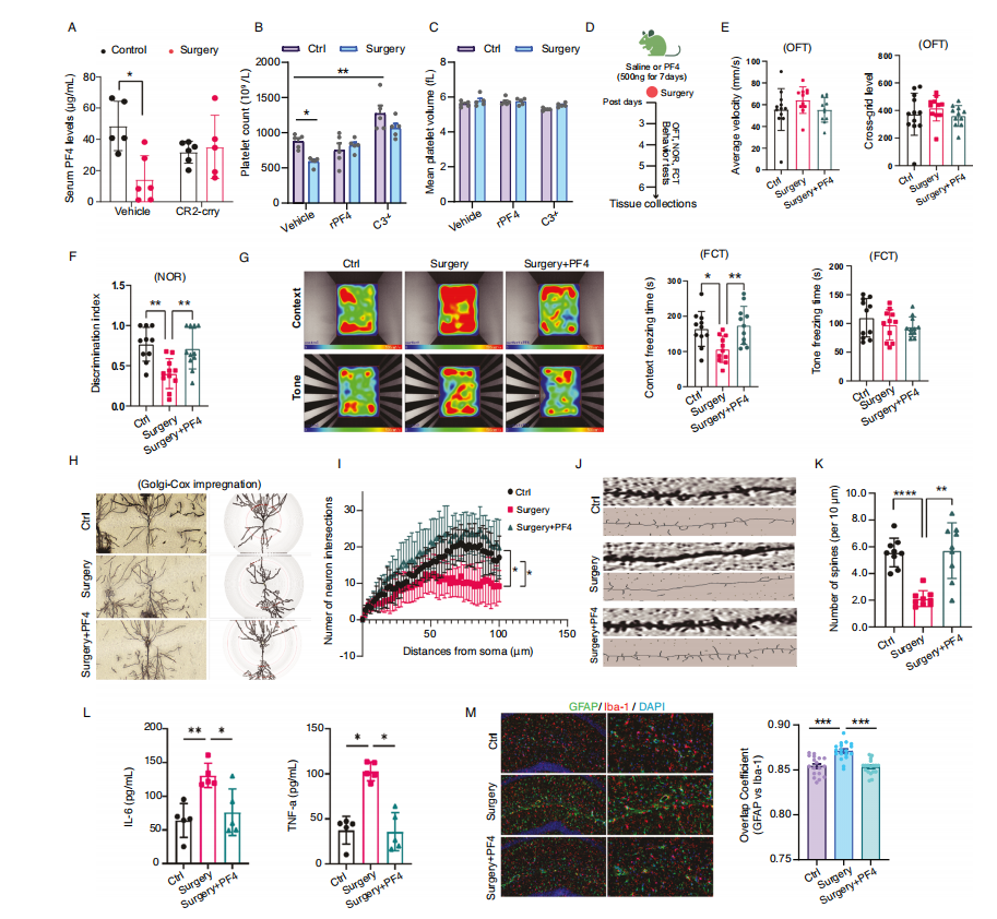
福建医科大学赖忠盟等揭示连接围术期免疫与神经保护的新通路
文 | 脑声常谈
老年人做完大手术后,有时会出现“脑子变糊涂”的情况:如记性变差、注意力不集中,这被称为术后神经认知障碍(PND)。虽然多数人会慢慢恢复,但部分老人可能长期受影响,甚至加速痴呆进程。
基于此,福建医科大学赖忠盟教授联合美国弗吉尼亚大学医学院王绍彬教授、武汉工业大学赵震环教授研...
十大券商看后市|A股将重回自身节奏 配置更聚焦确定性
上周外部扰动下,市场有所调整。进入3月中旬,A股将作何表现呢?
澎湃新闻搜集了10家券商的观点,大部分...
董明珠:我都不怕被AI替代年轻人怕啥 建议提高个税起征点至1万元
快科技3月9日消息,格力电器董事长董明珠近日在接受媒体采访时,针对当下年轻人普遍存在的AI替代焦虑给...
波段巨鲸pension-usdt.eth重启做多 BTC,建仓均价 66,227.9 美元
比推消息,据 HyperInsight 监测,波段巨鲸pension-usdt.eth刚刚重启做多 BTC,目前以 3 倍杠杆做多 84....
2026 AI 创业终局:算力驱动 = 数字佃农,数据驱动 = 数字地主
文 | 舒书
过去一周,OpenClaw 爆火、“一人公司”刷屏、各地“算力券”满天飞...
美、布两油涨势不止,WTI 原油涨 25%
比推消息, 据 Gate 数据,WTI 原油日内暴涨 25.00%,现报 114.33 美元/桶。布伦特原油向上触及 110 美...
7成收入依赖腾讯,燧原科技60亿募资疑点重重
近日,上交所官网披露,上海燧原科技股份有限公司(下称“燧原科技”)的科创板IPO申请正式进入问询阶段。从1月22日获受理到进入问询,仅耗时20天,推进速度之快引发了市场广泛关注。
作为“国产GPU四小龙”中成立最早的选手,燧原科技却是最晚叩响资本市场大门的一个。此前,摩尔线程、沐曦股份已成功登陆A股,壁仞科技也...
国际油价暴涨 美油期货涨超20%、向上触及110美元/桶 美股三大指数期货大跌
亚市盘初,国际油价暴涨,美油期货日内最大涨幅超20%。截至发稿,WTI原油期货向上触及110美元/桶,最新报111.0美元/桶,日内上涨22.11%。布伦特原油期货向上触及110美元/桶,最新报110.263美元/桶,日内上涨18.96%。
美股三大股指期货全线下挫,截至发稿,道指期货跌2%,标普500、纳斯达克100指数期货现跌1.7%。
...
谁能帮郭广昌复兴舍得酒?
文| 斑马消费,作者 | 杨伟
上周,舍得酒业副总裁王勇辞任后,还是在业内激起了阵阵涟漪—&mdash...
本周宏观展望:能源走势成为焦点,通胀数据退居二线
比推消息,油价的飙升在很大程度上主导着规模达 31 万亿美元的美国国债市场的资金流向,WTI 原油今日开...
龙虾热致使Mac mini销量暴增!苹果店铺卖断货:一机难求
快科技3月9日消息,今年春天的科技圈被一只特殊的龙虾彻底搅热了。这不是餐桌上的美食,而是一款名为OpenClaw的开源AI智能体。因为它的图标形似大龙虾,被网友们亲切地称为龙虾。
一夜之间,这只龙虾从极客圈迅速破圈并席卷全球,成为了当前最具爆发力的现象级技术风口。
受OpenClaw爆火的影响,大量用户涌入市场购买苹...
数据:某巨鲸今日清仓 5809.8 枚 XAUt 获利 518 万美元,对冲了其在 BTC 上的亏损
比推消息,据链上分析师余烬监测,5463 万美元资金押注 “数字黄金 BTC” 及 “真黄金 XAUt” 的巨鲸,继 1 ...
压力大坐立不安?浙江中医药大学陈忠/汪仪揭示星形胶质细胞H3受体调控焦虑神经机制
文 | 脑声常谈
在现代生活中,压力无处不在。无论是职场的内卷、学业的重担,还是人际关系的不确定性,都让我们的大脑长期处于“战或逃”的警戒状态。
基于此,2026年3月5日,浙江中医药大学陈忠教授/汪仪研究员研究团队在Neuron杂志发表了“Astrocytic H3 receptors regulate anxiety through GABA si...
哈梅内伊之子接任伊朗最高领袖
当地时间9日,总台记者获悉,伊朗专家会议确定新任伊朗最高领袖人选为穆杰塔巴·哈梅内伊。
公开资料显示,穆杰塔巴·哈梅内伊出生于1969年,是已故伊朗最高领袖阿里·哈梅内伊的次子。
当地时间2月28日,阿里·哈梅内伊在美国和以色列对伊朗的袭击中遇害。1978年至1979年,宗教人士霍梅尼领导伊朗伊斯兰革命,推翻巴列维王...
消费类企业A股IPO重启?证监会吴清最新表态!多方人士解读
少数派报告-全球投资导向
我们将专门针对全球的经济政治状况,做最及时的分析与资讯共享。 同时将对国内的市场做适度的点评,提供各类关键分析资讯 我们的口号是:金钱永不眠!

Privacy Policy · Terms of Service · Contact Us
Copyright © 2014-2022 少数派报告 保留所有权利 (Registered:USA CA Fremont 94536)