10月28日,《中共中央关于制定国民经济和社会发展第十五个五年规划的建议》(以下简称《建议》)全文公...
北京连发三文!推动中长期资金入市、激活首都资本市场活力
10月29日,在2025金融街论坛年会金融街之声——“金融街发布”专场活动,中国证券监督管理委员会北京监管局...
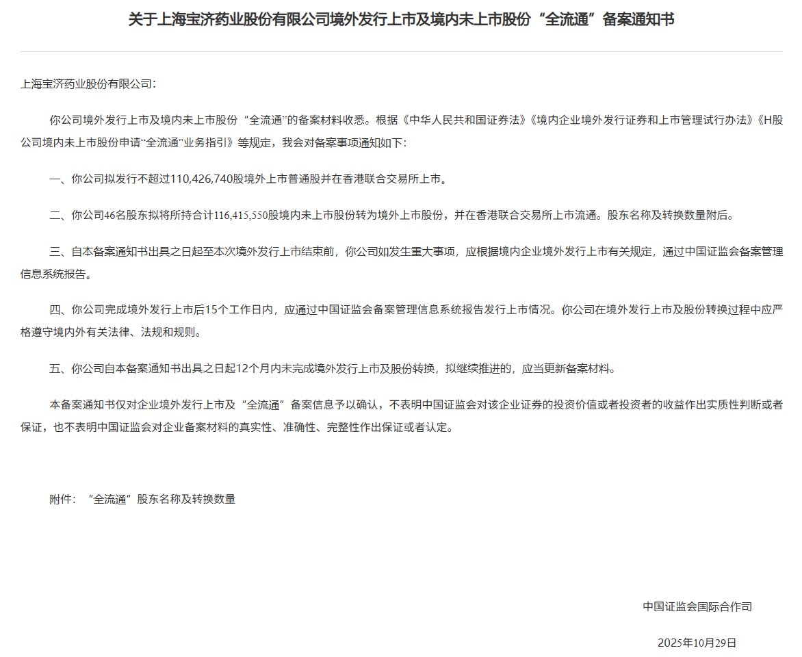
新股消息 | 宝济药业港股IPO及境内未上市股份“全流通”获中国证监会备案
智通财经APP获悉,10月29日,中国证监会国际合作司发布《关于上海宝济药业股份有限公司境外发行上市及境内未上市股份“全流通”备案通知书》。公司拟发行不超过110,426,740股境外上市普通股并在香港联合交易所上市。公司46名股东拟将所持合计116,415,550股境内未上市股份转为境外上市股份,并在香港联合交易所上市流通。
...
美股三大指数再创历史新高 英伟达市值突破5万亿美元
美东时间周三,美股三大指数集体上涨,均再创历史新高。截至发稿,道指涨0.62%,纳指涨0.61%,标...
10月29日东方财富财经晚报(附新闻联播)
热点聚焦
中美领导人将会晤:
经中美双方商定,国家主席习近平将于当地时间10月30日在韩国釜山同美国总统特朗普举行会晤,就中美关系和双方共同关心的问题交换意见。有记者就此事提问,美国总统特朗普表示他对此次会晤持乐观态度,并认为许多问题将会得到解决。中方对明日的会晤有何期待?外交部发言人郭嘉昆表示,我们...
北京重磅发布!“并购十九条”来了
北京并购重组市场迎来政策利好。
近日,北京发布《关于助力并购重组促进上市公司高质量发展的意见》(以下简称《意见》),旨在通过并购重组激活首都资本市场活力,加快产业整合升级,提升上市公司质量,推进首都经济发展向新质生产力方向转型升级。
业内人士指出,《意见》强化首都“四个中心”的核心功能定位,坚持并购...
北京发布“并购十九条”,加快发展区块链和先进计算等重点产业领域
比推消息,据证券时报报道,北京发布《关于助力并购重组促进上市公司高质量发展的意见》,《意见》鼓励...
“稀土抵抗联盟”难堪大用
文 | 巨潮WAVE,作者/谢泽锋,编辑/杨旭然
在欧美对中国发起各式各样技术封锁的关键时刻,稀土成为了我国展开反制的最有力武器,甚至可以不用“之一”来界定。
此前不久,外界认为中美贸易出现缓和的情况下,双方的纷争骤然再起。美对华海事、物流和造船业实施301措施,将多家中国实体列入出口管制清单。经...
10月29日晚间沪深上市公司重大事项公告最新快递
沪深两市多家上市公司10月29日晚间发布公司公告,以下为重要公告汇总。
【品大事】
上纬新材:智元恒岳要约收购完成 股票明起复牌
上纬新材公告,上海智元恒岳科技合伙企业(有限合伙)要约收购公司股份期限届满。根据中登公司上海分公司提供的数据统计,本次要约收购期限内,预受要约的股东账户总数为22户,预受要约股...
射频双雄220亿美元 “联姻”:三大核心原因拆解
文 | 半导体产业纵横
没有射频芯片,5G 手机无法连接信号,汽车 V2X 通信会陷入瘫痪,卫星导航将成为空谈。作为无线通信的“信号枢纽”,射频芯片承担着高频信号的调制解调、功率放大与噪声抑制等核心功能,其性能直接决定了各类智能终端的连接质量与体验。
射频前端的设计及制造工艺复杂、门槛极高,这也...
「新央企」长安汽车公布前三季度财报,增长与挑战并存
文 | 节点Auto,作者 | 天玑
今年7月正式跻身央企序列的重庆长安汽车股份有限公司(下称“长安汽车”),于近日交出了加入“国家队”后的首份三季度财报。
这份涵盖营收、销量、盈利、战略等多维度的成绩单,犹如一面多棱镜——既折射出其在新能源赛道上的强劲增长势能,也暴露出传统燃...
Fiserv下调年度盈利预期,股价暴跌27%
专题:聚焦2025年第三季度美股财报
支付服务提供商Fiserv金融服务(Fiserv)周三连续第二个季度下调年度...
又和好了?特朗普时隔数月称与马斯克关系“很好”,发生了什么
从今年夏天公开决裂到上个月共同出席活动,世界首富马斯克与美国总统特朗普的最新关系进展如何了?
本周,特朗普在总统专机上告诉媒体,自上个月两人共同出席亚利桑那州保守派活动家查理·柯克(Charlie Kirk)的葬礼以来,他们之间保持着“时不时”的联系,并形容彼此关系“很好”(good)...
OpenAI新篇章:和前苹果设计官Jony Ive自主打造“iPhone 杀手”
IT之家 10 月 29 日消息,科技媒体 Wccftech 昨日(10 月 28 日)发布博文,报道称 OpenAI 与微软已重新谈判并确立新的合作关系。尽管微软在新协议中获得了 OpenAI 约 27% 的股份及部分技术 IP,但明确不干涉 OpenAI 的消费硬件。
IT之家援引博文介绍,在此次重组中,原有的非营利组织更名为 OpenAI 基金会,而其营利性...
一文带你搞懂闻泰科技和安世半导体事件始末
文 | 财狗商业评论
故事始于2018年。当时,身为全球智能手机ODM(原始设计制造商)巨头的闻泰科技,做出了一个大胆的决定:收购从荷兰恩智浦半导体剥离的安世半导体。
这是一场典型的"蛇吞象"式并购。安世半导体是全球知名的半导体IDM公司,在二极管和晶体管出货量上全球第一、逻辑芯片全球第二,客户包括苹果、三星...
网易游戏广州高管人事大地震,杭州少壮派要上位?
文 | 新识研究所
十年耕耘,一朝离场,网易游戏广州事业部的老将们正成群告别昔日战场。
10月22日,网易互娱第十事业部负责人李凯明发布内部信,宣布因“个人职业发展的长远规划”从网易离职,开启创业新征程。这位主导了《率土之滨》等明星产品的核心高管,成为年内第三位从网易离职的事业部级高管。
同一...
13.46亿元!CXO龙头拟收购佰翱得生物;工业X射线检测龙头拟2.69亿元收购新加坡SSTI;【并购一线】
3家上市公司发布并购重组公告
1、CXO龙头拟13.46亿元收购佰翱得生物
2、中远海能:拟约5.98亿元收购上海...
北交所鲁颂宾:加快推出北证50ETF,研究引入盘后固定价格交易
北交所、新三板下一阶段的改革任务明确。
10月29日,北交所董事长鲁颂宾在2025金融街论坛年会上表示,...
梅赛德斯奔驰三季度营业利润暴跌70%
梅赛德斯-奔驰集团周三公布,第三季度营业利润下降了70%,原因是裁员成本加剧了美国关税和需求疲软造成...
OpenAI,重大变化!微软成大赢家
OpenAI与微软已达成新合作协议。
当地时间10月28日,微软与OpenAI宣布签署新协议,微软宣布将支持OpenAI推进其营利部门OpenAI Group PBC(OpenAI集团公共利益公司)的组建和资本重组。
根据协议,股权方面,微软目前持有该营利部门的投资权益约为1350亿美元,按稀释后转换的股份比例约为27%。在不考虑OpenAI最近几轮融资...
Meta AI部门大裁员:Llama4败给DeepSeek致战略重组
DoNews10月29日消息,近日,Meta AI业务发生重大变革新主管上任三个月后对部门进行重组裁员约600人。前M...
OpenAI重磅官宣:架构重组完成,微软正式“放手”!为IPO扫清障碍
靴子落地!历时一年的重组完成后,OpenAI的IPO之路正式开启。
美国时间10月28日,OpenAI宣布完成了一场复杂的公司架构与资本重组。这标志着这家AI巨头正式迈入从“非营利研究实验室”向“万亿级科技巨头”转型的第二阶段。
CEO山姆·奥特曼(Sam Altman)已在内部会议上向员工坦言,考虑到未来高达1.4万亿美元的算力投入承...
Meta AI团队裁员始末:清晨5点的“血腥邮件”
出品|网易科技《态度》栏目
作者|袁雪丽
编辑|定西 袁宁
Meta的裁员名单上,工作十余年的顶尖AI科学家与入职仅两个月的新员工一同消失,而这一切都发生在公司宣布投入数百亿美元发展AI的背景下。
“我和我的几位团队成员今天都受到此次裁员影响,欢迎联系。”
2025年10月23日,Meta AI华人科学家田渊栋在社交平台X上...
科创板第五套标准重启首家!禾元生物携“稻米造血”技术成功上市 | Profolio动态
10月28日,禾元生物正式登陆科创板,股票代码:688765,发行价29.06元/股。这是自6月18日证监会主席吴清在陆家嘴论坛宣布“重启未盈利企业适用科创板第五套标准上市”以来首家上市的企业,不仅标志着科创板制度创新取得实质性突破,更用一株水稻改写了全球生物制药的格局。
图1:禾元生物(688765)
图2:禾...
OpenAI转型成功内幕:威胁离开加州 最快2027年上市
奥特曼
凤凰网科技讯 北京时间10月29日,OpenAI周二宣布完成重组,转而采用更为传统的公司结构以方便融资。《华尔街日报》周二发文称,为了成功转型,OpenAI一度威胁离开加州,最快在2027年启动首次公开招股(IPO)。
接近两周前,OpenAI CEO萨姆·奥特曼(Sam Altman)与加州总检察长罗伯·邦塔(Rob Bonta)进...
给诺基亚10亿,黄仁勋想赚2000亿
在2025年的GTC上,黄仁勋放出了一个猛料,英伟达将投资诺基亚10亿美元。对,就是那个20年前火遍大江南北的塞班手机公司诺基亚。
黄仁勋在演讲中说,电信网络正处于从传统架构向AI原生系统的重大转变中,而英伟达的投资将加速这一进程。于是英伟达就以投资的方式,和诺基亚共同创建一个面向6G网络的AI平台,把AI赋能到传...
OpenAI的弑神赌局,看懂的人还不多
2019年11月,在举世惊呼的“大模型元年”2023年尚未来临的四年前,在OpenAI LP——这家机构用以探索商业可能性的营利性子公司的官网上,静默地悬挂着一幅画作。它给人的观感是“温暖、宁静、朦胧,却又在底色中涌动着无穷生机”:
这幅在当时未激起太多涟漪的图画,数年之后被回溯者解读为一种深意:它象征着这家当时仍显神秘...
GPT 6要来了?15年后市值突破5万亿,OpenAI签下“对赌协议”
与微软「分手」,官宣AGI进展,列产品矩阵,OpenAI开始狂飙。
作者|徐珊
编辑|靖宇
刚刚,OpenAI 宣布完成公司结构重组,估值锁定 5000 亿美元。这不仅意味着其多年的「营利」与「非营利」矛盾得以破解,更为公司的未来铺就了一条清晰而稳固的跑道。这场重组大戏,终于锤音落定。
简单来说,OpenAI 现在分为两大组成...
OpenAI与微软达成重组协议,为上市吸金铺路,黄仁勋回应
微软与OpenAI周二宣布了一项重组协议,该协议将使这家ChatGPT制造商摆脱非营利组织的根基,并可能上市,...
新股前瞻|存储算力两手抓,协创数据加码转型赴港IPO“谋变”
少数派报告-全球投资导向
我们将专门针对全球的经济政治状况,做最及时的分析与资讯共享。 同时将对国内的市场做适度的点评,提供各类关键分析资讯 我们的口号是:金钱永不眠!

Privacy Policy · Terms of Service · Contact Us
Copyright © 2014-2022 少数派报告 保留所有权利 (Registered:USA CA Fremont 94536)