雷军投的前英伟达员工IPO了!开盘暴涨172%
作者 | 李水青
编辑 | 心缘
智东西4月17日报道,刚刚,“杭州六小龙”之一的群核科技在港交所主板挂牌上市,成为“全球空间智能第一股”。
该公司开盘股价报20.7港元(约合人民币18.05元),相比发行价7.62港元(约合人民币6.64元)上涨172%;截至10时01分,其股价报20港元(约合人民币17.43元),上涨162%,总市值突破340.02亿港元(约合人民币296.36亿元)。
群核科技股价走势(图源:腾讯自选股)
就在几天前,群核科技公开发售获得了超1000倍的超额认购,融资申购额高达1312亿港元,成为近期港股AI板块最火爆的项目之一。
这是一个英伟达80后工程师出走创业的故事。2011年,前英伟达工程师黄晓煌卖掉英伟达股票回国,与浙大同窗陈航、清华校友朱皓一起创办群核科技。如今,他带着年收入超8亿、毛利率超过80%的公司,站上了具身智能的新风口。
从左到右分别为群核科技CTO朱皓、董事长黄晓煌、CEO陈航
根据弗若斯特沙利文的报告,按2024年收入计算,群核科技以23.2%的市场份额位居行业第一,已是中国最大的空间设计软件提供商。从国民级设计软件“酷家乐”出发,群核科技正试图成为训练机器人的“物理世界模拟器”。
本次IPO,群核科技预计总募资额不超过12.27亿港元。该公司计划将募资用于国际扩张、产品增强、核心技术投资及国内市场营销等方面,一场围绕空间智能的全球战役已经打响。
一、站在黄仁勋身旁的男人,今天敲钟了
黄晓煌的起点,几乎写满了英伟达的基因。
在2025年的英伟达GTC大会上,一张他与黄仁勋的合影在朋友圈传播。黄晓煌当时发文说:“总被调侃如果不卖英伟达股票用来创业,和群核科技的回报,哪个值钱?”这个问题在今天有了阶段性答案。
黄晓煌与黄仁勋合影(图片来源于黄晓煌朋友圈)
黄晓煌本科毕业于浙江大学计算机系,随后赴美国伊利诺伊大学香槟分校攻读博士,并获得英伟达百万美元奖学金,深度参与CUDA体系研究。
此后,他进入英伟达工作,却在职业上升期做出一个关键决定:卖掉英伟达股票,回国创业。2011年,他与陈航、朱皓在杭州创立群核科技,从一开始就押注GPU计算与物理世界模拟。
群核科技最初的切入口,是空间设计。其在2013年推出的“酷家乐”,踩中中国房地产爆发周期,以“拖拽建模+10秒渲染出图”的极致体验迅速占领市场,成为国内设计师的基础工具。群核科技由此在空间设计软件领域站稳了脚跟。
如今,这家公司的战略与英伟达押注的“物理AI”形成了跨越时空的共振。
基于酷家乐背后的自建GPU集群、实时渲染引擎、云原生架构等底层能力,群核科技的核心产品已经从服务于人的设计工具,进化为能够训练机器人的空间智能平台。
15年,黄晓煌从英伟达的工程师到其重要的生态合作伙伴,如今更是带着他的“物理世界模拟”理想站上了资本市场的风口。
二、年入8亿,研发支出占超35%,盈利拐点逼近
从财务角度看,群核科技正处于一个典型的“AI公司拐点期”:收入稳健增长,亏损大幅收窄,且已实现经调整后盈利。
从收入端看,2023年、2024年及2025年,公司总收入分别为6.64亿元、7.55亿元和8.20亿元,同比增速分别为13.8%和8.6%。虽然增速有所放缓,但在整体SaaS行业承压的背景下,依然保持了正向增长。
群核科技2023、2024、2025年营收、净利润及开支
利润端的改善更为显著。同期净亏损分别为6.46亿元、5.13亿元和4.28亿元,亏损率从-97.4%大幅收窄至-52.2%。
更关键的指标是,经调整净利润(非国际财务报告准则计量)在2025年首次转正,达到5710万元,而去年同期为亏损7000万元。这标志着公司业务模式已进入规模效应的兑现期。
毛利率是群核科技的一大亮点。2023年至2025年,毛利率从76.8%稳步提升至82.2%。这一方面得益于公司自建的GPU集群带来的成本优势,另一方面也反映了其订阅模式的强大议价能力。
群核科技各类客户收入占比
群核科技在研发上的投入毫不吝啬。2025年研发支出为2.91亿元,占收入比重为35.5%。相比之下,销售及营销开支占比已从53.7%大幅降至33.4%。
该公司在杭州、上海、成都设有三大研发中心。截至2025年12月31日,研发团队524人,占员工总数41.5%。
现金流方面,报告期经营活动现金净流量为负,分别为-0.63亿元、-1.08亿元和-0.19亿元。
截至2025年12月31日,公司账上现金及现金等价物约为3.57亿元,另有未动用的银行融资额度10.2亿元,资金储备相对充裕。
在IPO之前,群核科技共进行了11轮融资。
三、从全民设计软件“酷家乐”,到空间智能第一股
群核科技主要有三大主打产品——酷家乐、Coohom(酷家乐海外版)和空间智能平台SpatialVerse,分别覆盖了国内、国际以及未来的AI训练市场。
作为群核科技软件产品的核心,酷家乐是一个云原生空间设计软件,在中国设计师群体中拥有极高的渗透率。
在国际市场,Coohom作为酷家乐的海外版,针对韩国、东南亚、印度、美国及日本等市场进行了本地化,支持18种语言,正成为新的增长点。除软件外,该公司还向企业提供建模、技术配置、培训等专业服务。
更让资本市场兴奋的点,是群核科技2024年推出的空间智能平台——SpatialVerse,也是其从“设计软件”跨界“空间智能”的关键一步。
该平台基于3D数据、渲染引擎与编辑工具,生成高真实度、物理合规的虚拟仿真数据集,用于训练AIGC模型,提升机器人、AR/VR、具身智能的环境认知能力,实现数字仿真与现实世界对齐,降低AI训练与测试成本。
2025年11月,群核科技推出SpatialVerse平台下的核心产品SpatialTwin,是全球首批可实时模拟动态工业环境、大规模运行智能体的云原生数字孪生平台之一。
搭载自研空间基础模型,整合数字孪生、人工智能与实时渲染技术,SpatialTwin提供覆盖工厂规划设计、模拟验证、智能运维及具身机器人模拟训练的端到端解决方案,可以强化工业制造场景中的人机协作。
支撑这些产品的,是群核科技打造的三大基础能力:
1、专门构建的GPU基础设施:其分别在2023年、2024年、2025年投入2250万元、2470万元、2300万元人民币用于采购高性能服务器。截至2025年12月31日,其GPU集群由超10000台高性能处理器组成,2025年日均可处理1280万项计算任务。
2、先进的AI应用程序:公司的AI助手可将CAD图纸一键转化为3D设计方案,2025年其平台利用AI功能生成了约25亿张图片。2025年,其约30%的月活跃用户在订阅版本中使用了AI功能。
2025年,群核科技推出了空间AI模型系统,包含SpatialLM(空间语言模型)与SpatialGen(空间生成模型),可实现AI对3D环境的理解、推理与生成。
SpatialLM可生成物理正确的3D场景布局
SpatialLM处理点云、CAD、图像、文本等多模态输入,转化为结构化空间表示,实现空间理解与推理。SpatialGen不同于传统生成模型,可直接生成逼真、空间连贯的3D场景,用于设计、可视化与虚拟环境构建。
3、合成虚拟数据生成能力:基于海量的3D设计数据,SpatialVerse能生成物理正确的合成数据集。这对于训练具身智能体至关重要,因为现实中收集机器人抓取、行走的数据成本极高且危险。
正是通过这三大能力,群核科技试图构建“空间编辑工具-空间数据-空间大模型”的业务飞轮。
四、总客户达46.36万,已服务智元机器人,是阿里云腾讯云客户
群核科技的客户群覆盖了空间设计全产业链,包括设计师、设计与建筑公司、家具厂商、零售商、地产开发商及建材供应商。
值得一提的是,智元机器人这样的机器人企业也成为其新客户,与其在训练数据上展开合作。
2025年,公司总客户数达46.36万名。其中,企业客户为4.74万名,虽只占十分之一,却贡献了84.2% 的订阅收入,这符合SaaS行业的“二八定律”。
2025年,大客户(贡献收入超20万元)的净收入留存率高达109.0%,意味着老客户不仅没流失,还在持续增购。
2023年、2024年、2025年,公司前五大客户收入占总营收比例分别为8.0%、9.3%、9.1%,最大单一客户收入占比分别为2.2%、2.5%、2.6%。
从收入来源看,中国内地市场仍是基本盘,贡献了91%的收入。但海外收入(主要来自韩国、东南亚)占比已从2023年的6.0%提升至2025年的9.0%,国际化初见成效。
供应商方面,其主要包括服务器提供商、云服务商(如阿里云、腾讯云等)、IDC服务商、差旅管理商、房产租赁公司等。
这也是其与英伟达生态深度绑定的原因。由于公司自建GPU集群,其在议价能力和成本控制上比单纯依赖公有云的竞争对手更有优势。
2023‑2025年,其前五大供应商占总采购额分别为34.1%、35.7%、36.1%,最大供应商占比分别为8.8%、10.9%、11.5%。
五、雷军IDG都投了,高管团队技术底色浓厚
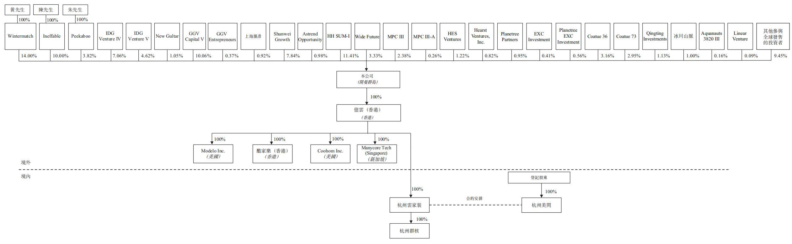
IPO后,创始人团队依然掌握控制权:黄晓煌通过Wintermatch持股14%,陈航通过Ineffable持股10%,朱皓通过Peekaboo持股3.82%。
机构股东方面,几乎集结了国内顶尖的VC/PE阵容:IDG资本合计持股11.68%,高瓴资本持股11.41%,雷军的顺为资本持股7.84%。此外,纪源资本、寇图资本和淡马锡也是重要股东。这些机构的加持,不仅提供了资金,更在企业发展关键期提供了战略背书。
公司管理层是典型的“技术天团”。三位联合创始人黄晓煌、陈航、朱皓均拥有伊利诺伊大学香槟分校计算机硕士或清华背景,并曾在英伟达、微软、亚马逊等巨头任职。首席财务官沈倍拥有高盛、摩根大通的从业经历,为公司在资本市场的运作提供了专业保障。
2023年至2025年,公司董事(含创始人)的薪酬总额分别为937.5万元、834.1万元和972万元。
群核科技本次全球发售引入泰康人寿、阳光人寿、广发基金、Redwood、Mirae Asset、雾凇资本、Hesai HK、国惠香港、华营建筑等作为基石投资者。
结语:具身智能风口,空间智能科技股接受检阅
群核科技的上市,是资本市场对“空间智能”这一新赛道的首次公开定价。
“杭州六小龙”中,不同于DeepSeek专注于大语言模型、宇树科技专注于机器人本体,群核科技选择了另一条路——打造机器人训练所需的物理世界的“操作系统”。在AI从数字世界走向物理世界的今天,高质量、低成本的合成数据和高精度的仿真环境,已成为制约具身智能发展的关键瓶颈。
群核科技用十余年的技术和数据积累,构建了从GPU集群到空间大模型,再到SpatialVerse平台,它既服务于存量市场的千万设计师,也服务于未来市场的亿万台机器人。
当然,挑战依然存在。公司目前仍处于会计亏损状态,经营活动现金流在2025年才刚转正;新推出的SpatialTwin等工业产品尚处于市场验证期;面对海外巨头和国内新玩家的竞争,能否保持技术领先优势仍是未知数。
但无论如何,随着黄晓煌在港交所敲响铜锣,一家承载着“让机器看懂世界”梦想的公司已正式登陆资本市场。在具身智能的前夜,空间智能第一股已准备好接受市场的长期检阅。
(来源:新浪科技)


































