世界尽头与冷酷仙境,谁押中了「国产GPU四小龙」?
文 |硅基研究室
今年10月,英伟达创始人黄仁勋在一场交流活动上抱怨:
“由于美国出口管制,英伟达100%退出了中国市场,市场份额由95%骤降到了0%。”
一边是英伟达丢掉的市场,另一边被视作「中国英伟达、中国AMD」的国产GPU厂商在政策推动和资金输血诉求下,集体迎来了「上市潮」。
被称为「国产GPU四小龙」的燧原科技、壁仞科技、摩尔线程和沐曦股份是其中的代表。
已递交招股书的摩尔线程和沐曦股份相继过会,另一边的燧原科技在近日重新提交了辅导备案信息,壁仞科技此前也多次传出IPO进程。
传出IPO消息的明星公司,就像是一块吸金石,无论是否上市成功,都吸引了无数资金的目光。
上市前,不仅有股东已通过股权转让等方式成功套现,二级市场的部分上市公司也因「国产GPU」概念股,股价出现异动。而一旦上市,背后股东及投资机构也自然收获可观的账面浮盈。
但投资国产GPU不是一件拍脑子的决策。「投出我们自己的英伟达」尽管是无数投资人的理想,但半导体是一个高度国际化、市场化的产业,不仅资金投入大,风险大,需要坐冷板凳的耐心,更需要对技术和产业的超前敏锐度。
对国产GPU的投资本身就经历了一场从「看不懂的非共识」到「看懂的共识」周期。
造富盛宴只是一角。
我们更好奇的是,在「非共识」里押注这些玩家的是哪些人?谁是最关键的陪跑者?赶着「搭快车」的又是哪些人?这些资方的投资意图又是什么?
「硅基研究室」梳理了「国产GPU四小龙」冗长的投资名单和背后差异化的资本力量,我们由此能看出,能投中「国产GPU」,既需要运气、赌性和耐心,也是一场多方力量博弈的过程。
早期伯乐长啥样?
「国产GPU四小龙」的创立时间大多集中在2018年以后,也正值中国芯片的新一轮创业潮。
不过在热钱涌入的创业潮里,对创企来说有好有坏,好的是不缺投资人的问津,但难的是找到真正懂行的伯乐。
「国产GPU四小龙」的早期伯乐们都有谁?我们梳理了这四家明星芯片公司的早期投资者画像,发现有以下五大典型特点:(注:早期伯乐主要聚焦A轮以前,由于壁仞科技未公开A轮以前融资,本部分暂不作为讨论)。
•更多元的资本背景
沐曦股份天使轮由和利资本领投,两轮Pre-A轮里除了红杉中国、真格基金、经纬等知名VC/PE外,还出现了一家名为泰达科投的国资创投。
燧原科技除了大厂腾讯的押注外,在天使轮也拿到了上海科创投集团等国资LP的钱。摩尔线程更是不用多说,天使轮就吸引了红杉中国、五源资本等知名VC/PE,Pre-A轮更是星光熠熠,深创投、红杉中国、纪源资本领投,还汇聚了招商局创投、和而泰等更多元的资本背景。
•都是聪明专业的钱
投资AI芯片这样一个典型的技术资金双密集的企业,有时需要运气,但更需要的是在「遍地都是中国英伟达」的BP里,找到真正的潜力股。
彼时尽管芯片投资创投火热,甚至有投资人形容是一个「千人大会场」,但很多投资机构都在投,绝大多数人其实看不懂。
寒武纪的「陈氏兄弟」就是一个绝佳的案例。创业初期,陈云霁和陈天石密集见了一些投资人,但大部分人的观点是「看起来很厉害,但是不太懂」。
回到「国产GPU四小龙」身上,尽管成立时间晚于寒武纪,国内投资生态也发生进化,但最早识别这批千里马的人,都是芯片领域聪明专业的钱。
参与沐曦股份天使轮的和利资本,其创始管理合伙人孔令国在寒武纪仅成立数月时,就作为天使轮投资方注资其中。孔令国本人也是世纪之初随中国半导体生态崛起的典型投资人。
2001年他代表当时中国台湾创投工会理事长单位怡和创投(Pacific Venture Partner)来到中国大陆,有着丰富人脉和政府资源的孔令国,曾因不断帮助中国台湾及境外半导体企业在苏州工业园区安家落户,在江苏颇有名气。
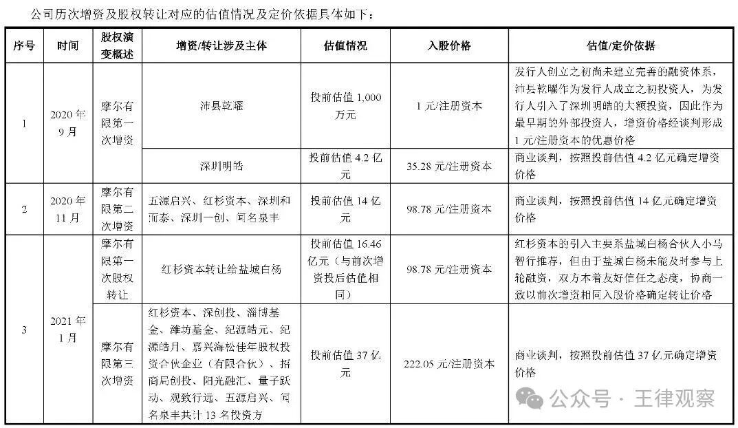
另一边的摩尔线程,其成立3个月后完成的首轮融资,投资方为「沛县乾曜」和「深圳明皓」。
沛县乾曜背后的股东为杨斌(32.72%)、周启(31.25%)、上海诸神(23.53%)和黄博昊(12.5%)。
据「投中网」报道,杨斌早年在深圳特区证券公司、国海证券深圳分公司等券商任职,2017年成立的投资公司广州瑞展,投资过超硅半导体等公司。
而周启为善达资本合伙人,官网显示其拥有超10年产业投资经验,在投资寒武纪前,曾投资了被称为「手机壳之王」的杰美特,定制电脑领域的攀升科技等,他的投资偏好主要聚焦在手机、PC等消费电子制造领域。
但爱企查数据也显示,周启和深圳市七彩虹禹贡科技发展有限公司有关联关系,七彩虹是英伟达在中国大陆合作超20年的显卡厂商,摩尔线程的核心高管也均出自英伟达。
燧原科技的早期伯乐里,除了我们熟悉的真格基金,还有专注半导体圈的知名风投武岳峰资本旗下基金亦合资本,兆易创新、瑞芯微等一批半导体上市公司的背后,都有「武岳峰系」的身影。
燧原科技种子轮里值得关注的有一家较为年轻的机构,成立于2016年的云和资本。
据公开资料,云和资本核心团队与燧原科技两位创始人相识多年,在他们尚未出来创业之前,大家就时常一起讨论AI技术与产品的应用迭新。
这也并不奇怪,燧原科技创始人赵立东除了AMD背景外,曾在紫光集团主导半导体投资相关工作。
•伯乐们确实已经赚到钱了
而押中「国产GPU四小龙」,已经让早期伯乐们赚到钱了。
云和资本创始人赵云在2019年接受采访时就提到,彼时参与燧原科技种子轮、Pre-A和A轮投资的一年多时间里,浮盈就达15倍。考虑到云和曾连续四次参与早期阶段,按照公司当前205亿的估值,收益回报也相当可观。
摩尔线程的首轮融资的投资方沛县乾曜,对摩尔线程的初始投资为190.4762万元,目前其对摩尔线程的持股比例为4.2494%,按照当前公司估值计算约为12.68亿元,翻了667倍。
![]()
•同时下注不止有「红杉中国们」
除此以外,我们还观察到,一批同时下注的人:
大厂中,腾讯、联想同时押注了两家;
VC/PE的市场化资本里,包括红杉中国、真格基金、经纬创投、IDG资本等均押注了两家;
国资背景里,上海和深圳系国资最猛,包括深创投、招商资本等深圳国资,上海系则更容易理解,毕竟四小龙里,三家都来自上海。
深创投原董事长倪泽望就有过一句话:“国家需要什么,深创投就投资什么”。
•千里马和伯乐的匹配没有那么简单
伯乐和千里马的双向奔赴并没有那么简单。
一位芯片投资人告诉我们,「四小龙时期」,针对国产AI芯片的早期投资还是非常谨慎的,从成立团队到第一颗芯片流片,至少要两三年时间:“所以基本就是投人”。
因此「国产GPU四小龙」的创业背景也基本分为两类:
一类是国际化大公司出来创业的。
如拥有英伟达、AMD技术背景的创始人,典型是自带「英伟达血统」的摩尔线程,创始人张建中曾任英伟达全球副总裁、中国区总经理。沐曦股份和燧原科技「AMD烙印」更深,沐曦股份创始人陈维良、彭莉、杨建均出身于AMD。
另一类则是极擅资源整合的人。
投资人出身的壁仞科技创始人张文虽是哈佛学霸,也有国内半导体从业经验,但并不是芯片行业的专业技术人士。张文就曾透露,首轮融资曾是他人生最困难的时刻之一,其创业攒局也是找哈佛师弟列了一张芯片技术大牛名单,自己一个一个去谈。
最关键的前都来自谁?
一家芯片企业早期创业中,第一笔钱很重要,但随着芯片研发到量产的漫长周期,烧钱加剧,此时,长情陪伴者和雪中送炭者就十分关键了。
即便是成为当下如日中天的最强芯片企业,黄仁勋在创业多年后回顾初期的艰难,仍是会感谢红杉对其早期「100 万美元、几乎为零的成功概率」的押注以及后续的长期陪伴。
从「国产GPU四小龙」里,我们也看到类似的长情陪伴者和雪中送炭者,它们送来的不仅是关键的钱,背后也有各自的意图。
•腾讯是大厂里最长情的
BAT大厂里,腾讯自研AI芯片最为低调,在国产GPU四小龙里同时押注了燧原科技和摩尔线程。
据摩尔线程招股书,腾讯持有其0.7233%的股份,位列第26名,从持股比例看,更像是财务投资。
燧原科技则不同,腾讯是其外部最大股东,持股比例为19.95%,2018年领投了Pre-A轮,总计参与6轮,可谓是陪伴式投资。腾讯选择和燧原科技绑定的原因是多重的。
一方面,寻找国产算力保供,降低对英伟达的依赖,掌握自主权;另一方面,腾讯自身有云业务和广阔的应用生态,既能给国产算力适配和渗透提供场景支持,又能给到看得见的订单。
今年9月的腾讯全球数字生态大会上腾讯集团高级执行副总裁、云与智慧产业事业群(CSIG)CEO汤道生曾表示,腾讯的确在跟多家国产芯片厂商合作适配,“会以非常开放的心态和各家芯片厂商展开合作”。
公开资料也显示,腾讯拥有600多个业务场景,如社交内容、游戏、办公等领域,也得到了燧原算力的支持。
作为对比,投资摩尔线程的字节在今年1月选择悄悄离场。
![]()
据摩尔线程招股书,字节旗下的量子跃动以约2.3亿的价格将其持有的 304.3704万股转让给温州典帆。
•上市前最关键的弹药来自国资
四家国产GPU企业最新一笔融资均发生在2025年上半年,燧原科技、壁仞科技和摩尔线程上一笔融资均在2023年,也就是说「断炊」近两年。
「断炊」的原因是多重的。一方面,这是体量所致,上述AI芯片企业估值百亿,融资本身门槛太高;另一方面,市场对AI芯片的认知也发生分化。
一位半导体投资人士形容这半导体投资这两年是「减量提质」的两年:“你可以说市场降温了,也可以说更保守了”。
简单来说,上市前关键期里,能接住这些AI芯片企业的本就不多,而国资是给这批国产AI芯片输血的关键力量。
今年3月,壁仞科技完成新一轮战略融资,领投方为上海国投先导人工智能产业母基金,这也是上海国投先导人工智能产业母基金首个直投项目。两个月后,燧原科技的新一轮融资里,同样也是上海国资的身影。
纵观芯片发展历史,本身就与地方产业生态息息相关,地方国资押注AI芯片项目,不仅是看项目本身,更看重能不能把本地的产业生态带起来,这种「资本招商」的模式,涉及的是从底层算力到应用整条产业链上下游协同。
我们统计和梳理公开资料发现,国产GPU的智算产业布局也早就随城市产业竞争开始了。
![]()
以智算集群为例,据沐曦股份招股书,其产品已应用部署超10个智算集群,横跨北京、上海、杭州、长沙、中国香港等地区,并逐渐向更多区域延伸。摩尔线程在宁夏、贵州贵安、江苏盐城等地落地了相关智算集群项目。
谁是「搭车者」?
有长情陪伴者,自然也有顺道搭车者。
其中,最引人注目的无疑是二级市场热闹的上市公司们。
•喝汤的上市公司们
从华强北起家的中科蓝讯(688332.SH)曾回应持股布局了「国产GPU四小龙」中的三家:沐曦股份(0.24%)、摩尔线程(0.50%)、燧原科技(0.23%)。
另一家服饰企业七匹狼(002029.SZ)通过自身和持股控制的七晟创业和晋安三创,总计持有沐曦股份0.71%的股份。
另据「投中网」报道,七匹狼母公司还依托深创投,间接获得摩尔线程的权益。
这种搭车式投资的上市公司还有不少,比如盈趣科技(002925.SZ)、淳中科技(603516.SH)、中山公用(000685.SZ)等。
盈趣科技在2024年12月出现在摩尔线程的股东名单内,淳中科技则是在2025年3月才取得沐曦0.24%的股份,踩在前夜进场,财务回报的目的也摆在了台面上。
•离场套现的太多了
有人进场,就有人离场。
事实上,从已披露招股书的沐曦股份和摩尔线程来看,经历多轮的股权转让后,已有人成功套现,收获不俗收益。
沐曦股份招股书显示,自2023年12月算起,经历了8次股权转让。其中,余杭金控(景仓长右、景仓尧光)合计套现1.62亿元,和利资本(和利国信智芯)为4000万、创始人陈维良为2000万,复兴系资本(宁波复星锐正)约5000万等。
另据「投中网」统计,从2025年2月首次以个人身份突击入股的葛卫东,在一个月左右里共花约6.39亿元投资沐曦股份,最终在短时间内便浮盈约2亿元。
摩尔线程发行前也总计进行了5次股权转让,一批机构也靠「卖老股」赚到钱了。
![]()
其中,联想长江、阳光保险(阳光融汇)、博时基金(招商系)、小马智行(盐城白杨)、纪源资本(纪源皓元、纪源皓月)、海松资本、深圳明皓、字节跳动(量子跃动)分别套现5000万、约6000万、5000万、1.2亿、1.5亿、2亿、约1.6亿和约2.3亿。
上市是更残酷的开始?
资本等待上市开奖的同时,留给国产AI芯片的上市窗口也在收紧。
据我们的不完全统计,2025年仅上半年就有超70家公司IPO终止,A股上市审核越来越严格。
对国产AI芯片来说,一方面争夺「国产GPU第一股」的称号已经打响,背后是稀缺性溢价的争夺。
另一方面,在情绪之外,上市潮涌来后,招股书里的基本面数据也将被公开审视,其核心竞争力、客户情况和财务数据,也将被拿来和同行对比。
国产GPU四小龙距离盈利还有很长的路。据招股书,近三年半,摩尔线程累计归母净亏损超50亿,沐曦股份累计亏损超30亿。它们还在精简组织,沐曦股份招股书显示,员工从2024年底的931人下降到今年3月份底的870人,三个月少了60多人。
![]()
芯片创业尤为残酷,黄仁勋说:“不论是为了追逐食物而跑,或不被他人当作食物而跑,都要尽量保持奔跑,别缓步前进”。
对国产GPU四小龙来说,如若能成功上市,只是一个里程碑,这意味着更激烈竞争开始了,更艰难的长跑才刚刚开始。
(来源:钛媒体)
