机构调研丨人形机器人+AI眼镜+固态电池 这家公司储能业务处于满产状态 AI眼镜电池正推进量产进程
4月10日,多家上市公司发布投资者关系活动记录表公告,披露各自与机构之间的业务交流内容,其中透露出公司业务布局的诸多进展与亮点。
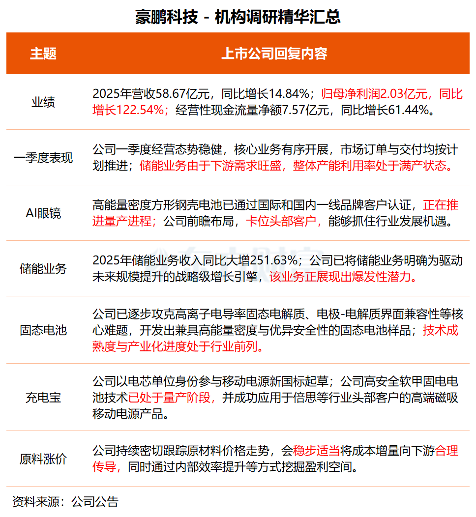
豪鹏科技:下游需求旺盛 储能业务一季度处于满产状态
豪鹏科技昨日接受易方达、建信理财、银河证券等多家机构调研。
在调研中,豪鹏科技表示,公司一季度经营态势稳健、整体运行正常,核心业务有序开展,市场订单与交付均按计划推进,其中储能业务由于下游需求旺盛,一季度整体产能利用率处于满产状态。
财报显示,2025年,公司整体出货量保持良好的增长势头,全年营收58.67亿元,同比增长14.84%;归母净利润为2.03亿元,同比增长122.54%,经营性现金流量净额为7.57亿元,同比增长61.44%。
其中,公司储能业务2025年实现营收6.50亿元,同比大幅增长251.63%。豪鹏科技称,公司已将储能业务明确为驱动未来规模提升的战略级增长引擎。该业务正展现出爆发性潜力,公司在提升电芯产能的同时,向下游系统集成方向逐步延伸,深耕户用储能、工商业储能及数据中心储能等领域,提供整体解决方案,将储能打造为公司业绩持续跃升的增长极。
关于AI眼镜的布局进展,豪鹏科技表示,公司高能量密度方形钢壳电池已通过国际和国内一线品牌客户的认证,正在推进量产进程。“公司在AI眼镜领域具有前瞻性布局,卡位头部客户,能够抓住行业未来发展机遇。”
另据介绍,在固态电池技术领域,公司已逐步攻克高离子电导率固态电解质、电极-电解质界面兼容性等核心难题,开发出兼具高能量密度与优异安全性的固态电池样品,并通过穿刺、过充、热箱等严苛安全测试,率先在AI端侧、可穿戴设备等对体积与安全性要求极高的场景完成初步验证,技术成熟度与产业化进度处于行业前列。
近日,充电宝新国标发布,引发市场关注,豪鹏科技以电芯单位身份参与标准起草。据悉,公司高安全软甲固电电池技术已处于量产阶段,并成功应用于包括倍思、摩米士等行业头部品牌客户的高端磁吸移动电源产品,公司还与移动电源头部品牌Mophie等保持多年战略合作。“随着强制国标的推出,移动电源市场将会更加规范化,利好包括公司在内的坚持产品安全和品质的头部参与者。”

豪鹏科技聚焦于为世界五百强及细分行业头部品牌客户提供全方位新能源解决方案,已逐步构建起覆盖液态高硅、固液态至全固态的阶梯式技术矩阵,全面渗透AI端侧设备、机器人、储能等代表未来科技和能源方向的高潜力赛道。
华金证券此前研报指出,考虑到公司在小电池整体出货量及其客户群体在行业里具有口碑,且笔电领域换机周期/AI PC带动PC出货量,公司老客户份额提升及各类AI领域相关新大客户突破,叠加“电芯+Pack”模式的成本改善及效率提升,维持“增持”评级。
二级市场方面,豪鹏科技股价今日上涨7.47%,本周涨幅为6.61%。
中伟新材:固态电池前驱体出货量超100吨 钠电已覆盖所有头部企业
中伟新材昨日接受银河基金、华泰证券、太平养老等百余家机构调研。
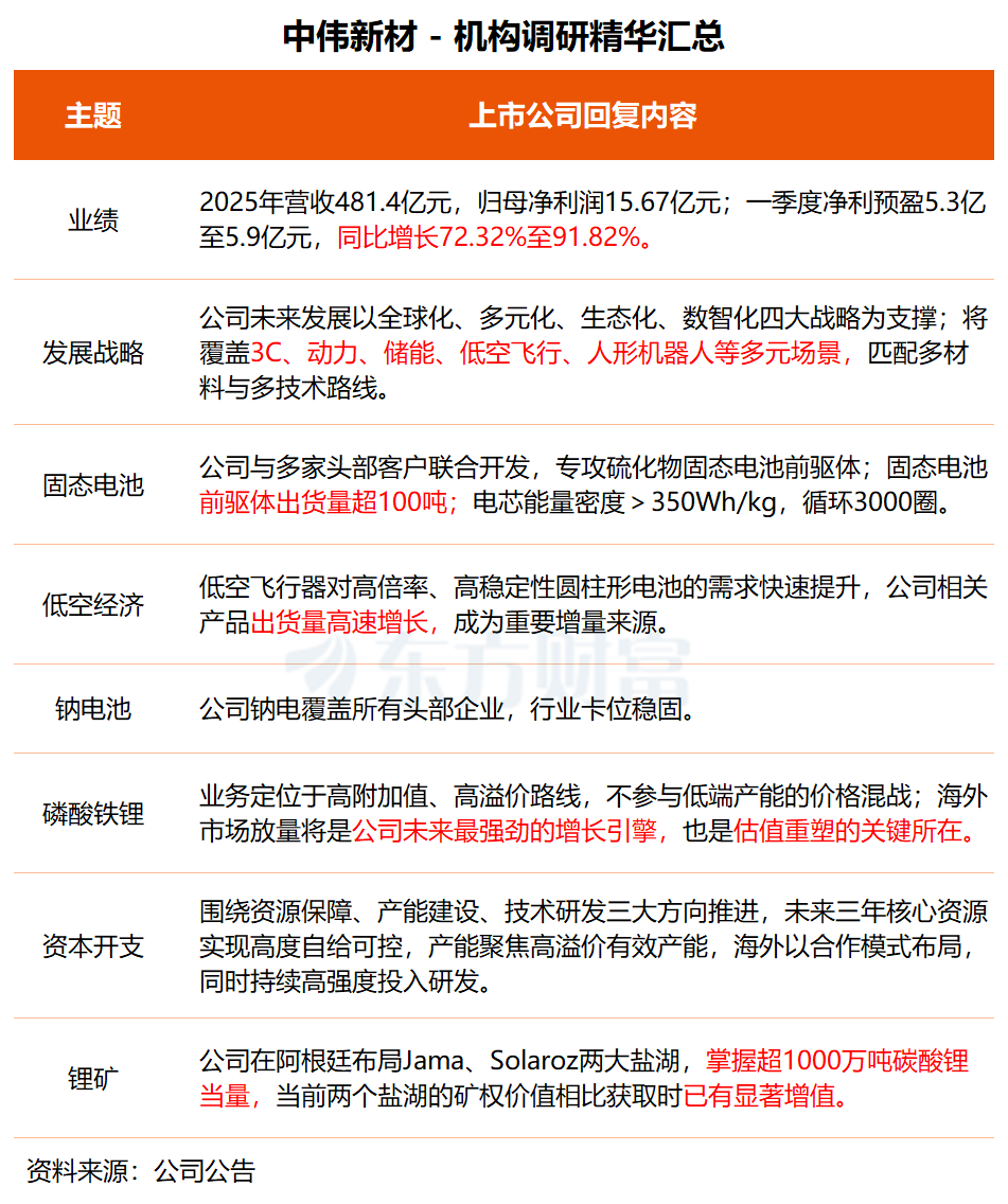
在调研中,中伟新材表示,固态电池以高镍路线为主公司技术全球领先,已卡位最核心材料环节。目前,公司与多家头部客户联合开发,专攻硫化物固态电池前驱体;固态电池前驱体出货量超100吨;电芯能量密度>350Wh/kg,循环3000圈。低空经济领域方面,低空飞行器对高倍率、高稳定性圆柱形电池的需求快速提升,公司相关产品出货量高速增长,成为重要增量来源。
“公司钠电覆盖所有头部企业,行业卡位稳固。”关于钠电业务,中伟新材指出,钠电最适合储能场景,目前行业处于初级阶段,无负极技术、良品率、一致性等问题仍待解决。其成本已具备可行性,核心瓶颈在于规模化应用。
锂矿布局方面,据中伟新材介绍,公司在阿根廷布局Jama、Solaroz两大盐湖,掌握超1000万吨碳酸锂当量,当前两个盐湖的矿权价值相比获取时已有显著增值。公司盐湖项目地处南美“锂三角”核心区,紧邻天然气管道与高速路网,配套完善,开发条件在全球同类盐湖中处于领先水平,为公司后续低成本、高效率开发奠定了坚实基础。短期来看,公司将采取谨慎跟随的开发策略,不盲目追求速度,后续将根据市场环境和公司资金需求,灵活选择开发或变现路径,实现价值最大化。
此外,中伟新材称,磷酸铁锂将成为海外储能与动力电池市场的核心正极材料,海外市场放量将是公司未来最强劲的增长引擎,也是估值重塑的关键所在。公司已在园区化运营、一体化布局、全球化交付等方面持续布局。未来将持续优化合作模式,聚焦技术输出、生产组织管理、产业链整合,降低资本性投入,保障现金流健康,提升扩张效率。

中伟新材聚焦新材料领域,已逐步搭建起以镍系、钴系、磷系、钠系为代表,覆盖资源开采、冶炼加工、材料生产和二次资源回收利用的新材料生态体系。
2025年,公司实现营收481.4亿元,同比增长19.68%;归母净利润15.67亿元,同比增长6.84%;拟10派3.8元(含税)。今年一季度,公司预计实现归母净利润5.3亿至5.9亿元,比上年同期增长72.32%至91.82%。
二级市场方面,中伟新材股价今日收涨2.60%,近5个交易日涨幅为9.69%。
(来源:天天基金网)

