公募合规大年影响显现:20余家基金公司领罚单,12家被审计后遭集中敲打
财联社3月31日讯(记者闫军)2025年基金公司的相关罚单新近浮出水面。
作为公募基金全面开启高质量发展的首年,又叠加2024年行业首批审计结果披露,这使得2025年出现一大波罚单,有基金公司人士表示2025年是“合规大年”。
财联社不完全统计显示,截至3月底,有20多家基金公司在2025年被监管出具了警示函、责令整改通知书等行政监管举措。此外,还有部分公司受到暂停部分业务、暂停产品注册等处罚。
处罚类型较为集中的是内控制度不完善,合规内控缺失等,销售问题同样突出,多家基金公司被提及,亦有高管人员因未依法履行职责被出具监管函。
或因审计,多家头部公募领罚单
中信证券在2025年报披露了旗下华夏基金的处罚,拉开了这一波罚单披露的序幕。
中信证券称,2025年11月4日,北京证监局对华夏基金出具了《关于对华夏基金管理有限公司采取出具警示函行政监管措施的决定》。北京证监局指出,华夏基金在投研管理、内部控制、销售管理、薪酬管理等方面存在问题。公司已督促华夏基金就北京证监局提出的问题认真落实整改。
随后,华夏基金在产品年报中表示,对于公司以及高管的处罚,公司已经从业务改进、制度优化、培训宣贯等方面进行了整改,现已完成全部整改工作,并向监管机构报送整改报告。

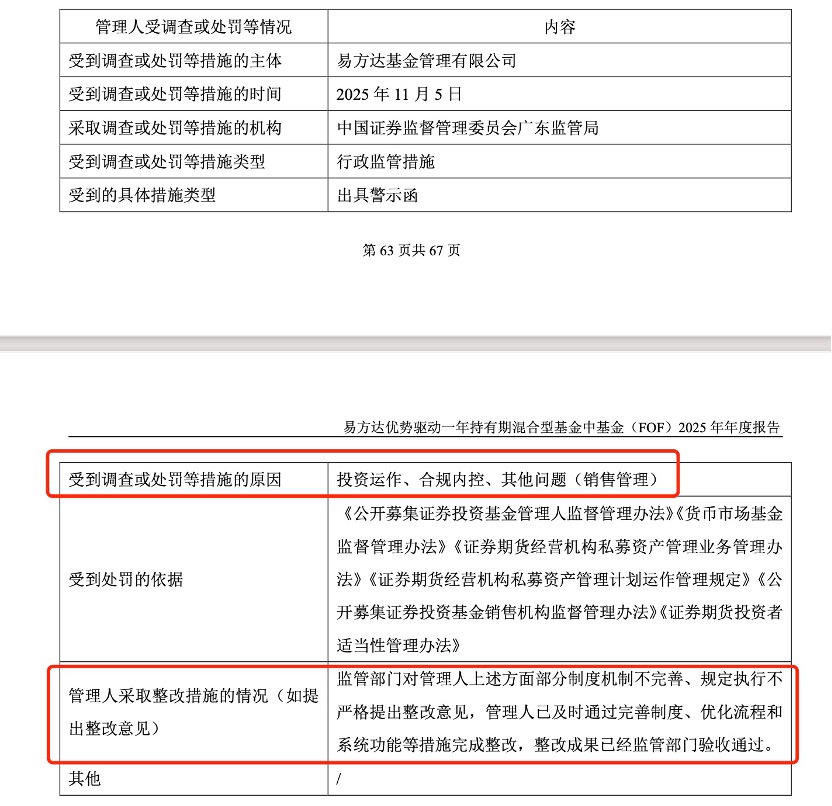
易方达基金披露,2025年11月5日被广东证监局出具警示函,原因是投资运作、合规内控以及销售管理问题。易方达基金表示,已经及时通过完善制度、优化流程和系统功能等举措完成整改,整改成果已经监管部门验收通过。

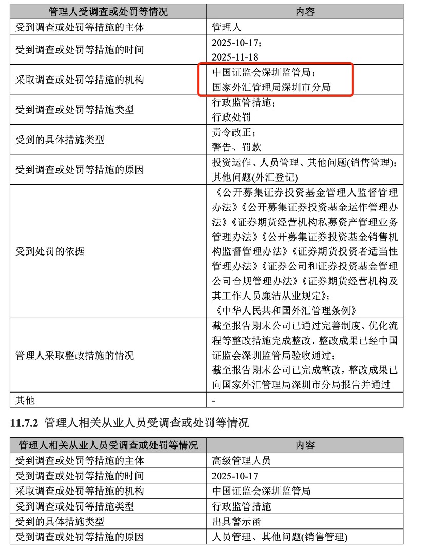
南方基金也披露了2025年被处罚的情况,10月17日、11月18日,南方基金分别被深圳证监局、国家外汇管理局深圳分局的行政处罚,就投资运作、人员管理、销售管理、外汇登记等问题责令整改,并处以警告、罚款22.05万元。同时,公司高管也被出具警示函。公司在年报中表示,已经完成整改并达到监管的验收。

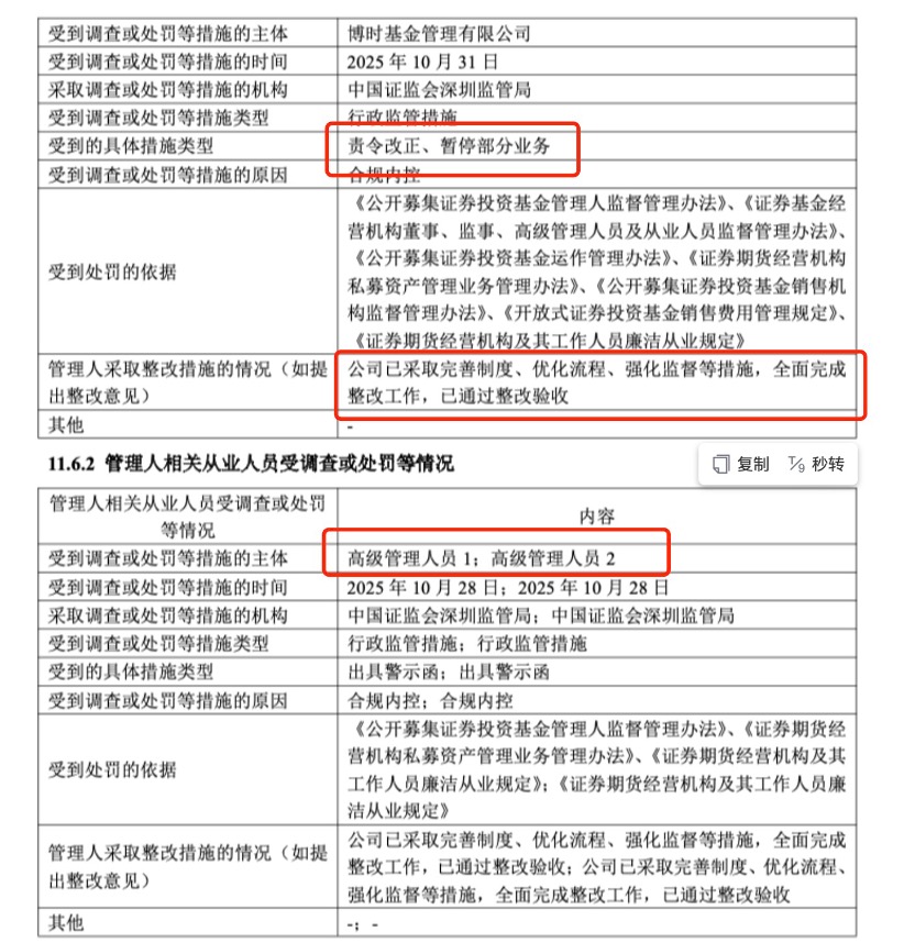
博时基金披露的处罚情况显示,公司因合规内控被深圳证监局责令改正、暂停部分业务,同时两名高管领罚。

招商局旗下另一家公募,招商基金同样领罚,公司年报称,因合规风控问题被深圳证监局责令改正,同时高管被采取监管谈话的行政监管措施。招商基金表示,管理人已采取完善制度、优化流程等措施完成整改,并通过监管机构验收。

富国基金披露,因公司治理、合规内控、投资运作、人员管理、销售管理以及财务管理等其他问题,公司被上海证监局采取了责令改正的行政监管举措,同时有两位高管被出具警示函。
富国基金称,已采取包括完善公司相关制度细则、优化相关系统流程、完善合规内控机制在内的一系列整改措施。整改成果已经上海证监局验收通过,相关措施已被解除。

汇添富披露的处罚中,除了公司因合规内控、投资运作、基金销售等其他问题被要求责令改正之外,还有三位高管被出具警示函,也是被罚高管较多的公司。公司表示,高度重视监管检查指出的问题及整改要求,通过完善制度、优化管理等完成相关问题整改并已通过监管检查验收。公司将从严加强内控及各业务管理,持续提升管理质效。
合规内控缺陷、内控制度不完善是本轮处罚的重灾区。在业内看来,头部公募被集中处罚的原因还是在于审计结果出炉后,辖区监管进行了一系列的密集举措。
早在2024年国家审计署入驻了12家公募进行现场审计检查,这也是行业首次迎来大批集中审计,审计的方向是所有相关文件材料进行审计,重点关注费用支出等问题,相关结果已经在2025年出炉。尽管审计结果没有公开披露,业内早有消息显示,相关公募陆续接到辖区内监管的处罚。
多家基金公司被采取暂停产品注册处罚
先被股东方披露了处罚的还有海富通与华安基金,海富通基金因私募资管业务投资管理不规范、个别私募资产管理计划主动管理不足,私募资产管理业务投资权限管理制度执行不到位等问题,被上海证监局采取出具警示函的行政监管举措。
华安基金被罚在公募业务,内控管理、投资管理、销售管理等方面存在不足,被上海证监局责令改正并暂停受理固收类公募产品注册申请的行政监管举措。

对于基金公司而言,被暂停新产品注册涉及业务发展,算是相对严厉的处罚。
同样被暂停业务的还有嘉实基金、长城基金以及创金合信等基金公司。
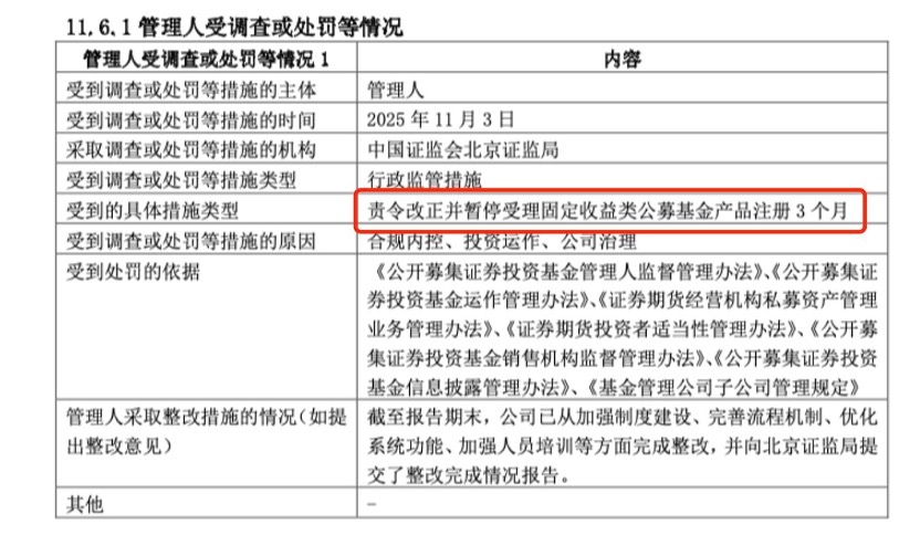
嘉实基金方面,11月3日,因合规内控、投资运作、公司治理,嘉实基金被北京证监局责令改正并暂停受理固定收益类公募基金产品注册3个月。公司表示,从加强制度建设、完善流程机制、优化系统功能、加强人员培训等方面完成整改,并向北京证监局提交了整改完成情况报告。
从3月30日嘉实基金突击上报多只产品注册来看,处罚期限已过。

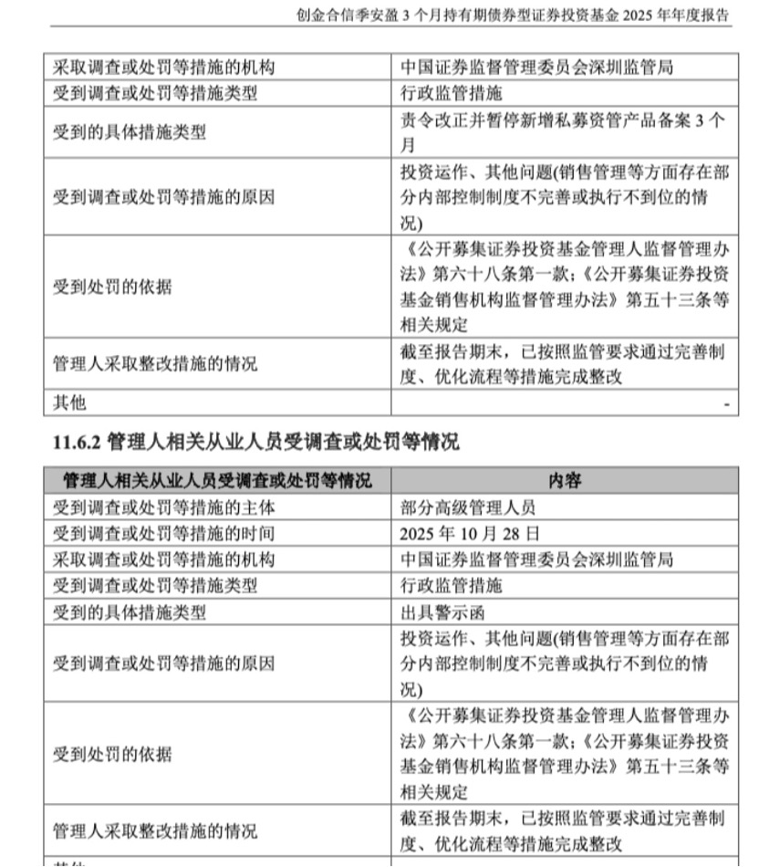
创金合信基金的处罚来自专户业务。
公司披露,因投资运作、销售管理等方面存在部分内部控制制度不完善或执行不到位的情况,公司被要求责令改正并暂停新增私募资管产品备案3个月,同时,部分高管被出具警示函。

长城基金在10月31日被监管处罚,责令改正并暂停受理相关品类产品注册申请3个月,原因同样是合规内控问题,同时两名高管被分别监管谈话、出具警示函。

中小基金公司被罚原因五花八门
头部公司中,中欧基金也在2025年领下一张罚单。2025年6月,因合规内控、投资运作等问题,中欧基金被上海证监局出具了警示函。中欧的回复整改举措相当诚恳,其表示,监管局现场检查结束后,公司即成立整改小组,制定整改措施包括制度修订、人员培训宣导和强化内部检查等。针对涉及的问题,公司已按要求及时完成整改,并将整改报告报至上海监管局。
国泰基金在2025年5月8日因投资运作问题被上海证监局要求责令改正,当前也已经完整整改并被监管验收。
头部之外,中小基金公司被罚的原因也更加多元,除了合规风控、销售问题,还包括廉洁从业、信息技术、未按规定代扣代缴个人所得税等,此外,还有基金公司非高管人士领下罚单。
南华基金去年公司维度领下两张罚单,4名高管以及1名从业者被罚。
2025年11月21日,南华基金因公司治理、合规内控被要求责令改正,到了12月29日,公司再次因为合规内控、投资运作以及基金销售问题,被要求责令改正,并加重了处罚,暂停受理部分业务三个月。
11月21日,南华基金两名高管被出具警示函,12月9日,再有1名高管和1名从业者被责令改正以及监管谈话。
西部利得基金一年拿到3张罚单,2025年3月26日,公司因合规内控人员管理、廉洁从业等问题被出具警示函;同日,公司高管因信息技术问题被出具警示函,到了12月23日,公司再次因信披问题被出具警示函。

今年7月,宏利基金因历史遗留问题被国家外汇管理局北京市分局警告并罚款,公司披露,因股权转让前(2021年)公司外汇登记证缺失,公司于2025年受外汇管理部门警告及罚款处罚7万元。公司已于2022年完成外汇登记证补充办理,现已缴纳全部罚款完成整改。

方正富邦基金因为税务问题被处罚,公司表示,2025年4月14日,因计算错误未按规定代扣代缴个人所得税,被国家税务总局北京市税务局第二稽查局要求补税以及缴纳罚款,公司已主动补缴税款、缴纳罚款,并完成整改工作。
此外,还有包括益民基金、光大保德信基金、财通基金等多家基金公司被监管处罚,其中,光大保德信基金的处罚也较为特殊,因“官网展示内容不符合要求”,被上海证监局出具警示函。
(来源:天天基金网)
