大股东“空降”,光大保德信基金迎新董事长,高管层全面焕新
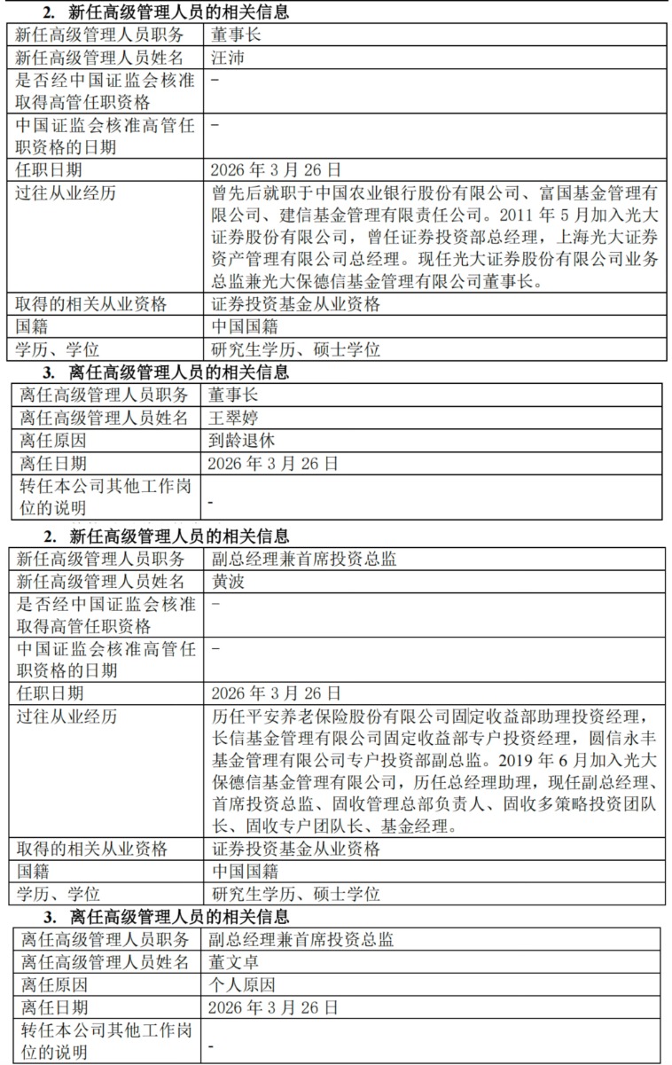
3月28日,光大保德信基金公告,原董事长王翠婷到龄退休。自2004年3月起,王翠婷先后在光大保德信基金、光大证券担任重要领导职务。
光大保德信基金表示,自2020年底王翠婷就任董事长以来,带领公司迈上发展新台阶。截至2025年底,公司公募资产管理规模为1192亿元,创公司成立以来规模新高。
新任董事长为汪沛,现任光大证券股份有限公司业务总监。公开资料显示,他曾任中国农业银行总行综合计划部资金营运中心交易员、富国基金基金经理、建信基金投资管理部总监、光大证券金融市场总部总经理、上海光大证券资产管理总经理。

表:光大保德信基金高管变更来源:公司公告
与此同时,公司还公告副总经理董文卓离任,原公司总经理助理、基金经理黄波新升任副总经理。
公开资料显示,黄波先后在平安养老保险、长信基金、圆信永丰基金担任投资经理。2019年6月加入光大保德信基金,目前还担任固收管理总部负责人、固收多策略投资部总监。
截至2025年末,黄波管理7只公募产品,合计管理规模为202.91亿元。Wind数据显示,截至3月27日,黄波管理的光大添益、光大中高等级债、光大增利收益率分别为22.62%、18.32%、5.13%。
光大保德信基金成立于2004年4月,光大证券和美国保德信国际投资管理公司分别持有55%和45%的股权。
光大保德信基金在去年刚刚进行了一轮从总经理到督察长的高管变更。
2025年4月,光大保德信基金迎来了拥有监管工作履历的新任督察长亓磊。资料显示,亓磊早年曾任上海证监局主任科员,后在市场化机构深耕多年。
2025年4月16日,光大保德信基金公告称,原公司总经理刘翔因个人原因卸任。在空缺超4个月后,光大保德信公告由高瑞东担任公司的总经理一职。
此前,光大保德信基金还任命龚俊涛为副总经理兼首席市场总监。龚俊涛曾任光大证券机构业务总部总经理。
公开资料显示,高瑞东为早稻田大学经济学博士,2020年12月加盟光大证券, 曾任光大证券研究所所长、首席经济学家、机构业务总部总经理。在加盟光大证券之前,他曾先后任职于中泰证券、国泰君安证券等。
高瑞东入职后,曾在今年新春致辞中表示,要构建多层次、多元化的产品服务体系。要在固收领域和权益投资方面均加大投入,并深耕养老金融等长期配置领域。
界面新闻记者了解到,曾在西部利得担任基金经理的陈保国已经加盟光大保德信基金。公开资料显示,陈保国曾在西部利得基金担任研究部总经理、多元资产投资部总经理、基金经理。今年1月30日,他宣布离任,代表作西部利得景瑞灵活配置在2020年2月至离任时,回报率为194.29%。
“公司期待陈保国的加入,可以助力权益业务的发展。”业内人士表示。
光大保德信基金仍在权益方面存在较严重的短板。Wind数据显示,截至3月27日,公司在管公募规模为1195.99亿元,非货规模为685.11亿元,其中债券基金规模为557.63亿元。
(来源:天天基金网)
