佰维存储:签订15亿美元存储晶圆采购合同
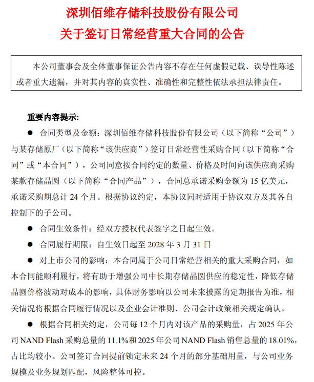
佰维存储公告,公司与某存储原厂签订日常经营性采购合同,按约定数量、价格及时间向该供应商采购某款存储晶圆,合同总承诺采购金额为15亿美元,承诺采购期总计24个月,自2026年第二季度起至2028年第一季度止。

(来源:天天基金网)
佰维存储公告,公司与某存储原厂签订日常经营性采购合同,按约定数量、价格及时间向该供应商采购某款存储晶圆,合同总承诺采购金额为15亿美元,承诺采购期总计24个月,自2026年第二季度起至2028年第一季度止。

(来源:天天基金网)
少数派报告-全球投资导向
我们将专门针对全球的经济政治状况,做最及时的分析与资讯共享。 同时将对国内的市场做适度的点评,提供各类关键分析资讯 我们的口号是:金钱永不眠!

Privacy Policy · Terms of Service · Contact Us
Copyright © 2014-2022 少数派报告 保留所有权利 (Registered:USA CA Fremont 94536)