机构调研丨CPO概念+被动元件+光刻机 这家公司盘中股价创四年新高 高端产品国产替代有望加速
3月24日,多家上市公司发布投资者关系活动记录表公告,披露各自与机构之间的业务交流内容,其中透露出公司业务布局的诸多进展与亮点。
泰晶科技:公司光模块相关产品毛利远高于消费类产品
泰晶科技近日接受华泰证券、易格基金等20余家机构调研。
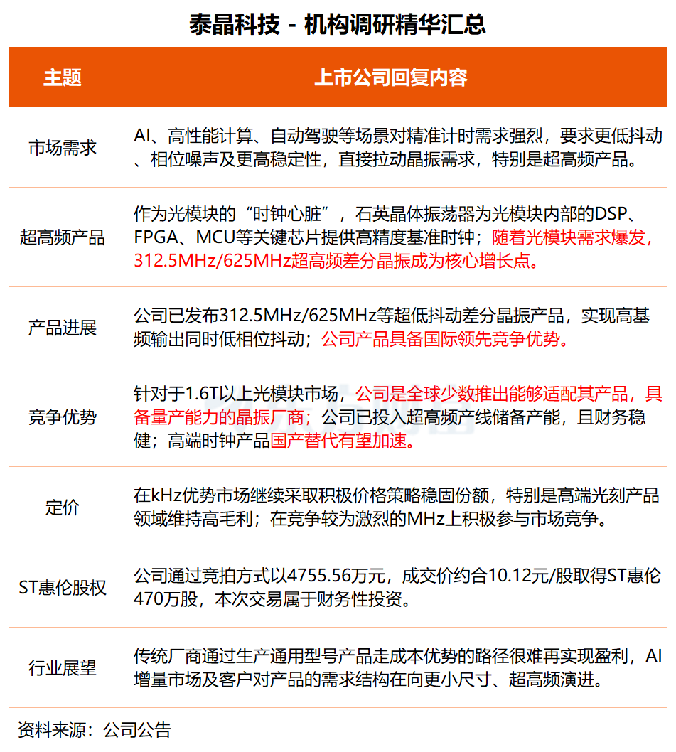
在调研中,泰晶科技表示,公司依托自主研发的光刻高基频晶片技术,已发布312.5MHz/625MHz等超低抖动差分晶振产品,实现高基频输出同时低相位抖动(625MHz实现15fs(典型值))。“公司产品具备国际领先竞争优势,光模块相关产品毛利远高于消费类产品。”
据介绍,作为光模块的“时钟心脏”,石英晶体振荡器为光模块内部的DSP、FPGA、MCU等关键芯片提供高精度基准时钟,确保各功能模块协调工作,差分晶振的性能直接决定了信号传输的稳定性与可靠性。
在光模块晶振市场,泰晶科技具备产品先发、产能与产线等三方面优势。针对于1.6T以上光模块市场,公司是全球少数推出能够适配其产品,具备量产能力的晶振厂商;公司已投入超高频产线储备产能,且财务稳健,拥有充足的资本金和自研设备能力,土地资源充裕,未来可快速响应市场需求进行扩产;基于中国市场光模块市场容量,高端时钟产品国产替代有望加速。
展望行业未来,泰晶科技表示,传统厂商通过生产通用型号产品走成本优势的路径很难再实现盈利,AI增量市场及客户对产品的需求结构在向更小尺寸、超高频演进。“公司在通用尺寸具备成本定价权,在高端产品方面,公司超高频产品先发优势及技术卡位有望为公司带来产品高溢价。”

泰晶科技主要从事石英晶体频率元器件的研发、生产和销售业务。石英晶体频率元器件行业作为电子元器件行业的子行业,是电子信息产业的基础产业,是推动我国电子信息产业发展的基石。
二级市场方面,泰晶科技股价今日上涨7.86%,盘中股价创四年来新高,本月涨幅为17.77%。
龙蟠科技:第二代算力中心冷却液可解决高热、霉菌、不稳定三大难题
龙蟠科技近日接受兴业证券、国泰海通证券等20余家机构调研。当天,龙蟠科技举行全球新技术发布会,发布第二代算力中心冷却液、第二代电解水制氢催化剂等10款新产品。
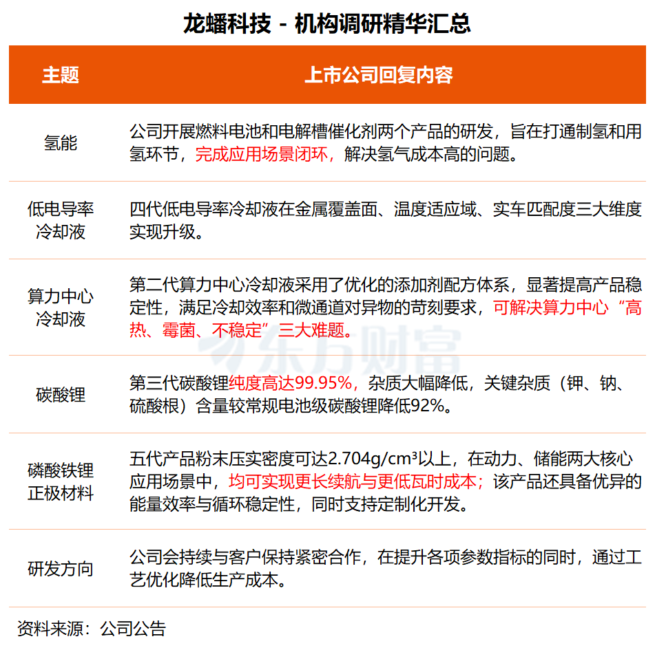
在投资者交流会上,龙蟠科技表示,公司第二代算力中心冷却液采用了优化的添加剂配方体系,显著提高了产品稳定性,满足冷却效率和微通道对异物的苛刻要求。可以解决算力中心“高热、霉菌、不稳定”三大难题。
第四代低电导率冷却液实现金属覆盖面、温度适应域等三大维度升级,真正为实车复杂工况而研发;第三代碳酸锂纯度高达99.95%,关键杂质(钾、钠、硫酸根)含量较常规电池级碳酸锂降低92%,在微观形貌上也有显著突破。
另据龙蟠科技介绍,本次推出的S601五代产品粉末压实密度可达2.704g/cm³以上,在动力、储能两大核心应用场景中,均可实现更长续航与更低瓦时成本,兼顾性能与成本优势。S601拥有出众的高充放电容量特性,还具备优异的能量效率与循环稳定性,同时支持定制化开发,能够根据客户实际需求灵活定制性能,全面适配多元化应用场景。
关于未来正极材料的研发方向,龙蟠科技表示,在不同应用场景下,客户对正极材料的高压密、高倍率、低温性能、长循环性能、安全性等参数都有较高的考量。同时客户也高度重视产品的经济性和性价比。因此,公司会持续与客户保持紧密合作,在提升各项参数指标的同时,通过工艺优化降低生产成本。

龙蟠科技主营业务可分为磷酸铁锂正极材料和车用环保精细化学品两大类,覆盖动力电池、储能电池、润滑油、柴油发动机尾气处理液、冷却液等产品及领域。
二级市场方面,龙蟠科技股价今日上涨7.16%,本月涨幅为6.42%。
(来源:天天基金网)

