15只硬科技基金获批!聚焦人工智能、战略性新兴产业
证监会3月17日消息,近日,证监会核准新一批硬科技主题基金产品,共计15只产品同日获批,产品主要为跟踪双创人工智能指数的被动基金,和以中国战略新兴产业成份指数为基准的主动基金。本批产品聚焦核心科技、战略性新兴产业成长方向。
目前,上述15只获批产品已全面进入发行筹备阶段,预计近期陆续启动募集,募集完成后将依规办理备案、上市交易等相关手续,稳步推进落地运作。
聚焦核心科技、战略性新兴产业成长方向
2026年是“十五五”规划开局之年。政府工作报告提出,因地制宜发展新质生产力。持续深化资本市场投融资综合改革,进一步健全中长期资金入市机制。证监会主席吴清在十四届全国人大四次会议经济主题记者会上表示,要进一步提升制度规则的包容性、适应性。进一步突出“扶优、扶科”导向。加快推动科技创新和产业创新融合发展。
为深入贯彻落实国家战略部署与监管工作要求,近日,证监会核准新一批硬科技主题基金产品,共计15只产品同日获批。
据了解,产品主要为跟踪双创人工智能指数的被动基金,和以中国战略新兴产业成份指数为基准的主动基金,本批产品聚焦核心科技、战略性新兴产业成长方向,充分彰显监管部门支持资本市场服务战略性新兴产业、助力高水平科技自立自强、培育壮大新质生产力的鲜明导向,为科技创新领域注入长期资本活力;同时,进一步完善资本市场科技金融投资工具箱,为广大投资者布局硬科技赛道、分享产业发展红利提供优质工具。

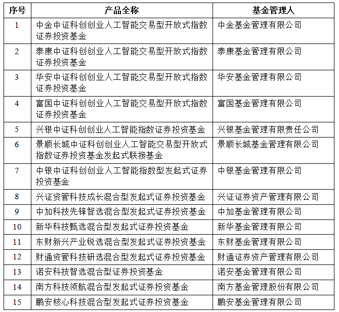
图为获批产品名单
采用“被动+主动”搭配模式
据了解,该批指数标准明晰,投资定位精准;品类分工清晰,适配多元需求;紧扣国家战略,赋能实体经济。
本次获批产品跟踪两大核心指数,样本选取规则清晰、投资方向明确,严格贴合产业布局要求。
中证科创创业人工智能指数方面,专门从科创板和创业板中选取50只业务涉及为人工智能提供基础资源、技术以及应用支持的上市公司证券作为指数样本,精准反映双创板块人工智能主题上市公司证券的整体表现,聚焦AI全产业链核心资产。
中国战略新兴产业综合指数方面,选取新一代信息技术产业、高端装备制造产业、新材料产业、生物产业、新能源汽车产业、新能源产业、节能环保产业、数字创意产业、高技术服务业等九大领域的公司证券作为指数样本,全面反映中国战略新兴产业公司证券的整体表现。
15只获批产品采用“被动+主动”搭配模式,分工明确、优势互补,全方位满足不同投资者配置需求:
7只被动指数型基金,专注跟踪中证科创创业人工智能指数,涵盖ETF、指数型基金、ETF联接基金三类形态,具备交易便捷、费率低廉、透明度高、跟踪误差小的优势,既适合场内快捷交易,也能通过场外渠道布局,帮助投资者一键把握AI板块行情。
8只主动管理型基金,以中国战略新兴产业综合指数为投资锚点,依托基金管理人专业投研能力,在九大战略性新兴产业内精选优质标的,灵活调整持仓结构,挖掘具备成长潜力的龙头企业,追求超越指数的投资收益,适合追求长期增值、偏好主动管理的投资者。
两类产品均聚焦国家战略性新兴产业,精准对接高水平科技自立自强战略目标,有效引导社会中长期资金流向硬科技领域、新兴产业前沿阵地。一方面,助力破解关键核心技术瓶颈、加速科技成果转化,推动产业集聚升级;另一方面,完善资本市场科技金融生态,为投资者搭建专业化、标准化的投资渠道,实现产业发展与财富增值的良性互动,为培育新质生产力提供坚实资本支撑。
预计近期陆续启动募集
目前,上述15只获批产品已全面进入发行筹备阶段,预计近期陆续启动募集,募集完成后将依规办理备案、上市交易等相关手续,稳步推进落地运作。
业内人士表示,本次产品集中获批,是资本市场服务实体经济、支持科技创新的具体实践,更是优化科技投资工具供给、完善财富管理体系的重要举措。后续,随着这批产品落地发行,将进一步吸引增量资金布局硬科技与战略性新兴产业赛道,强化资本市场资源配置功能,助力科创企业做大做强,推动我国科技产业高质量发展,同时让广大投资者更好分享战略性新兴产业与人工智能产业的发展红利。
(来源:天天基金网)

