2万元/人!胖东来宣布设立企业参访开放日:每批不超15人 每人每年一次机会
10月20日,胖东来商贸集团微信公号发布消息称,为了让外界更好地了解和学习胖东来,集团设立“胖东来开放日”,给大家提供进入企业内部参观的渠道。
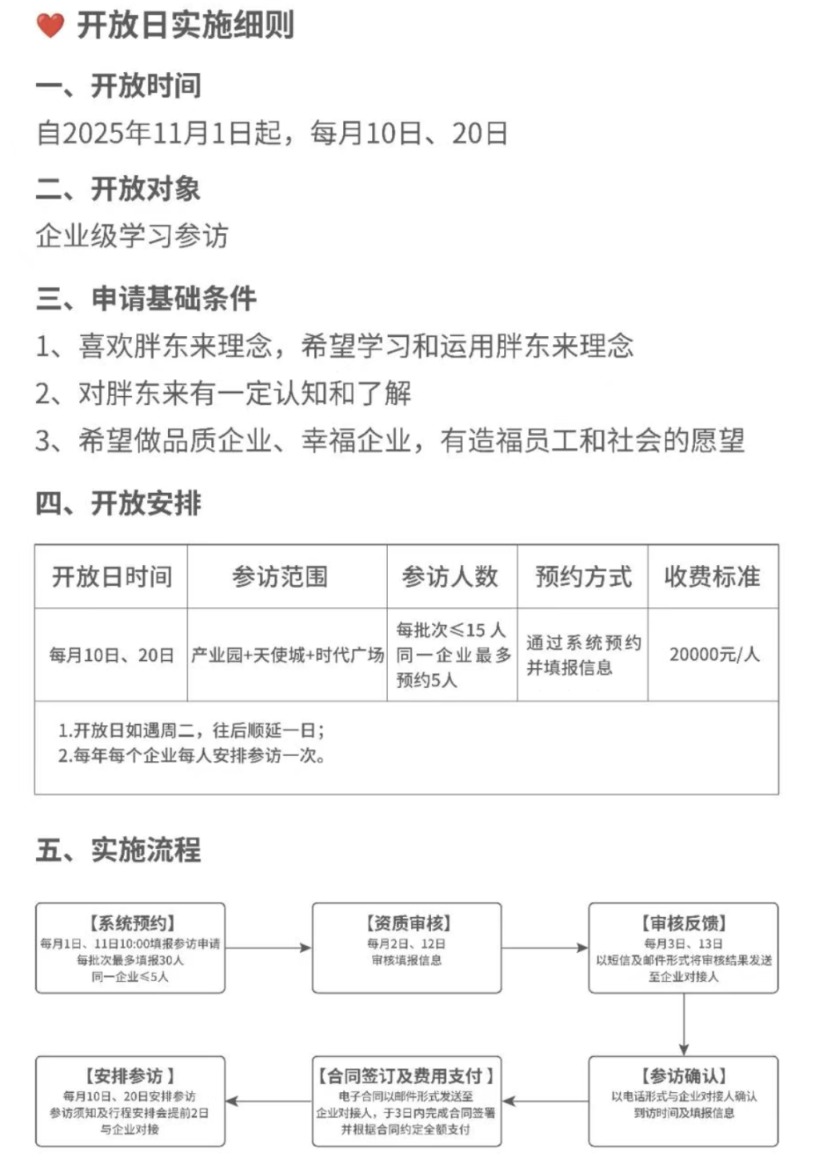
胖东来商贸集团称,胖东来的价值是传播先进的文化理念、生活理念和科学的管理方法,通过企业的样板,让更多人懂得如何健康科学地做企业,如何轻松幸福的生活。实施细则显示,开放时间自2025年11月1日起,每月10日、20日,开放对象为企业级学习参观。参访范围为“产业园+天使城+时代广场”,申请基础条件中包括希望做品质企业、幸福企业,有造福员工和社会的愿望。参与人数每批次小于等于15人,同一企业最多预约五人,收费标准为一人2万元。每年每个企业每人安排参访一次。预约方式为通过系统预约并填报信息,胖东来方面将对报名企业进行资质审核。
按照胖东来的实施细则,意味着每月最多30人能到访胖东来进行“企业级参观”,但细则中并未透露更多详情,例如是否有机会与高管交流、时长多久等。
有网友指出,“胖东来这招饥饿营销真绝,限量供应提升稀缺感,客人反而更想抢着买单。”


许昌市胖东来商贸集团有限公司是一家综合型零售企业,创建于1995年3月,发展至今许昌、新乡两地共有13家门店,其中5家综合型百货商场、7家中型社区超市、1家服饰鞋业类专业门店,1家中央厨房,2家物流中心,并建立了自有品牌开发体系与线上销售平台。经营业态涵盖超市、百货、电器、服饰、餐饮、医药、珠宝、茶叶、电影、电玩、图书、眼镜。截至2025年1月员工人数约8300人,共安排就业人数约18000人。2024年销售总金额近170亿元,纳税金额6亿多元,利润8亿多元,员工平均月收入9000元。
截至10月19日,胖东来集团10月累计销售达15.16亿元,今年以来累计销售188.66亿元。

10月14日,胖东来创始人于东来在个人账号分享在2025中国超市调改大会上的演讲内容。于东来提及,做企业要有社会责任,不是只满足自己家族的私利,不是为了体现自己的身价,而是要落实到员工的幸福上。企业不要去做盲目的扩张,并透露,胖东来目前没有贷款,账上有41亿元资金。
近年来,胖东来超市因对员工的关怀以及对顾客的贴心服务而出圈,被誉为“超市界的天花板”。不少业内人士指出,胖东来的模式对零售行业后续发展起到了很好的借鉴作用。为了适应零售市场的变化,去年以来,包括永辉超市(601933.SH)、中百集团(000759.SZ)以及步步高(002251.SZ)等多家上市公司主动向同行胖东来学习,积极转型、调改。资本市场也因看好“胖东来模式”,推动上述“胖东来概念股”多次涨停。
何为企业家?企业家要具备什么样的素养、品格和专业水准?在2024年的一场直播中,于东来指出,做一个快乐的企业家,要乐在其中,潇洒、浪漫、富有热情,还要懂得成就他人,这样带出来的企业团队不是员工,都是将军、都是领袖、都是天使。于东来还指出,胖东来希望培养员工有美丽的心灵,有轻松的生活状态,懂得不是为了生存而努力,而是为了享受美好的生命,同时企业也应该给到员工合理的回报,才能更健康地运行。
(来源:天天基金网)