Adv Sci:复旦大学邓娟/孙立婷团队鉴定出介导三叉神经痛发病的神经环路
文 | 脑声常谈
三叉神经痛(Trigeminal Neuralgia, TN)被公认为人类最极端的痛觉体验之一,常被称为“天下第一痛”。这种疼痛如闪电或电击般,在面部反复、剧烈地爆发。尽管 94% 的患者都在尝试药物治疗,但残酷的现实是,仍有约三分之二的人被迫困在中重度疼痛的阴影中。对于这些在刀尖上呼吸的患者而言,破译其神经机制不仅是科学命题,更是临床上迫在眉睫的“救命良药”。
2026年3月14日,复旦大学脑科学转化研究院邓娟研究员&孙立婷副研究员在国际著名期刊《Advanced Science》杂志发表了“A Tac1 -Expressing Brainstem Pathway Underlies the Pathogenesis of Trigeminal Neuralgia”,首次鉴定出介导TN发病的TG-Sp5Cᵀᵃᶜ¹-PBNᵀᵃᶜ¹ 脑干通路,同时揭示了口面部疼痛与躯体疼痛的差异化处理机制。
![]()
首次鉴定出介导三叉神经痛(TN) 发病的TG-Sp5Cⁿᵃᶜ¹-PBNⁿᵃᶜ¹ 脑干神经通路,发现Tac1基因是投射到臂旁核(PBN)的三叉神经脊束核尾侧亚核(Sp5C)神经元的特异性分子标记,PBNᵀᵃᶜ¹神经元和投射到PBN 的Sp5Cᵀᵃᶜ¹神经元在TN痛觉超敏中起核心调控作用,化学遗传学抑制该通路神经元、敲低Sp5C投射神经元中Tac1基因可显著缓解TN相关痛觉超敏且该通路特异性接收三叉神经节(TG)的伤害性和非伤害性感觉信号,同时揭示了口面部疼痛与躯体疼痛存在截然不同的神经处理机制,为TN的靶向治疗提供了全新的靶点。
![]()
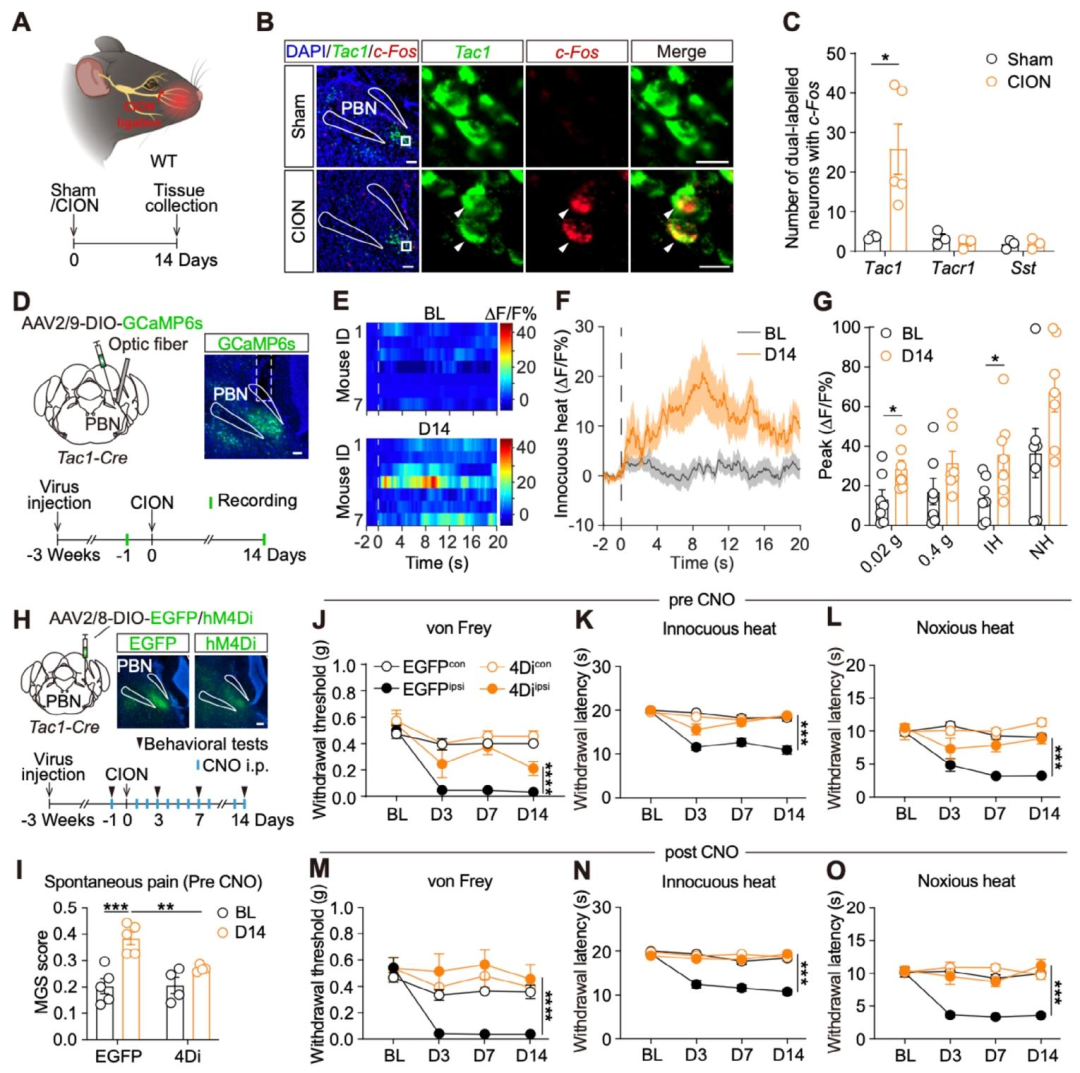
图一 PBNTac1神经元关键性调控TN诱发的痛觉过敏
利用定制化头固定系统与小鼠表情量表(MGS),精确建立并验证了TN引起自发痛与诱发痛的评估体系。
研究发现,三叉神经损伤(CION)会激活PBN,而化学遗传学抑制该脑区能显著预防 TN 诱发的机械痛敏。
通过RNAscope与活体钙成像技术,作者进一步锁定了PBN中表达Tac1的神经元亚群:这群神经元在 TN 模型中活动异常增强,且通过化学遗传学手段长期抑制PBNTac1神经元,不仅能有效缓解小鼠的痛苦表情及痛敏行为,还展现出逆转神经可塑性的潜力。此外,呼吸功能测试排除了镇痛效果源于呼吸状态改变的可能,从而确立了PBNTac1神经元是调控三叉神经痛及相关神经病理性疼痛的关键靶点。
![]()
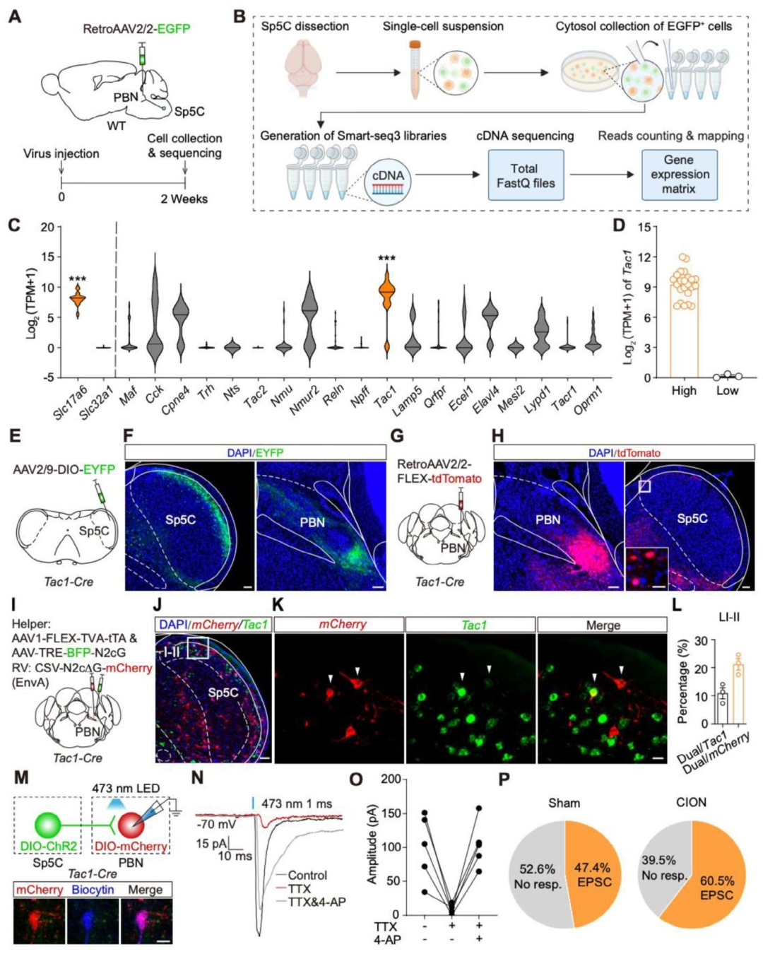
图二 投射至PBN的Sp5C神经元主要为Tac1阳性
研究者接下来利用Smart-seq3单细胞测序发现,投射至PBN的Sp5C神经元几乎全都是兴奋性的,并且特异性地表达Tac1基因,从而确认了Tac1是这群神经元的关键分子标记。
随后,通过多种Cre/FLPo鼠系(如 Tac1, Tacr1, Pdyn, Nmur2)的对比示踪实验,证实只有Sp5C中的Tac1神经元(Sp5CTac1)能大量投射到PBN。更深入的狂犬病毒(RV)逆向示踪与光遗传学电生理记录显示,Sp5CTac1神经元与 PBNTac1神经元之间存在直接的单突触兴奋性连接。最关键的是,在三叉神经痛(CION)模型中,这条Sp5CTac1→ PBNTac1通路的突触连接强度显著增强。
这表明,这条精准的神经“排线”不仅负责痛觉信息的传递,其连接性的病理性提升更是诱发三叉神经痛的核心机制。
![]()
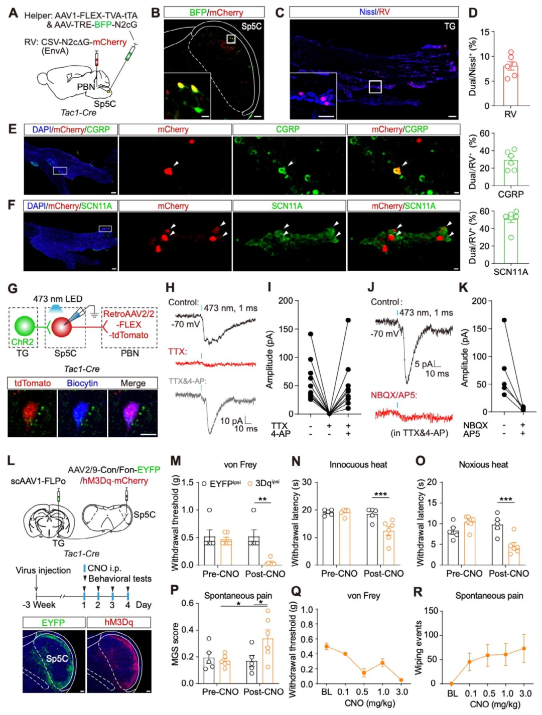
图三 Sp5CTac1阳性神经元直接将三叉神经节的信号传递至臂旁核
研究者利用RV跨突触示踪发现,投射到PBN的Sp5CTac1神经元直接接收来自TG的信号输入。
对这些TG神经元进行鉴定显示,它们既包含传递伤害性刺激(如痛觉)的 CGRP和SCN11A阳性细胞,也包含传递非伤害性刺激(如触觉)的 NF200 阳性细胞。
电生理记录进一步证实,约37%的Sp5CTac1神经元与TG建立了直接的单突触兴奋性连接。最后,通过化学遗传学特异性激活这群接收TG输入的 Sp5CTac1神经元,发现即便在没有外界伤害刺激的情况下,也能诱发小鼠出现明显的机械痛敏、热痛敏及痛苦表情,且表现出剂量依赖性的自发擦脸行为。
这有力地证明了TG → Sp5CTac1通路足以驱动面部痛觉行为,是三叉神经痛传导链条中的核心环节。
总结
首次鉴定出介导TN发病的TG-Sp5Cᵀᵃᶜ¹-PBNᵀᵃᶜ¹ 关键通路,发Tac1是PBN投射型Sp5C神经元的特异性分子标记,明确了口面部疼痛与躯体疼痛的差异化神经机制。
现有TN治疗药物(如卡马西平)为非特异性靶点,副作用显著;本研究发现的Sp5Cᵀᵃᶜ¹-PBNᵀᵃᶜ¹通路Tac1基因为TN提供了全新的靶向治疗靶点,为开发高特异性、低副作用的 TN 药物奠定基础。
(来源:钛媒体)
- 文章来源:https://doi.org/10.1002/advs.202516310
