Adv Sci:北京脑所团队发现AD治疗新策略,抑制它或可逆转认知缺陷
文 | 脑声常谈
我们的大脑就像一座24小时不停运转的繁忙城市,神经元则是城市里的核心工厂。为了维持工厂运转,线粒体(细胞的“发电厂”)必须持续供电。然而,发电过程会产生废旧损耗,如果这些“破旧电池”(功能失调的线粒体)不能被及时清理,就会产生毒性垃圾,最终导致神经元罢工甚至死亡,这就是阿尔茨海默病(AD)的核心病理之一。
基于此,2026年3月11日,北京脑科学与类脑研究所Magdalena J. Koziol研究团队在《Advanced Science》杂志发表了“ALKBH3 m1A Demethylase Deficiency Reduces Alzheimer’s Amyloid-β Pathology”揭示了ALKBH3 m1A去甲基化酶缺陷可减轻阿尔茨海默病的淀粉样蛋白-β病理改变。
![]()
研究发现,AD患者及模型小鼠脑内的去甲基化酶ALKBH3异常升高,它会精准“抹除”线粒体自噬核心因子 PINK1 mRNA上的m1A修饰。这一修饰的缺失导致了线粒体自噬受阻使得功能失调的线粒体在神经元内堆积,进而破坏神经元形态并诱发认知障碍。令人振奋的是,降低 ALKBH3 水平能显著减少Aβ斑块并挽救认知功能。这不仅阐明了 RNA 甲基化调控神经退行性变的新机制,更将ALKBH3确立为AD治疗中极具潜力的新药开发靶点。
![]()
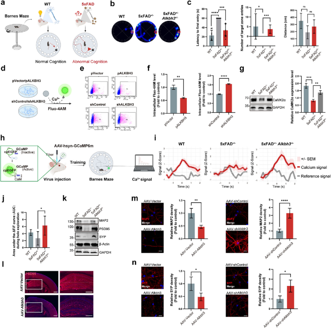
图一 Alkbh3调节5xFAD小鼠海马中的m1A和Aβ
这项研究揭示了AD的一个新机制:在患病小鼠和患者的大脑记忆核心区(海马)中,m1A的关键RNA修饰显著减少,其“元凶”是负责擦除该修饰的酶Alkbh3异常增多;
实验证实,无论是通过基因手段敲Alkbh3,还是使用药物抑制剂(HUHS015)阻断其活性,都能有效恢复m1A水平并大幅减少导致疾病的淀粉样蛋白斑块。
反之若人为过表达Alkbh3则会加速病情恶化,这表明靶向抑制Alkbh3有望成为治疗阿尔茨海默病的全新策略。
![]()
图二 ALKBH3缺失挽救了5xFAD小鼠的空间记忆障碍和钙稳态失调
巴恩斯迷宫实验证明,降低ALKBH3的水平能彻底逆转AD模型鼠的空间记忆缺陷。
其背后的核心机制在于:ALKBH3 就像是神经元内部的“钙信号开关”,其异常升高会锁死钙动力的传导;而一旦抑制ALKBH3,就能让海马受阻的钙信号恢复正常并显著促进突触和树突分支的结构重塑。
简而言之,抑制该靶点不仅疏通了神经元的信息传递通道(钙动力学),还加固了大脑的硬件设施(突触结构),从而精准挽救了认知功能。
![]()
图三 ALKBH3通过依赖m1A的mRNA修饰调控 PINK1
在阐明ALKBH3过表达对淀粉样蛋白的下游影响后,作者回归上游分子事件:ALKBH3如何抑制线粒体自噬?
研究证实,ALKBH3会精准锁定线粒体自噬的核心“指挥官” PINK1 mRNA。它通过去除 PINK1 mRNA上的m1A修饰,导致后者的稳定性急剧下降,就像给指挥官发了一份“限期自毁”的指令,使其半衰期大幅缩短,最终造成神经元内 PINK1 蛋白匮乏。
没有了PINK1的指挥,线粒体自噬(清理废旧线粒体的过程)就会陷入瘫痪,导致功能失调的线粒体在神经元内堆积并产生毒性。人类数据也进一步印证了这种负相关性。这一发现将RNA表观遗传失调与线粒体病理直接关联,证明了通过保护PINK1 mRNA上的m1A标记或抑制ALKBH3可以重塑大脑的清理功能,对抗退行性疾病。
总结
总体而言,ALKBH3-m1A-PINK1轴既可能是早期线粒体功能障碍的诊断生物标志物,也是一个极具前景的潜在治疗靶点。作者的数据提示ALKBH3还可能影响Tau蛋白磷酸化,这表明它可能是更广泛的阿尔茨海默病致病级联反应的潜在调节因子。
(来源:钛媒体)
- 文章来源:https://doi.org/10.1002/advs.202522572
