机构调研丨AI智能体+云计算+AI应用 这家公司聚焦边缘算力扩容升级 已落地超300个节点机房
3月9日,多家上市公司发布投资者关系活动记录表公告,披露各自与机构之间的业务交流内容,其中透露出公司业务布局的诸多进展与亮点。
顺网科技:云业务基础建设阶段基本完成 正稳步进入商业模式深化新阶段
顺网科技近日接受东方证券、鹏华基金、平安资管等30余家机构调研。
在调研中,顺网科技表示,目前公司云业务基础建设阶段基本完成,正稳步进入商业模式深化、规模建设加速的新阶段。
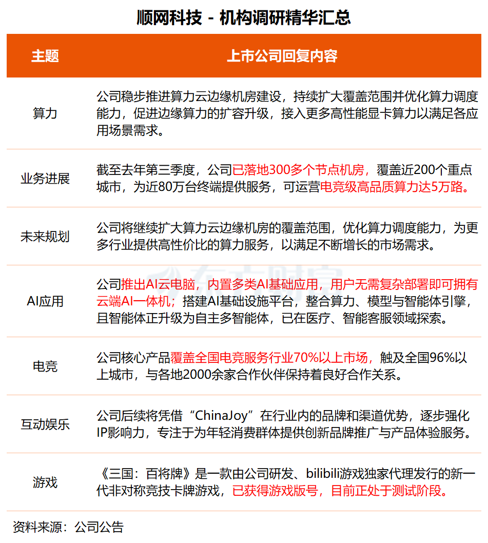
据顺网科技介绍,截至2025年第三季度,公司已落地300多个节点机房,覆盖近200个重点城市,为近80万台终端提供服务,可运营电竞级高品质算力达5万路。后续,公司将继续扩大算力云边缘机房的覆盖范围,优化算力调度能力,为更多行业提供高性价比的算力服务,以满足不断增长的市场需求。
在AI应用领域,顺网科技推出AI云电脑,内置多类AI基础应用,覆盖图片、视频、音乐生成、编程辅助等应用,用户无需复杂部署即可拥有“云端AI一体机”。同时,公司搭建了AI基础设施平台,整合算力、模型与智能体引擎,且智能体正从单智能体升级为自主多智能体,已在医疗、智能客服领域探索,未来将赋能更多行业。
另据介绍,顺网科技控股子公司浮云科技凭借在人工智能领域的前瞻性布局,依托“大模型+数字人”的创新框架,在司法、税务、政务等多个关键领域成功推动多个项目落地,初步实现了人工智能与行业场景的深度融合。
关于电竞行业的布局,顺网科技表示,公司深耕电竞服务领域,核心产品覆盖全国电竞服务行业70%以上市场,触及全国96%以上城市,与各地2000余家合作伙伴始终保持着良好合作关系,提供包括互联网带宽、机房维护、技术服务、产品推广、托管运营等在内的全套服务方案,拥有强大的电竞服务生态。

顺网科技深耕做细电竞、互动娱乐等核心业务,同时积极布局算力、人工智能等新兴领域。得益于整体经营效率稳步优化,高毛利业务规模实现较大增长,公司2025年度归母净利润预盈3.6亿至4.3亿元,同比增长42.92%至70.71%。
华鑫证券近日研报指出,顺网科技主营数字营销广告在AI赋能下仍具看点,2026年可关注公司游戏新品,同时,公司电竞与AI融合发展构建数智化生态仍可期。
二级市场方面,顺网科技午后封20cm涨停,年内涨幅达45%。
ETF产品方面,云计算ETF(159890)午后拉升,收涨2.55%,成交额约1亿元。该ETF跟踪云计算(930851.CSI),主要覆盖50只业务涉及提供云计算服务、大数据服务以及上述服务相关硬件设备的上市公司,集合AI产业链算力与应用龙头。
江波龙:搭载公司自研主控芯片的UFS4.1产品正在批量出货前夕
江波龙近日接受天风证券、德邦基金、中邮基金等5家机构调研。
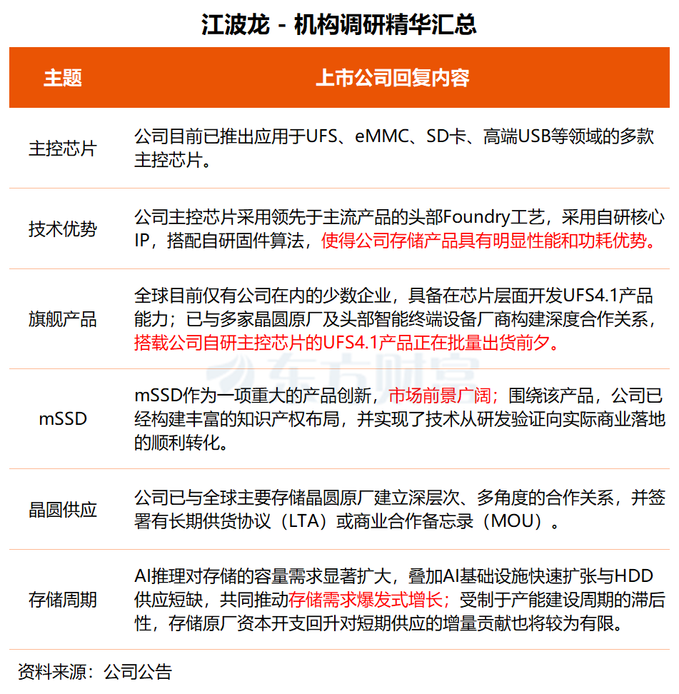
在调研中,江波龙透露,全球目前仅有包括公司在内的少数企业,具备在芯片层面开发UFS4.1产品的能力,而搭载公司自研主控的UFS4.1产品在制程、读写速度以及稳定性上优于市场可比产品。“公司已与多家晶圆原厂及头部智能终端设备厂商构建深度合作关系,搭载公司自研主控芯片的UFS4.1产品正在批量出货前夕。”
据江波龙介绍,公司mSSD作为传统SSD的升级形态,通过Wafer级系统级封装(SiP),实现轻薄化、紧凑化,在满足存储协议低功耗要求、大幅降低空间占用的同时,保持了与传统SSD相当的性能水平,并具备更优异的物理特性和综合成本优势。
“mSSD作为一项重大的产品创新,市场前景广阔。”江波龙称,围绕该产品,公司已经构建了丰富的知识产权布局,并基于自主高端封测实力,实现了技术从研发验证向实际商业落地的顺利转化。
关于本轮存储周期的持续性,江波龙表示,结合第三方机构信息来看,随着AI推理在系统架构与资源调度等方面的结构性变化,特别是键值缓存(KVCache)与检索增强生成(RAG)技术的应用,AI推理对存储的容量需求显著扩大,叠加AI基础设施快速扩张与HDD供应短缺,共同推动存储需求爆发式增长;受制于产能建设周期的滞后性,存储原厂资本开支回升对短期供应的增量贡献也将较为有限。

江波龙面向消费电子、数据中心、工业、通信、汽车、安防、监控等行业应用市场和消费者市场,为客户提供存储芯片与产品。目前,公司拥有嵌入式存储、固态硬盘、移动存储和内存条四大产品线。
招商证券最新研报指出,公司作为国产NAND模组龙头,积极布局主控芯片设计与先进封装,同时与头部晶圆厂深度合作,企业级等高毛利产品占比持续提升。在存储价格持续上涨的背景下,随着公司募投项目的逐步投产,AI高端存储进一步放量,公司业绩有望高增。
市场表现方面,江波龙今日上涨7.88%,年内涨幅约35%。
(来源:天天基金网)

