压力大坐立不安?浙江中医药大学陈忠/汪仪揭示星形胶质细胞H3受体调控焦虑神经机制
文 | 脑声常谈
在现代生活中,压力无处不在。无论是职场的内卷、学业的重担,还是人际关系的不确定性,都让我们的大脑长期处于“战或逃”的警戒状态。
基于此,2026年3月5日,浙江中医药大学陈忠教授/汪仪研究员研究团队在Neuron杂志发表了“Astrocytic H3 receptors regulate anxiety through GABA signaling”揭示了星形胶质细胞H3受体通过GABA信号传导调节焦虑。
![]()
本研究表明,致焦虑刺激可触发腹侧海马CA1区(vCA1)出现区域特异性的动态组胺释放,该信号通过激活投射至vCA1的组胺能神经环路及星形胶质细胞H3受体(H3Rs)双向调节焦虑行为;特异性敲除星形胶质细胞H3R会削弱其对焦虑情境的反应性并通过抑制胶质递质GABA信号传导而加剧焦虑,相反,慢性应激诱导的H3R适应性上调及进一步增强该受体信号均能有效减轻适应不良性焦虑,这些发现共同确立了vCA1区星形胶质细胞组胺能信号在调控正常及病理性焦虑中的核心地位,并将星形胶质细胞H3R定位为关键的情绪调节因子及焦虑症治疗的潜在新靶点。
![]()
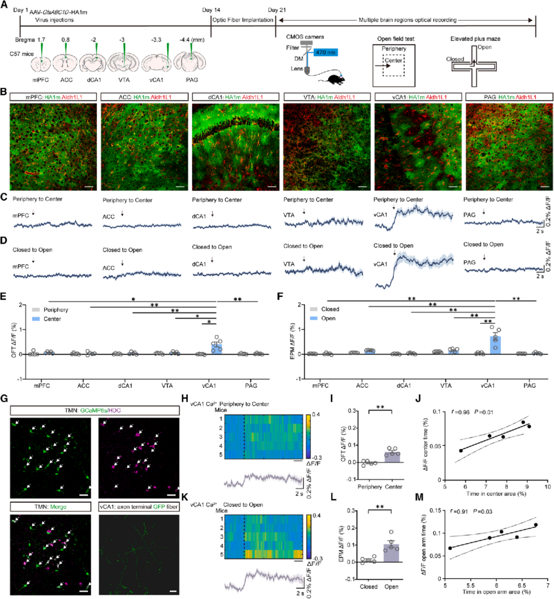
图一 致焦虑环境中的区域特异性组胺释放
为探究焦虑环境下细胞外组胺(情绪调节相关物质)的变化,研究人员给小鼠多个情绪相关脑区的星形胶质细胞装了HA1m组胺sensor,用光纤技术监测其在两种焦虑测试中的组胺释放。
结果显示,仅腹侧海马CA1区(情绪记忆关键脑区)的组胺信号,在小鼠进入致焦虑区域(旷场中心、高架十字迷宫开放臂)时升高,离开后下降,其他脑区无明显变化。
进一步验证表明,这种组胺变化与小鼠运动、空间位置无关,仅由环境致焦虑程度决定。对照组实验证实,该组胺变化具有特异性。
慢性社交挫败应激实验中,小鼠被攻击时,腹侧海马CA1区组胺信号急剧升高,再次证明组胺针对性响应焦虑场景。
追踪组胺能神经环路发现,腹侧海马CA1区的组胺神经活动与小鼠焦虑程度正相关且压力越强激活越明显,其他脑区无此变化。
![]()
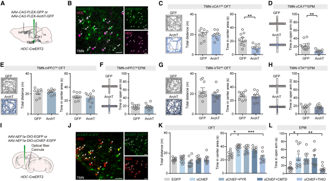
图二 TMN-vCA1组胺能神经环路双向调节焦虑样行为
为了研究 TMN-vCA1 组胺能神经环路对焦虑的影响,研究者做了一系列实验:在特定小鼠的 TMN 组胺能神经元中植入光遗传工具,抑制 vCA1脑区的组胺能终末活动后,小鼠在旷场实验中更少待在中心区域、高架十字迷宫中更少待在开放臂(均为焦虑样表现),而抑制其他区域的组胺能终末则无此影响,说明沉默该神经环路会急性引发焦虑。
之后,研究者激活 vCA1 区域的组胺能终末,发现小鼠在旷场中心、高架十字迷宫开放臂的停留时间均显著增加即焦虑减轻。此外,通过传感器检测,激活该区域组胺能轴突终末后,组胺水平明显升高,验证了该神经环路的功能连接。
综上,TMN-vCA1 组胺能神经环路可双向调节焦虑行为(抑制引发焦虑,激活缓解焦虑)。
![]()
图三 星形胶质细胞H3受体通过释放胶质递质GABA发挥抗焦虑作用
星形胶质细胞可释放多种胶质递质,作者探究其是否通过星形胶质细胞 H3 受体介导释放并调节焦虑。
体外实验显示,H3 受体激动剂可升高星形胶质细胞释放的 GABA 浓度,拮抗剂可阻断该效应;
在体实验表明,vCA1 星形胶质细胞H3受体激活对焦虑相关的GABA释放至关重要。进一步实验证实,H3受体的抗焦虑作用需依赖GABAAR信号,推测其通过GABA抑制海马兴奋性发挥抗焦虑效果。
总结
综上所述,作者的研究结果揭示了焦虑信息在组胺系统中的表征形式,以及通路特异性的 TMN-vCA1 组胺能-星形胶质细胞信号通路在调控焦虑相关行为中的作用。对控制焦虑相关行为的星形胶质细胞 H3 受体的发现,可能为焦虑障碍的治疗提供有前景的靶点。
(来源:钛媒体)
- 文章来源:https://doi.org/10.1016/j.neuron.2026.01.020
