Mol Psychiatry|暨南大学师蕾/彭颖慧/叶文才团队揭示自闭症“蛋白翻译失控”新机制
文 | 脑声常谈
很多自闭症孩子表现出一种矛盾的状态:一方面他们对某些声音、光线极度敏感(感觉过载),另一方面又沉浸在自己的世界里,对别人的呼唤充耳不闻(社交回避)。
基于此,2026年3月7日,暨南大学师蕾、彭颖慧、叶文才研究团队在《Molecular Psychiatry》杂志发表了“Correction of eIF4E overactivation rescues translatome imbalance and core ASD-like behaviors in valproic acid-induced offspring mice”,揭示了校正eIF4E过度激活可挽救丙戊酸诱导子代小鼠的翻译组失衡及核心孤独症样行为。
![]()
这项研究揭示了自闭症谱系障碍(ASD)的新机制:在丙戊酸(VPA)诱导的ASD小鼠模型中,大脑皮层出现了全局蛋白质合成过度增强。整合分析发现,这种异常并非源于转录水平,而是表现为核糖体和线粒体相关基因在翻译和蛋白水平的显著上调。进一步研究证实,翻译起始因子eIF4E的过度激活是导致上述翻译组异常及线粒体功能障碍的关键原因。重要的是,在幼年时期使用药物抑制eIF4E磷酸化,能持续缓解小鼠成年后的ASD样社交缺陷和刻板行为。
![]()
图一 VPA 诱导的自闭症小鼠皮层新生蛋白合成亢进
作者给孕鼠注射VPA成功诱导出自闭症小鼠模型,雄性小鼠的自闭症症状(社交差、爱反复理毛)更明显,还伴有焦虑,雌性症状较轻,后续只研究雄性。
检测发现,这些小鼠出生后早期大脑蛋白合成正常,到 35 天时大脑皮层蛋白合成明显增多,海马无变化。
进一步分析显示,VPA 主要影响基因的翻译过程(而非转录),且对不同长度的基因 mRNA 影响不同:短 mRNA 更易被翻译(多是线粒体、核糖体相关基因),长 mRNA 更难被翻译(多是突触相关基因),最终导致大脑翻译组失衡,影响大脑功能。
![]()
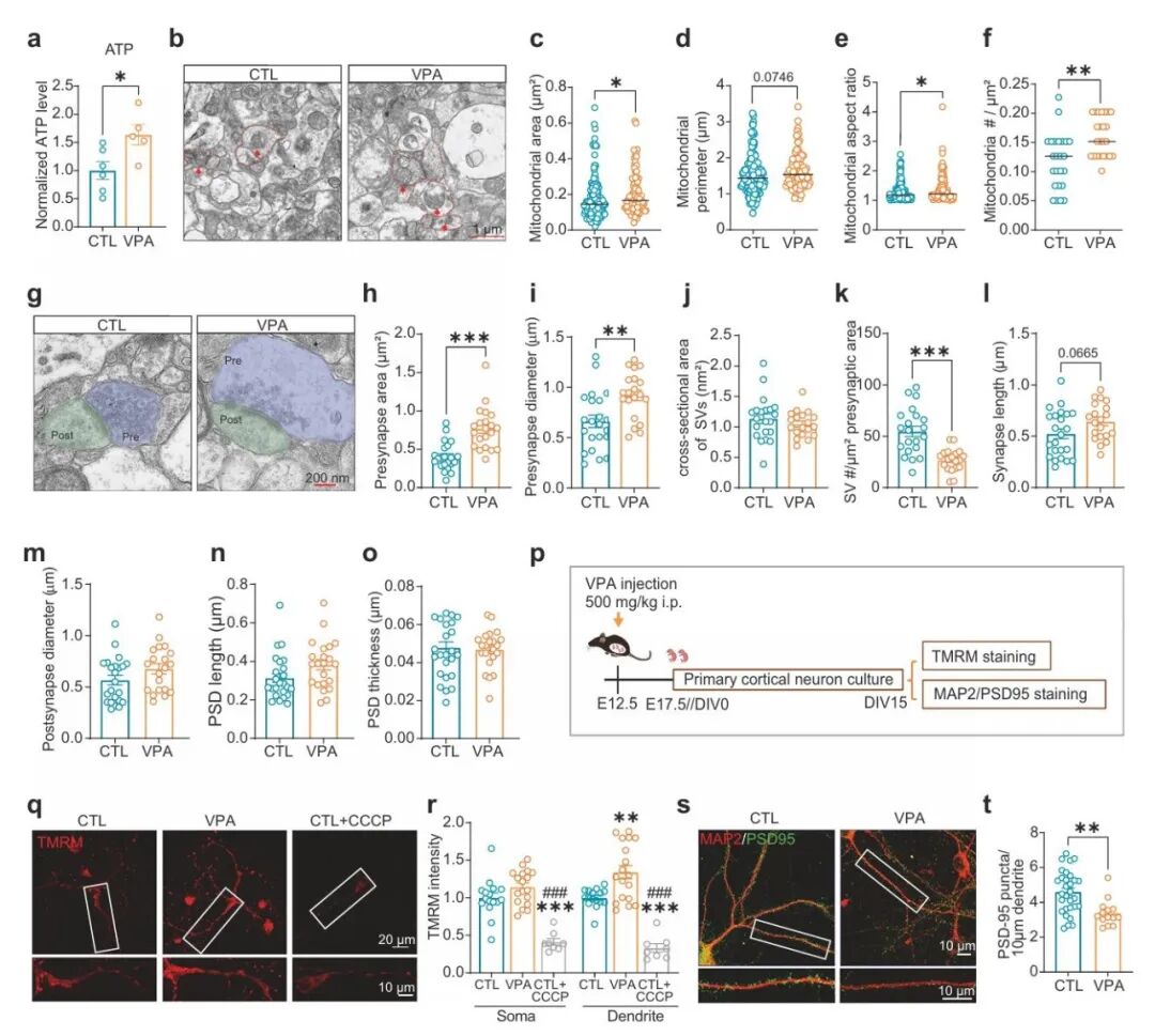
图二 VPA 小鼠皮层线粒体与突触形态异常
由于 VPA 暴露小鼠皮层的翻译组和突触蛋白组都出现线粒体复合物及氧化磷酸化相关蛋白上调,作者进一步观察了线粒体形态与功能变化。
结果显示,VPA小鼠皮层ATP含量整体升高。作者重点观察了与社交行为密切相关的内侧前额叶皮层,电镜结果发现,VPA 小鼠突触区线粒体面积、长宽比及数量均明显增加;同时不对称突触的突触前面积、直径变大,突触囊泡密度减少,突触长度也有增加趋势,突触后结构无明显变化。
这些结果说明 VPA 小鼠内侧前额叶皮层的突触线粒体和突触前结构出现形态异常,与翻译组差异基因富集结果一致。体外原代皮层神经元实验也证实,VPA 处理后神经元树突线粒体膜电位升高,但突触密度明显降低,进一步说明宫内 VPA 暴露会导致皮层神经元线粒体功能增强、突触数量减少。
![]()
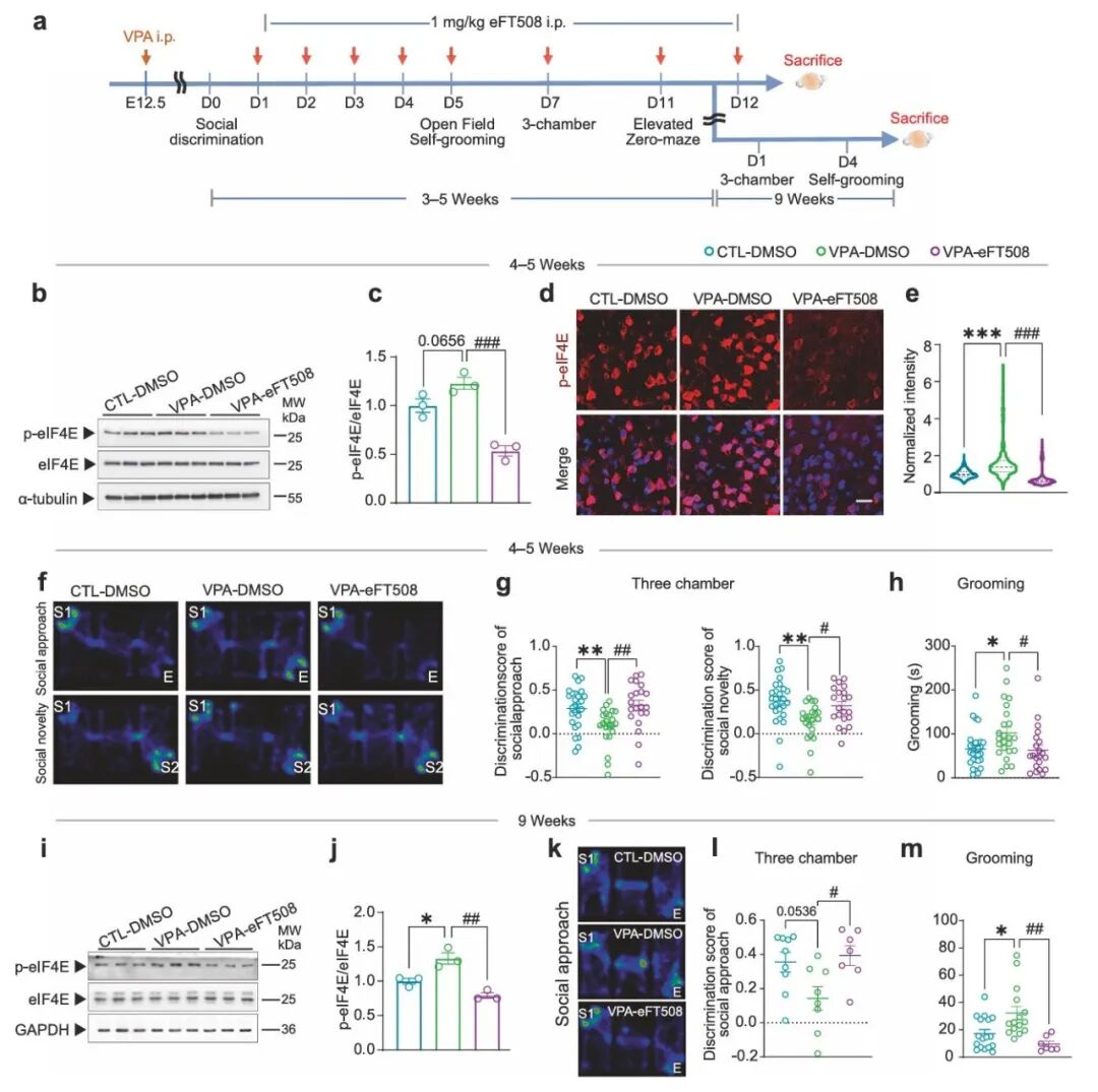
图三 幼年期eFT508逆转VPA小鼠自闭症样行为
由于在表达 eIF4E‑S209D 的细胞中观察到的翻译异常,与VPA子代小鼠皮层的改变十分相似,作者进一步探究纠正 eIF4E 过度磷酸化能否改善动物异常。
eFT508 是可透过血脑屏障的MNK1/2抑制剂,已有研究表明它能改善自闭症模型小鼠的行为缺陷。作者先证实,给幼龄小鼠腹腔注射 eFT508 1 小时后,可明显抑制皮层 eIF4E Ser209 位点的磷酸化且不影响小鼠自主活动,无明显行为副作用。给药前作者先通过社交实验确认 VPA 模型构建成功,随后在小鼠 3–4 周龄连续 4 天注射 eFT508,并在每次行为测试前 1 小时补打一针。
结果显示,幼年期 eFT508 处理可有效逆转 VPA 小鼠皮层 eIF4E 的高磷酸化,并显著恢复三箱实验中的社交趋近与社交新奇能力,同时减少刻板理毛行为,但对焦虑样行为无改善作用。更重要的是,幼年期给药的改善效果可持续到成年期,成年后 VPA 小鼠皮层 eIF4E 磷酸化仍维持正常,社交缺陷和刻板行为也得到长期纠正。
总体表明,幼年期使用 eFT508 对 VPA 暴露小鼠的社交与刻板行为具有短期及长期改善作用。
总结
这项研究不仅首次打通了自闭症“环境因素”与“遗传因素”之间的关联,还为自闭症的病理研究提供了新方向,对“大脑蛋白合成异常如何导致自闭症”有了更清晰的认识,也为后续相关研究和干预提供了有力支撑。
文章来源:
https://doi.org/10.1038/s41380-026-03517-3
(来源:钛媒体)
