Nat Aging|南京大学郭保生/蒋青等揭示运动改善AD认知障碍的“肌-脑通讯”新机制
文 | 脑声常谈
为什么坚持运动的老人,记忆力衰退的速度往往更慢?身边不少长辈退休后坚持散步、打太极,不仅身体更硬朗,思维也更清晰,这背后难道只是简单的强身健体吗?最新研究发现,运动对大脑的确有保护作用,为阿尔茨海默病的防治打开了全新视角。
2026年3月2日,南京大学医学院附属鼓楼医院郭保生教授、蒋青教授、陈响副研究员团队在《Nature Aging》上发表的一项研究给出了一个漂亮的答案:肌肉会释放一种信使,跑到大脑帮神经元“打扫卫生”。
该论文题目为《 Exercise alleviates cognitive dysfunction in Alzheimer’s disease mice via skeletal muscle-derived extracellular vesicles that enhance plaque clearance by microglia 》,本研究以 APP/PS1 阿尔茨海默病小鼠为模型,发现游泳运动可促进骨骼肌分泌含 miR-378a-3p 的细胞外囊泡,该囊泡能促进淀粉样蛋白斑块清除,改善小鼠认知障碍,而过表达 miR-378a-3p 的肌管来源囊泡可模拟该效果,为 AD 提供了运动模拟型治疗新策略。
![]()
运动能护脑,是谁在发挥作用?
首先,作者对 6 月龄 APP/PS1 小鼠进行 4 周游泳运动,经免疫组织化学染色、水迷宫实验等发现,小鼠脑内淀粉样斑块减少、认知功能提升。通过流式细胞术、蛋白质印迹等检测,运动后小胶质细胞中 DAM 标志物(Trem2、CD11c 等)的蛋白和 mRNA 表达均升高。而用PLX5622耗竭小胶质细胞后,运动的保护作用消失,小鼠认知能力下降、淀粉样斑块积累,说明小胶质细胞是运动改善 AD 认知的关键。
![]()
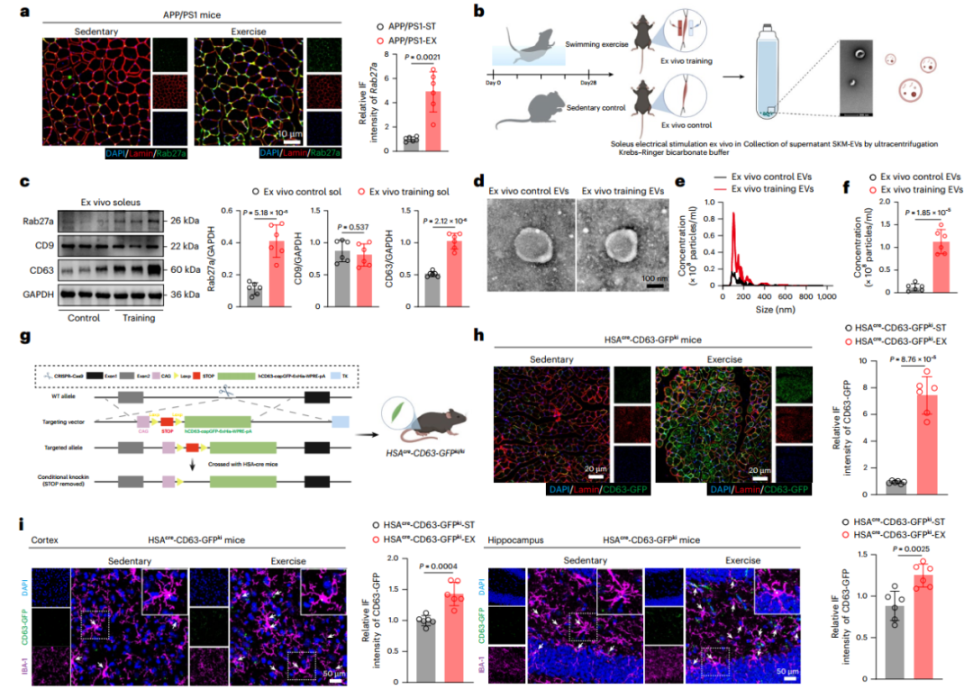
运动如何向大脑传递信号?细胞外囊泡是关键
运动的是腿,指挥的是大脑,信号是怎么传过去的?
研究发现,运动后的小鼠,骨骼肌会大量分泌一种东西:细胞外囊泡(SKM-EVs)——你可以把它理解成细胞发出的“快递小泡”,里面装着蛋白质、脂质、还有更重要的:miRNA。给囊泡装上绿色荧光标记后,观察到 SKM-EVs 可穿过血脑屏障进入大脑皮层和海马体,并在小胶质细胞中积累;也就是说,骨骼肌分泌的囊泡能作为信使,从肌肉出发进入大脑,精准找到小胶质细胞。
![]()
细胞外囊泡里装的啥宝贝,是改善 AD 认知的核心分子?
测序结果显示,运动后肌肉分泌的囊泡里,一种叫miR-378a-3p的分子含量飙升。而且,大脑里的miR-378a-3p,绝大部分来自肌肉,不是大脑自己产的。向 AD 小鼠海马注射 miR-378a-3p 激动剂,或通过 AAV 病毒实现骨骼肌特异性过表达该分子,均能激活 DAM、减少淀粉样斑块、改善认知;而敲低该分子则会抵消运动的作用。此外,尾静脉注射运动源性 SKM-EVs 可显著改善 AD 小鼠认知,进一步证实 SKM-EVs 及其携带的 miR-378a-3p 的核心作用。
![]()
miR-378a-3p 信使如何工作?
miR-378a-3p进入小胶质细胞后,是如何发挥作用的?简单来说,它给清洁工加了油。小胶质细胞被激活需要大量能量,而miR-378a-3p帮它调动脂质、加速代谢,让它有体力去清理淀粉样斑块。而人工构建过表达 miR-378a-3p 的模型,尾静脉注射后可显著改善 AD 小鼠认知,减少淀粉样斑块,增强突触可塑性。因此,通过人工构建富含 miR-378a-3p 的囊泡,可模拟运动的护脑效果,为 AD 治疗提供新工具。
![]()
全文总结
本研究系统揭示了运动改善阿尔茨海默病认知障碍的肌 - 脑通讯机制:游泳运动诱导骨骼肌分泌富含 miR-378a-3p 的细胞外囊泡,该囊泡穿越血脑屏障后被小胶质细胞摄取,通过靶向 p110α 调控脂质代谢重编程,激活疾病相关小胶质细胞的淀粉样蛋白斑块清除功能,最终改善认知障碍。同时证实,过表达 miR-378a-3p 的肌管来源囊泡可模拟运动的治疗效果,为阿尔茨海默病提供了全新的运动模拟型靶向治疗策略,也为理解外周组织与中枢神经系统的通讯提供了新视角。
研究意义
理论意义:首次阐明运动介导的骨骼肌 - 脑通讯分子机制,揭示 miR-378a-3p 调控小胶质细胞脂质代谢与激活的新通路,丰富 AD 神经炎症与代谢调控理论。
应用意义:证实过表达 miR-378a-3p 的肌管囊泡可模拟运动效果,为 AD 患者提供非运动依赖的靶向治疗方案,解决 AD 患者运动能力受限的治疗困境。
小编寄语:
以前劝长辈们运动,说的是“对身体好”,多少带着点敷衍。今天再开口,脑子里全是那些从肌肉出发、穿越血脑屏障、最后被小胶质细胞吞下后改善认知的过程。
原来,每一次运动,哪怕只是饭后散步半小时、公园里一套缓慢的太极,都在为未来的自己,多存一点清醒的底气。
最好的预防,永远始于脚下。
原文链接:https://doi.org/10.1038/s43587-026-01075-5
(来源:钛媒体)
