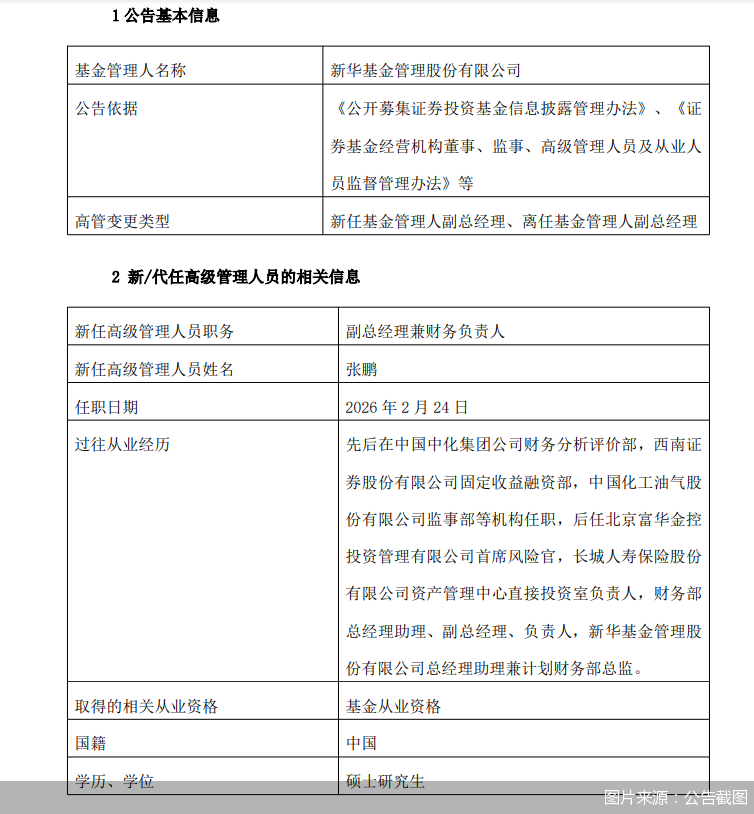
新华基金:张鹏任公司副总经理兼财务负责人 2026年02月25日,10时06分49秒 机构观点 阅读 47 views 次 北京商报讯2月25日,新华基金发布公告称,徐端骞因个人原因于2月24日离任公司副总经理兼首席信息官。张鹏自同日起任副总经理兼财务负责人。 公开简历显示,张鹏先后在中国中化集团公司财务分析评价部,西南证券固定收益融资部,中国化工油气股份有限公司监事部等机构任职,后任北京富华金控投资管理有限公司首席风险官,长城人寿保险资产管理中心直接投资室负责人,财务部总经理助理、副总经理、负责人,新华基金总经理助理兼计划财务部总监。 (来源:天天基金网) 关联资讯: 荐 国家电网原董事长被查了!国网高层被查24人名单! 02月11日 (来源:电能革新) 本次分享的是2021-2026年被查的国家电网高层。人工统计,欢迎... 荐 私募启林投资创始合伙人沈显兵逝世 02月03日 DoNews2月3日消息,据上海证券报报道,私募启林投资发布公告称,公司创始合伙人沈... 荐 国电投旗下上市公司副总经理、董秘、总会计师集体换人! 02月11日 (来源:数字新能源DNE) 2月11日,电投产融发布高级管理人员变动公告。该公司董事... 荐 公募高管变更潮起:11家公募同日集中调整,投研名将傅友兴离任副总 02月14日 春节前最后一个工作日,公募基金行业迎来一波集中的人事变更潮。 2月14日,德邦基... 荐 刚刚!一位上市公司董秘出任券商董事长! 02月06日 第一创业证券股份有限公司(以下简称 “公司”)于 2026 年 2 月 5 日召开第五届董事... 荐 春节最后交易日多家公募宣布高管变动 传闻降职的高管另有任用 02月14日 财联社2月14日讯节前最后一个交易日,多家基金管理人集中宣布旗下高管变动。 一是...