安踏的全球梦,依旧靠收购
文 | 新莓daybreak,作者 | 程佳,编辑 | 翟文婷
“不做中国耐克,要做世界安踏,这是他们曾提出的目标。所以并购是达成目标的最佳或唯一途径?”
在互联网集体摁下投资并购的暂停键后,零售品牌安踏却向前一步,走上了靠收购驱动增长的道路。甚至这家公司的「绯闻」也跟并购有关。
8月27日,三个头条新闻发生在安踏身上。
这天是安踏2025 年半年报发布日,也是与韩国时尚集团MUSINSA共同成立合资公司「MUSINSA中国」合作细节的官宣日。同时,关于安踏可能收购加拿大鹅的消息,也在发酵讨论。毕竟这家公司近几年横扫海外运动户外品牌,再收入一家,不是没有可能。
只是这次可能落空。第二天,安踏发布公告澄清,并非潜在收购的一方。
即便不是加拿大鹅,安踏也可能在考察其他品牌。坊间早已盛传安踏将收购锐步、彪马。
在半年报发布日,安踏集团董事长丁世忠已经给出明确指引:「我们坚信差异化、互补性强的多品牌组合是本集团持续增长的核心引擎。我们将坚定地强化现有品牌,深挖增长潜力并继续推进战略性并购。」
坚信,坚定。这两个形容词足以说明,安踏战略性并购的行为,会在很长一段时间内保持不变。
「不做中国耐克,要做世界安踏」,这是他们曾提出的目标。所以并购是达成目标的最佳或唯一途径?
一、全线飘红背后
8月27日,安踏体育公布2025年中期业绩,2025年上半年,安踏体育营收同比增14.3%至385.4亿元,创下历史新高。经调整股东应占溢利增加7.1%,至65.97亿元。
同时,安踏体育旗下所有品牌全线飘红——安踏品牌收入增长5.4%至169.5亿元,集团旗下第二大品牌FILA增长8.6%至141.8亿元,其他品牌合计以61.1%的增速冲到74.1亿元,这已经超过2023 年分部的收入总和。
而值得一提的是,2025年上半年的安踏,连续第四年稳居中国市场行业首位。
![]()
数据来源/安踏体育财报,整理制作/新莓daybreak
营收占比为44%的安踏品牌,是集团的「压舱石」,上半年营业收入只有5.4%增长,表现略低于市场预期。
背后的原因,既有主动调整的「阵痛」,也有短期外部环境的压力。
迄今为止,安踏集团多品牌拥有线下1.3 万家门店。安踏正积极推进渠道升级与门店改造,这一举措虽短期内对销售产生了一定影响;而线上电商方面也相对承压,2025 年上半年电子商务占集团总收入比例为34.8%,基本与去年同期的33.8%持平。
毫无疑问,线下旧店停业、新店试运营的衔接期不可避免地影响了客流,线上大促激烈竞争中保持克制也会直接对销量产生影响,但这些阵痛也为下半年乃至更长远的增长埋下伏笔。
而被称作「集团利润奶牛」的高端运动时尚品牌FILA,上半年展现出强大的韧性。虽然在集团的营收占比只有36.8%,但FILA上半年收入141.82亿元,毛利96.37亿元,经营溢利39.35亿元,经营溢利占比与安踏品牌同为38%。
2025 年上半年,FILA品牌在专业运动领域表现尤其突出,网球、高尔夫、女子和户外系列等运动品类保持较强的增长势头。作为集团高端化的「门面」,FILA正通过巩固运动时尚定位、捕捉运动热潮中的新机遇,持续为集团输送高质量增长动能。
若说「安踏」与「FILA」两大支柱品牌的表现,分别体现了安踏「稳」与「健」的底色,那么「其他品牌」的爆发则彻底点燃了市场的想象。
![]()
2025年上半年,所有其他品牌(以迪桑特、可隆、MAIA ACTIVE为主)收入较2024年同期增长61.1%至74.12亿元。对于激增的业绩,安踏将其归因为迪桑特和可隆业务所带动,「两者通过精确且差异化的策略,成功把握细分及高端市场的增长,表现卓越。」
在此前第二季度业绩交流会上,安踏高管指出在2025年第二季度,可隆流水同比增速超70%,迪桑特同增超40%,其他品牌不含狼爪等均实现30%流水增长。
其他品牌实现超30%的增长,堪称「狂飙」。
从2025年上半年的表现看,安踏集团的「多品牌矩阵」已进入更成熟的协同阶段。主品牌以主动调整为长期蓄力,FILA用稳健增长巩固利润基座,其他品牌则借细分赛道风口加速突围。
这从横向视角也能得到一定的印证:2025年上半年,安踏集团的营收大致相当于耐克和阿迪达斯大中华区的收入总和。
![]()
数据来源/各企业财报,整理制作/新莓daybreak
而如果以2024年国内体育运动品牌的业绩表现来看,安踏集团的营收规模已相当于2.47个李宁、5.2个特步国际、7个361度,净利润更是远超三者之和。
二、再造多个FILA
和中期报告同一日发布的,还有与韩国时尚平台MUSINSA成立合资公司的公告。
其实早在公告发布之前,今年1月便有消息称,「安踏体育以500亿韩元(约2.64亿元人民币)买下了MUSINSA大约1.7%的股份。双方按照MUSINSA持股60%、安踏集团持股40%的架构成立合资公司,前者掌握合资公司的经营权。」
但和此前战略投资的体育相关品牌不同,MUSINSA更像是一个「潮牌」而非运动品牌。安踏也深谙此道,公告中直言这是通过战略投资对时尚产业的一次建设性探索,背景是「运动与时尚融合」正在成为当下的生活方式,安踏以多种途径探索运动与时尚的结合,更好地满足年轻消费者多元化的消费需求。
而战略投资MUSINSA,仅是安踏多年来「买买买」战略的一个最新注脚。
就在今年4月,安踏集团宣布以2.9亿美元的对价全资收购德国户外品牌Jack Wolfskin(狼爪)。这不仅是中国体育用品行业的大手笔,更是安踏完善其户外运动板块拼图的关键举措。
这还不是全部。
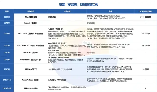
2016年前后,安踏与迪桑特、可隆成立合资公司,控股大中华地区业务;三年后的 2019年,又联合财团巨资收购亚玛芬体育(Amer Sports)(旗下包括始祖鸟、萨洛蒙等知名品牌)。2023年将女性运动品牌MAIA ACTIVE收入麾下。除此之外,安踏还投资过登山运动品牌「斯潘迪」和童装品牌「小笑牛」。
安踏之所以坚定不移地走上收购之路,核心逻辑在于应对全球运动消费市场细分与多元化的趋势,集团更是多年前就定下了「单聚焦、多品牌、全球化」策略。
![]()
数据来源/安踏体育公告、公开信息,整理制作/新莓daybreak
而并购战略的信心来源就是成功案例FILA。
2009年,安踏以6亿港币的代价,从百丽国际手中收购亏损运营的FILA中国(包含香港、澳门)商标及附属业务,自此开启了收并购及重塑品牌价值历程,且一发不可收拾。
彼时安踏以约6亿港元代价,收购了当时在中国市场经营不佳、仅存50家门店且年亏损超千万元的FILA。而在2019年,安踏集团全年营业额不过58.7亿元,股东应占盈利也只有12.509亿元,6亿港元的价格于当时的安踏而言,绝非一笔小数目。
接手FILA后,安踏对品牌进行了彻底的重新定位,从专业运动转向「高端运动时尚」,聚焦网球、高尔夫等菁英运动,并聚焦中产消费者。
同时,安踏将自身的供应链优势、零售管理经验与FILA的品牌调性相结合,实现了高效协同。正如同安踏此前收购的MAIA ACTIVE联合创始人王佳音,在接受采访时对企业复盘所总结的,供应链能力才是服装公司能赢到最后的胜负手,另一个则是门店运营能力。
![]()
数据来源/安踏体育财报,整理制作/新莓daybreak
供应链能力和门店运营能力双重作用下,带来的力量呈指数倍增加。当年收购之时还深陷困损困境的FILA,5年内实现扭亏为盈,此后步入高速增长通道,并逐渐成长为安踏集团的「现金奶牛」和第二大增长引擎,2024年营收达266亿元。
如果说2009年收购FILA是安踏第一次「押注未来」,那么眼下,安踏正在用一套更成熟的「并购+运营」方法论,批量制造着多个FILA。
安踏集团联席CEO赖世贤曾在接受《中国企业家》采访时表示,从FILA开始,安踏才坚定了「单聚焦、多品牌」的发展战略,原因就是前者的成功奠定了安踏的两项能力和两个方法——高端品牌运作能力和零售运营能力;未来并购标的的选择方法和新品牌运作方法。
三、安踏多品牌运营策略
要做「世界安踏」的安踏集团,其过去十余年间多品牌运营策略堪称中国体育用品行业中最具前瞻性和系统性的战略布局之一。
正如丁世忠在「主席报告书」中所言,「我们不仅要成为国内市场份额的有力竞争者,更应以多品牌资产+安踏体育卓越运营+全球协同来实现可持续的增长,在全球竞争中占据独特位置。」
自2009年收购FILA中国业务开始,安踏便走上了一条通过收并购构建品牌矩阵的独特发展道路,形成了如今以安踏体育和Amer Sports两大上市公司为核心的双轮驱动体系。这一战略不仅重塑了这些国际品牌的价值,释放了增长潜能,同时借助全球资源将安踏带向全世界。
![]()
从实际操作来看,安踏并购战略会优先考虑符合公司发展战略,聚焦两类机会:一是,收购具有强品牌价值和基因的品牌,通过战略重塑实现价值跃升;二是,投资高潜力的新兴品牌,在早期建立合作,探索共同成长。
如FILA填补了当时中国市场上高端运动时尚的空白、又如收购前的Amer Sports旗下品牌在中国市场仅靠经销商代理,渠道与营销能力薄弱……而在今年新投资收购的两个品牌也都没脱离「强化现有品牌,深挖增长潜力并继续推进战略性并购」的本质。
中国银河证券分析,狼爪品牌的加入完善了安踏现有的品牌矩阵,将公司户外产品线从高端延伸至大众市场。同时为更广泛的户外活动场景提供多样的产品解决方案。公司也将受惠于狼爪独有的材料科技及德国工程设计团队的丰富经验,进一步提升在户外运动领域的竞争力。
此外,狼爪作为户外鞋服及装备领域的全球领先专业品牌之一,在欧洲市场(尤其是德国)具有强大的影响力,整合狼爪将会是公司全球化策略的重要一步。
据安踏透露,集团已组建联合管理团队,今年内将制定三至五年的复兴计划,围绕狼爪核心价值重塑产品与品牌体系。
又如新投资的MUSINSA中国,并非偏离主赛道,而是更好地贴近年轻消费趋势,探索大时尚产业与体育产业的融合边界,为运动赛道带来新的启发。
不仅要「买得好」,更要「管得好」、「协同好」,提升市场竞争力——这是丁世忠在回答「多品牌如何深化差异化战略」问题时给出的最终答复。
与之相对应,收购后的品牌运营是安踏多品牌战略成功的关键。
目前,安踏采用「品牌+零售」的独特商业模式,以DTC模式转型提升效率与体验,凭借多品牌管理能力、多品牌零售能力及全球资源整合三大核心竞争力赋能各个品牌。
![]()
数据来源/安踏体育财报,整理制作/新莓daybreak
主品牌安踏的本土化生产能力为FILA、迪桑特等品牌提供低成本制造支持;集团研发中心将技术创新在各个品牌间流转;集团赞助的顶级赛事为所有品牌提供曝光,而各品牌的明星代言和运动员合作则各自强化品牌调性。
安踏的多品牌运营策略,本质上是一场「用资本换时间、用整合创生态」的战略实操。
当收购而来的FILA成为集团的支柱品牌,迪桑特、可隆等品牌渐入佳境,安踏的「多品牌生态」正转向「进攻性增长」,其目标不仅是成为中国最大的运动品牌,而是成为全球最具生命力的体育生态系统。正如丁世忠此前接受中国企业家杂志采访时所强调,「我不是做投资的,我是做实业的。」
早年吉利收购沃尔沃、联想并购IBM的案例,曾为丁世忠打开了品牌全球化的重要视野。如今,随着安踏收购版图的持续扩大,如何真正成为「世界的安踏」,也许丁世忠会给出不一样的答案。
(来源:钛媒体)
