办公软件的尽头,或许是一个能听懂人话的 AI 助理
打工人有三座大山:汇报压力、无尽加班、精神内耗。
每逢年中年终两个节点,堪称职场人的「渡劫时刻」。部门紧盯业绩数字,老板死抠成果细节,每场汇报都是一场硬仗,字字句句都得掂量利弊,没有得力的工具辅助,更是胜算渺茫。
作为一名编辑,我深度体验过不少 AI 工具,可惜大多是雷声大,雨点小。直到最近在 WAIC 逛展期间,我在 WPS 展区体验到了最新发布的 WPS 灵犀原生 Office 办公智能体,才真正感受到 AI 办公的另一种体验。
从功能覆盖面来看,它是个全能选手——能写文案、做 PPT、读文档、查资料,还能生成图像、分析数据,几乎囊括了日常办公的所有场景,在我接触过的 AI 工具中,这是少数真正能够理解任务需求、「眼里有活」的 AI 助理。
那些曾经一个人独自承受的工作压力,现在终于有了靠谱的「AI 同事」帮忙分担。
告别手搓文档的日子,这个 AI 助理真「眼里有活」
就拿做 PPT 这事来说吧,比如要做李白《蜀道难》的教学课件——这种任务,相信很多老师都有类似体验:对着空白页面发呆半小时,然后陷入无尽的「搜索-复制-粘贴-排版」循环,一晚上下来,人困马乏。
现在有了 WPS 灵犀,画风突变,点开「深度思考」、开启「联网搜索」,根据需要选择页数、面向人群,哐哐一顿输出,结构完整的大纲就出来了——诗歌创作背景、艺术赏析,课堂互动该有的环节一个不少。这也是边聊边改的魅力所在,每一次对话都能让这份 PPT 更贴近你的想法。
有个小细节要注意,和市面上一些主打「一键生成 PPT」的 AI 工具不同,WPS 灵犀的路子是先出大纲,再出排版。而大纲的梳理与微调正是考验 AI 智商的时刻。
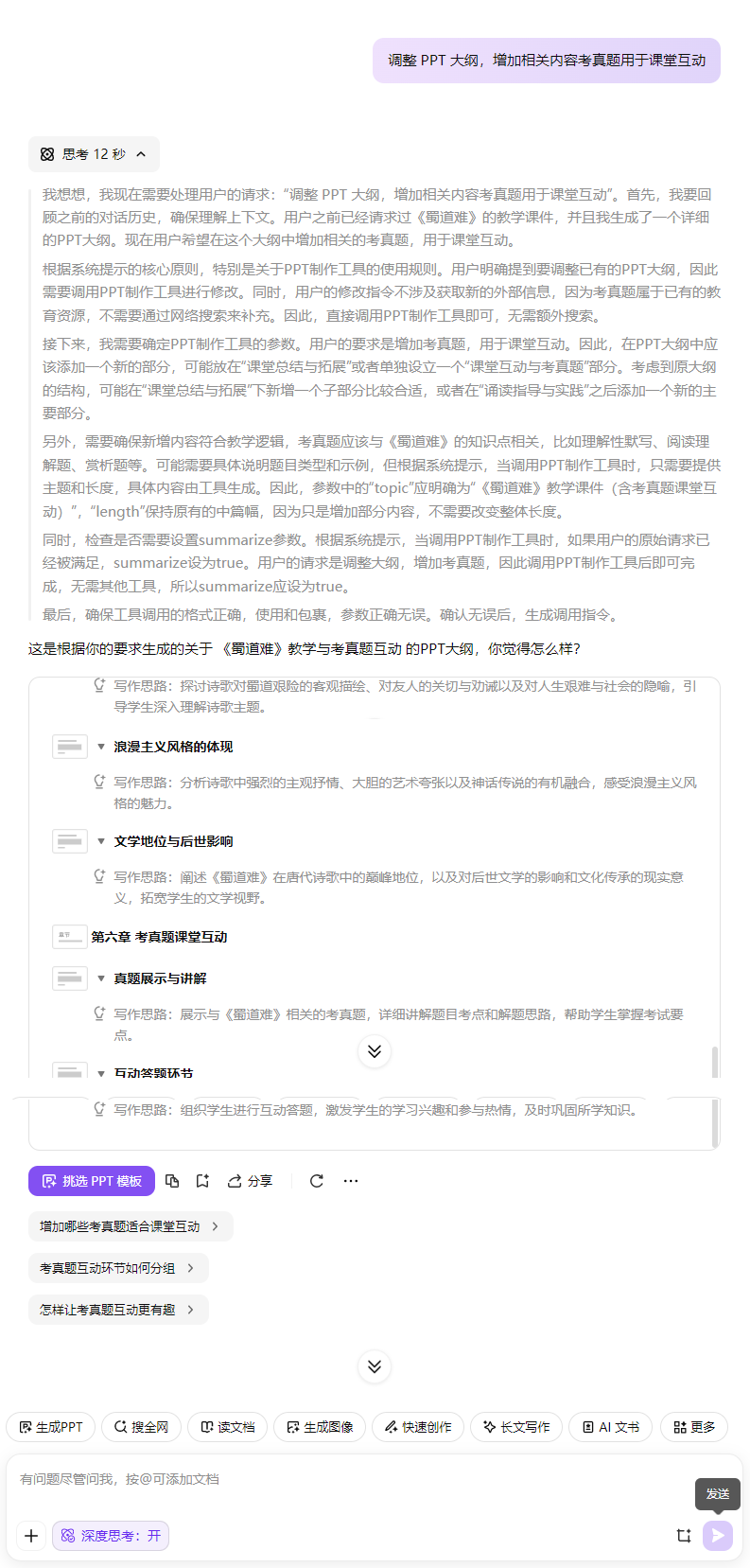
我突发奇想,希望 PPT 大纲增加更多真题测试,用于课堂互动。换以前,这意味着我得手动新建页面、找真题素材、调整布局、配文字说明……光想想就累。
但现在,我只需要在对话框里输入想法,WPS 灵犀秒懂,立马调整大纲结构,还贴心地给出具体内容建议。偶尔 AI 理解偏了?没关系,再聊两句就纠正过来了,这种自然对话式的创作体验,源自于业界首创兼顾「文档创作」与「AI 助理」的同屏协同形态,让做 PPT 像聊天一样轻松。
海量模板的预览也在右侧一字排开,简约风、中国风、可爱卡通,各种风格任君挑选。毕竟,没有人比你更了解你的学生喜欢什么风格。
3 分钟不到,一份 28 页的精美课件就诞生了。从独自熬夜做 PPT到和 AI 助理聊着天就把 PPT 做好了,这或许就是 AI 时代的创作新体验。
即便随意切换模板,文字和图片依然不会乱成一锅粥,看似轻而易举,实则技术含量颇高。据了解,WPS AI 采用「原子化操作」技术,能够智能识别修改边界,精准锁定内容范围。
这背后体现的正是金山办公作为老牌办公软件厂商的多年积淀——需要对 PPTX 文件格式进行深度解析,每个元素怎么定位、怎么关联、怎么调用,都得摸得门清。
正因如此,WPS 灵犀在实际使用中才能解决那些「只有做过 PPT 才懂」的痛点。让我印象很深的是,在 WAIC 发布会上,PPT 设计师冯注龙也分享了他使用 WPS 灵犀做 PPT 的经历。
他提到,最痛苦的往往是最后调细节的时候——既要改内容,又要调布局,耗神又耗时,非常折磨。但在 WPS 灵犀的帮助下,原本最容易让人崩溃的「左右脑互搏」阶段得以有效化解,让他能够将更多精力集中在内容表达本身。
除了 PPT,WPS 灵犀在写作上也相当能打。
「帮我写一篇调研报告,关于请分析 Labubu 背后的营销策略」——要是以前,这种选题能让不少打工人掉一地头发。先得满世界找资料,各种平台挨个刷,然后分析用户画像、整理营销节点、对比竞品策略……
等真正开始写的时候,已经晚上十点了,脑子一片浆糊。
而现在输入我的想法,WPS 灵犀就能调动联网搜索,把各类信息源整理成思路清晰的逻辑框架。最让我惊喜的是它的信息整合能力——不是简单的堆砌资料,而是真的在帮你梳理逻辑:从 IP 形象分析到粉丝社群运营,从限量营销到情绪价值,让人直呼内行。
除了中文版本,我也想让它给我一份英文版本。它二话不说就开始输出,没有太多的机翻感,表达也相当地道。虽然最后还会习惯性润色一下,但这个底子已经相当不错了。
正好赶上苹果入局可折叠屏手机的传闻满天飞,于是我让它写份「中国折叠屏手机市场商业计划书」,7160 字的初稿很快就出来了。密密麻麻但逻辑清晰,从市场规模到商业模式,面面俱到。
但我还是希望用户画像能再具体些,它又立马补充了一段相当细致的用户分层分析:年龄分布、职业、地域等等。整个过程的交互设计不是一锤子买卖,而是真的可以像跟同事讨论一样,一轮轮优化。
最近广东基孔肯雅热蔓延速度很快,公司需要发布防蚊通知。有了 WPS 灵犀,同事也再也不用花个把小时上网搜目前情况最新数据、查防护指南,然后琢磨措辞。
使用 AI 文书功能,选择「创建通知」,它基于联网搜索很快就调出了最新疫情数据、防护建议、注意事项,不到 1 分钟的时间,一份既专业又不失温度的通知就搞定了。
开头是疫情概况,中间是具体防护措施,结尾是温暖的关怀提醒——逻辑清晰,语气得当,这些实实在在的细节,比任何宏大叙事都更有说服力。
打开 AI 搜索的正确打开方式,让每份文档都能「随叫随到」
如果说上面的功能是帮你生产内容,那下面这些功能就是帮你「消化知识」。说实话,这部分功能看着不起眼,但打工人都知道这里面的门道有多深。
每个打工人的 WPS 账号里藏着海量的文件,但想要迅速地找到这些文档犹如大海捞针。而这个 AI 搜索引擎,确实 get 到了痛点:理解自然语义,定位关键信息。
我们不用记住文件名,甚至不用记住准确的关键词,只需直白地输入问题,系统不仅能找到相关文档,还能直接定位到答案所在段落,实现精准跳转,极大提升检索效率。目前,网页端已上线这项功能,而桌面客户端也即将更新上线。
此外,WPS 灵犀内置的 AI 搜索功能不仅能搜本地文件,还能搜索网上的实时信息。
它对信息时效性的把握相当精准——哪些是最新动态,哪些是背景资料,分得清清楚楚,能够有效避免你错过重要的行业大新闻。
不只是个人用户受益。对企业来说,WPS 新上线的知识库功能解决了一个老大难问题——知识管理。过去,企业的知识资产散落在各个部门的文件夹里,现在,这些碎片化的文档可以被统一收编,变成一个「活」的知识体系。
此外,知识库的生态还足够开放,你既可以把自己的专业积累整理成库,贡献给行业;也可以在「知识广场」里订阅他人的智慧结晶,站在巨人的肩膀上。
我自己就订阅了一个名为「全球 AI 前沿资讯」的知识库,每当需要了解行业动态,只需向 AI 提问,它就能迅速检索相关内容,精准定位到我需要的信息,如同一个永远在线、过目不忘的「第二大脑」。
最后则是要重点说说这个 AI 聊文档功能,作为全网首个支持「聊文档」的随身语音助手,它的使用场景也特别真实。
想象一下,地铁上人挤人看不了手机,健身房挥汗如雨腾不出手,现在我们直接对着手机说话就行,AI 会像个私人助理一样,把文档里的内容、数据、条款统统给捋一遍。
我平时喜欢把一些让人头大的报告扔给它,让它帮我实时消化文档内容。最人性化的是支持随时打断。听到一半想问问题?直接插话。表达不清楚想重新说?马上纠正,不用像传统语音助手那样,必须等它把一大段话说完。
不得不说,WPS 灵犀的这套组合拳打得挺聪明:创作类功能让你高效产出,获取类功能让你快速输入,形成了一个完整的办公闭环,整体水准不亚于一个称职的 AI 助理。
最重要的是,它真的在帮我节省那些「毫无意义却又不得不做」的工作时间。这些省下来的时间,我可以用来思考更有价值的事情,或者……多摸会儿鱼。
AI 接管「必须做」,人类专注「值得做」
提起「AI 办公」,大家都不陌生。
但用过的人都懂那种割裂感——明明装了一堆 AI 工具,真实的工作场景却让人抓狂:写份报告要在五六个界面间来回切换——先用 A 工具写初稿,导出来;再开 B 工具找配图,一张张下载;接着打开 C 工具调整排版;等发现要修改,整个流程重来一遍。
原本一气呵成的创作过程,被切割成了无数个步骤。
作为 AI 办公真正落地的第一批「原生智能体」,WPS 灵犀这一次把一站式 AI 办公落到实处。它完全融入了 WPS 的原有生态。你的文档、表格、演示文稿,它都认识;你所沉淀下来的使用习惯、常用模板、历史记录,它也都记得。
要知道,「私人助理」这个词,在过去属于极少数人。
能配得上助理的,要么是老板,要么是高管。但技术的魅力就在于:它能把奢侈品变成日用品。就像当年只有富人才用得起的手机,现在连小学生都人手一部。
WPS 灵犀要做的,就是让每个认真工作的人,都能拥有自己的「AI 助理」。斯坦福大学上个月发布的最新研究恰好印证了这种设计理念。
研究发现,46.1% 的职业任务中,工人们积极欢迎 AI 自动化——尤其是那些重复性、低价值的工作。更重要的是,45.2% 的职业期望达到 H3 级别,也就是「人机平等伙伴关系」。这正是 WPS 灵犀的定位:不是 H1 的完全自动化,也不是 H5 的纯辅助工具,而是 H3——一个真正的工作伙伴。
1990 年,乔布斯说过一句名言:「计算机是人类大脑的自行车。」他的意思是,人类赤脚跑步效率很低,但骑上自行车就能轻松超越其他物种。计算机就是这样的工具——放大我们的认知能力,让普通人也能做到以前做不到的事。
战术上重视、战略上「藐视」工作。我现在的工作状态就是,老板给我下需求;我扭头当起 WPS 灵犀 AI 的甲方,给 AI 定策略,比如怎么做、重点在哪、如何呈现。AI 则负责干体力活,比如写初稿、找资料、调格式。
四舍五入,我们都有光明的未来。
市面上很多 AI 产品都在贩卖焦虑:「AI 要取代你了!再不学 AI 就要失业了!」搞得人心惶惶,好像明天就要卷铺盖走人。这种非黑即白的论调,要么是培训机构的营销套路,要么是对技术的认知偏差。
用了 WPS 灵犀 AI 助理这么久,我最大的感触是:它不是要取代我,而是要解放我。
解放什么?解放那些本不该占用人类智慧的重复劳动。
想想看,我们每天有多少时间和精力消耗在整理会议纪要、翻译文档、做数据汇总这些琐事上?偏偏就是这些「高不成低不就」的事务,吃掉了我们大部分的工作时间。现在,这些活通通可以外包给 WPS 灵犀了。
它做的是一件更长久、更现实的事情:帮你把注意力,从琐碎事务中抽离出来,重新交还给判断、创造与思考本身。说白了,当 AI 成为你的「体力担当」,你才能真正成为自己的「脑力担当」,这也是人类与 AI 协作的最佳平衡点。
(来源:新浪科技)





















