近日,中国证券监督管理委员会浙江监管局披露了对浙江优策投资管理有限公司(以下简称“优策投资”)及有关责任人员违法违规的处罚决定书。经查,该公司存在挪用近10亿元基金财产、11只产品信息造假、报送虚假实控人信息等行为,严重违反私募基金法律法规。
最终,浙江证监局对优策投资罚款2100万元,对3名责任人罚款1425...
华纳兄弟董事会敦促股东拒绝Paramount的敌意收购
华纳兄弟探索公司,即HBO和CNN的母公司,正建议股东拒绝Paramount Skydance发起的恶意收购,并坚持与流...
棕榈油六周新低后收窄波动:原油撑住的“底”,与库存压住的“顶”,谁先破局?
汇通财经APP讯——周三(12月17日)马来西亚衍生品交易所(BMD)基准的3月棕榈油期货合约在今日交易中陷入僵局,日内波动幅度有限。截至收盘,该合约微幅上涨3林吉特,或0.08%,报收于每吨3,965林吉特。这一小幅上涨未能完全修复此前连续三个交易日累计1.39%的跌幅,盘中价格更一度触及六个月的以来低点。市场多空因素交织...
天立国际控股(01773)12月17日斥资22.8万港元回购10万股
智通财经APP讯,天立国际控股(01773)发布公告,于2025年12月17日,该公司斥资22.8万港元回购10万股股份...
收益率逼近2%的“禁区”,美日汇率155上方震荡:交易员在赌央行不会出手?
汇通财经APP讯——周三(12月17日),日本国债市场遭遇显著抛压,10年期日债收益率突破关键点位,触及2007年6月以来的18年新高。驱动因素主要来自对日本未来扩大债券发行的担忧,以及日本央行购债操作结果意外疲软。与此同时,美元兑日元汇率在155.50附近震荡上行。本文将基于最新市场数据与基本面事件,分析10年期日债收...
盘前:纳指期货涨0.44% 特朗普将发表全国讲话
在最新公布的美国就业数据未能进一步强化美联储继续降息理由的背景下,周三美国国债和美股期指小幅波动...
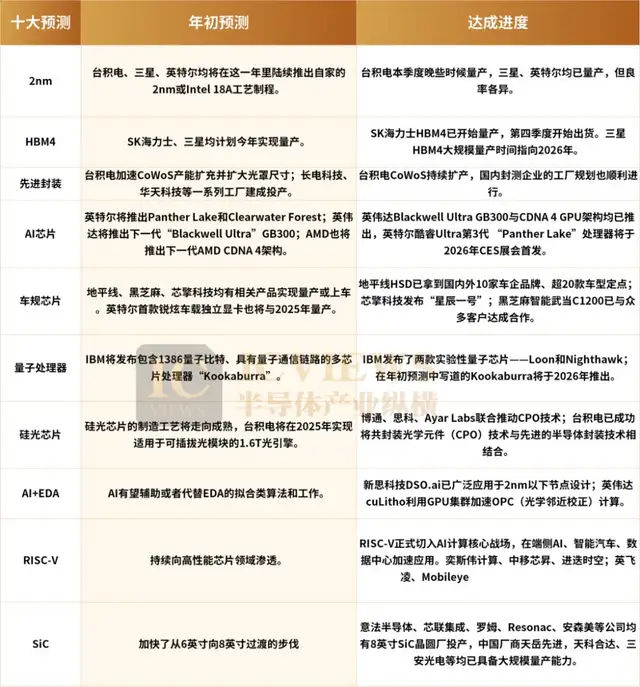
半导体十大预测,“进度条”几何?
文 |半导体产业纵横,作者 | 丰宁
2025年进入尾声,年初刷屏的“半导体十大技术趋势预测”也到了交答卷的时刻。2nm、HBM4、先进封装、AI 处理器、智驾芯片、量子处理器等核心方向,始终是行业关注重点。这一年来,这些预测的 “进度条” 究竟走了多少?今天一起顺着时间线,拆解十大方向的真实...
融创中国:境外债务重组生效日期将于12月23日或前后落实
来源:上海证券报·中国证券网
上证报中国证券网讯(年悦 记者 张雪)融创中国12月17日公告称,公司预计...
新起点 新征程!华福证券股份有限公司揭牌
2025年12月17日,华福证券股份有限公司成立大会暨战略合作签约仪式在福州顺利举行,标志着公司进一步规范公司治理、优化资源配置,在提升资本运营能力的道路上再次迈出关键一步,正式开启全新发展征程。仪式前,公司召开股份公司成立大会暨2025年第一次临时股东会、第一届董事会第一次会议,完成股份公司相关重大事项的...
AI的真命之主恐怕还是谷歌
文 |互联网怪盗团
即将过去的2025年,谷歌是表现最好的硅谷科技大厂之一:股价累计上涨了63%,最多的...
新股消息 | 全球用户2.12亿!全球AGI第一股MiniMax据传已通过聆讯
智通财经APP获悉,据腾讯新闻独家消息,MiniMax(稀宇科技)已拿到证监会备案且通过港交所聆讯。这家大模...
WBD推荐股东接受奈飞收购报价 称其优于派拉蒙
华纳兄弟探索公司(Warner Bros. Discovery,WBD)董事会周三表示,一致建议WBD股东拒绝派拉蒙天空之舞...
美元2026年:一场“缓慢退潮”正在上演
汇通财经APP讯——2026年美元步入过渡期,强势惯性仍在但支撑逐步松动。经济增长优势减弱、货币政策转向谨慎宽松、避险需求边际下降,共同推动美元中枢温和走软。然而,高企的净空持仓、未破裂的估值与持续的地缘风险,使美元难以单边下跌,更可能呈现“震荡下行+间歇反弹”的格局。技术面关键位清晰,96.20为近期支撑,103....
沐曦股份单日盈利封王,市场给予中国“硬科技”企业更高估值
12月17日,国产GPU领军企业沐曦股份(688802.SH)登陆科创板,开盘暴涨568.83%,盘中最高价报895元,以...
Vertex掀了I型糖尿病桌子?
文 | 氨基观察
当司美格鲁肽、替尔泊肽靠着 “减肥神药” 的光环席卷全球市场,靶点、剂型...
先走入真实世界的,是“机器人”还是“机器狗”?
撰文 | 李信马
题图 | AI生图
十年前上映的《超能查派》,是少见的用“机器人”当主角的电影,还找来“金刚狼”休·杰克曼饰演大反派。
电影中的查派,是世界上第一个自我觉醒的机器人,也是笔者心目中最“痞帅”的机器人,飞天遁地的同时不耽误耍帅搞笑。值得一提的是,在觉醒前,它的工作是机器人警察,不幸在战斗中报销才被...
孙宏斌带队冲刺,融创宣布将彻底解除96亿美元债务
通过完成全面境外债务重组,公司将彻底解决债务风险。
融创中国的风险化解再次出现关键节点。
12月17日...
特朗普拟推现金补贴以提振选民对经济信心
关税政策不受欢迎、物价居高不下,白宫放出风声,称计划于明年推出关税退税及大额退税政策。
唐纳德・特朗普身着蓝色西装、红色领带,佩戴美国国旗徽章,正抬手示意,背景人影模糊。
关税不得人心,物价依旧高企,美国民众对特朗普总统处理经济问题的满意度持续走低。
在此背景下,特朗普重拾了一套驾轻就熟的政治策略 —...
Paradigm首次投资巴西公司,其背后逻辑是什么?
作者:Eric,Foresight News
原标题:Paradigm 投了家巴西稳定币公司,但为什么是巴西?
近日,巴西稳定币公司 Crown 以 9000 万美元估值完成了由 Paradigm 投资的 1350 万美元 A 轮融资。在 The Block 的新闻稿中,明确强调了这是 Paradigm 首次在投资巴西公司。本次融资也是 Crown 在两个月内完成的第二轮融资,10 月...
腾讯(00700)AI,悄然加速
2025年的中国AI战场,已从模型参数之战演变为一场关于资本效率、基础设施与流量入口的综合博弈。
据华尔...
2025医疗人工智能报告:价值计量与支付探索,医疗人工智能的两个困局
文 | vb动脉网
当各行各业因为经济周期的压力而出现回调时,医疗AI行业在尚未突破规模化盈利的情况下,仍维持着高增速发展。最新市场调研数据显示,2024年中国解决方案市场共计164亿元,预期于2030年扩大至353亿元,CAGR13.63%。
庞大且增长的市场不仅吸引了更多创业者,亦将带动大量医生进入AI的科学研究与产品研发,...
从历史到未来,美联储的权力游戏
汇通财经APP讯——对于长期投资者而言,美联储在支撑经济与金融体系方面发挥着核心作用,笔者的一个朋友说过,当你弄清楚美联储,你就能赚到花不完的钱。
这一点在2026年尤为关键——杰罗姆·鲍威尔的美联储主席任期将于5月结束,白宫由此获得重塑央行领导层与政策方向的契机,这或将对利率水平、股市走势及投资组合产生深远...
“存款搬家”入市潜力被低估了?机构称万亿级资金可期
“女士,您有一笔定期存款快要到期了,目前我行3年期存款利率最高能到1.75%,1万(元)起存,额度...
智通港股解盘 | 中金公司(03908)复牌大金融抢先手 巨头上市AI再度活跃
精品VIP投研内容
当前内容仅限订阅用户查看
立即订阅
VIP
港股2026:会否极泰来吗?
文 | 市值观察,作者 | 小李飞刀
2025年以来,港股恒指、恒生科技均累计上涨超20%。虽然近期经历不小调整,但依旧是全球主流股市中表现最好的市场之一。在此大背景下,资金持续借道硬科技品种港股通科技ETF(159262)加仓港股。
即将步入2026年,该怎么看港股?又有哪些赛道会是市场风口?
趋势未改
一般而言,金融市...
不破不立?黄金在4300关口反复试探,是等什么信号
汇通财经APP讯——12月17日,星期三。现货黄金美市盘前交投4300美元上方,近期在高位区间维持偏强震荡;风险偏好在宏观不确定与流动性预期之间来回切换,令黄金的“避险”与“利率敏感”属性交替占上风。
黄金的核心驱动仍围绕“实际利率预期”展开。近期多项美国数据偏弱,强化了市场对美联储未来政策宽松的讨论热度。就业端方...
又一中小险企风险处置落地:富泽人寿正式登场,君康人寿走向落幕
又一家中小险企风险处置落地。
山东金融监管局近日发布公告称,富泽人寿获批开业,并受让君康人寿的保险业务。而根据君康人寿的最新公告,该公司于12月17日14时起正式停止承保和停止收付费,12月20日起将停止一切服务。这也意味着,在经历了一系列动荡后,君康人寿正式走向落幕。
富泽人寿登场
从公告来看,富泽人寿总...
沐曦股份掀“造富风暴”:投资方在手市值超600亿,葛卫东就手握220亿!
沐曦股份(688802.SH)上市首日大涨692.95%,机构网下打新浮盈超160亿元,网上投资者若未卖出,中一签...
美联储主席人选敲定在即,继任者陷入“必输困局”
接替杰罗姆・H・鲍威尔的人选,将不可避免地陷入一场难以摆脱的公信力危机。
凯文・M・沃什
凯文・A・哈西特
最终人选总归逃不出两位 “凯文” 的范围。至少在华尔街与华盛顿的众多人士看来,特朗普总统挑选美联储下一任主席时,情况就是如此。
数月来,特朗普曾多次暗示,有意让现任财政部长斯科特・贝森特接任这一职位。...
击穿行业天花板:马斯克的万亿商业局
文 |明鉴vast,作者 | 璞玉,编辑 | 顾北
2025年12月,全球资本市场被埃隆·马斯克的名字持续引...
少数派报告-全球投资导向
我们将专门针对全球的经济政治状况,做最及时的分析与资讯共享。 同时将对国内的市场做适度的点评,提供各类关键分析资讯 我们的口号是:金钱永不眠!

Privacy Policy · Terms of Service · Contact Us
Copyright © 2014-2022 少数派报告 保留所有权利 (Registered:USA CA Fremont 94536)